1 Introduction
The proportion of people living in the world’s urban areas is expected to rise in the coming decades and to reach 66% by 2050 (UNDESA 2014). This growth generates increasingly challenging situations for urban travelers, such as traffic chaos, insecurity, poorer quality of life, limited parking space, air pollution, and noise.
An urban mobility system (UMS) is a solution that satisfies the derived demand of people who need to perform an activity at some destination (Banister Reference Banister2008). The way in which this need is met is how travelers experience their door-to-door journey (Susilo & Cats Reference Susilo and Cats2014).
Urban mobility systems are still designed as aggregations of products and services that are not operating in traveler-centered harmony to offer a seamless mobility experience (Preston Reference Preston2012). For example, in the Paris area, there are several transportation operators for different lines. At the exit of a train station, it is frequent to find information about one operator’s bus lines but not others’. One of the reasons why such problems persist is that each line is designed and operated separately from the others (Al Maghraoui et al. Reference Al Maghraoui, Vallet, Puchinger and Yannou2017). The same problem arises for the interchange between private cars and public transportation (e.g. park-and-ride facilities), or the need to have different smartphone apps for planning and monitoring a single trip (e.g. one for bus real-time schedule and one for multi-modal transfers).
The complexity of UMSs poses challenges in their design process, models, knowledge, or expertise (Sussman, Sgouridis & Ward Reference Sussman, Sgouridis and Ward2005). There is, therefore, a need for a common approach for stakeholders involved in the design process of such systems to operate in designing a satisfactory traveler experience (Civitas 2011). Consequently, companies adopting such an approach are more likely to have a better innovation performance (Faems, Van Looy & Debackere Reference Faems, Van Looy and Debackere2005). Moreover, design practice comes with an amount of complexity related to the information available on the problem to be solved, users’ wants and needs, context evolution, and, above all, the decisions a designer has to make among design possibilities (Stolterman Reference Stolterman2008). Thus, what makes the situation even more challenging for urban mobility designers is that they must handle design complexity in addition to UMSs. For example, if we want to identify user profiles for metro lines within an urban area, the users to be studied are all the people transiting by these lines plus the urban dwellers using the metro stations, and maybe also those affected by its noise and vibrations in adjoining neighborhoods.
A model proposed by Simmons (Reference Simmons2005) handles some of this complexity by using the concept of usage, which encompasses information on the user and the interaction between the system and the user and information on the environment in which this takes place. Furthermore, it can move from a detailed interaction at the scale of a task (e.g. pushing a button to open a train door) to abstract levels (e.g. using a bike-sharing service). On the other hand, the diversity of interactions a traveler might have with a UMS is contained within the concept of usage scenarios or use cases (D’Souza & Wills Reference D’Souza and Wills1999).
A traveler interacts with many products and services while heading to some destination: the traveler may be the user of a smartphone application to program the journey or check the schedule of a bus, for example. He/she enters the metro station and interacts with the ticket machine, and then boards the metro train. He/she reads information panels at the station’s exit. In this paper, the point of view is focused on the user to include all products and services used throughout a journey.
In this respect, existing models do not cover the door-to-door experience as a whole: they deconstruct a journey stage by stage, cutting the interdependence of travel stages. Therefore, there is a need for a traveler experience model that encompasses a complex journey where the traveler, within a single trip, interacts with different products and services impacting what happens before and after the trip.
1.1 Aim
The aim of this paper is to extend the user experience (UX) core concepts to a Traveler eXperience Conceptual Model (TXCM) by including urban mobility complexity factors. The model at this stage is abstract and exploratory. It is meant to be a first step into the travel problem definition.
The objective is to provide an illustrative case study of the conceptual model use and to form an understanding of travel problems. This research offers designers and researchers a new perspective to examine UMSs. It should give them the ability to scale from elementary interactions with artifacts up to travel episodes that encompass multiple products and services along a door-to-door traveler experience. Moreover, it should allow a transport operator to tell whether it is considering the concerns of travelers regarding the performance of the system it is responsible for.
This research is at the boundary between design and transportation research. It brings elements of complexity of urban mobility to the generic UX design framework.
This paper addresses the following research question: How can traveler experience be modeled to feed travel problems’ diagnosis?
First, a literature review is made on different perspectives of urban mobility systems and traveler experience. Second, a conceptual model is proposed as a model of traveler experience to help identify travel problems within a UMS. Third, to test the potential of the conceptual model, a case study on a demand-responsive transport (DRT) service is illustrated. Finally, a discussion and perspectives for the design of UMSs are included.
2 Urban mobility systems
The complexity of a UMS encompasses different factors in several dimensions. A UMS comprises a large number of diverse, evolving stakeholders, physical components, information, and travelers, all interacting with each other in an urban context. Another form of complexity stems from the diversity of use combinations: UMSs serve throughout the day and night in a shared form of use. To represent these forms of complexity, the technical aspect of urban mobility is first presented as a technical UMS (TUMS). It is followed by the market perspective, considering a TUMS as a supply responding to and generating a travel demand. The sociotechnical perspective of urban mobility is then introduced to merge the supply and the demand into one system.
2.1 Technical perspective
The technical physical components of urban mobility are composed of infrastructures: roads, rails, fuel stations, train stations, bridges, energy and communication networks, terminals and facilities, etc. and vehicles: buses, cars, trains, trucks, boats, trams, etc. Information and communications technology (ICT) (GPS, Internet of Things, mobile networks, etc.) also play an important role in ensuring the qualities (safety, usefulness, fluidity, etc.) of these technical physical systems (Kitchin Reference Kitchin2013).
Travelers taking multi-modal trips connect the elements of infrastructure, vehicles, and ICT (Gallotti & Barthelemy Reference Gallotti and Barthelemy2014): this brings out the need for a global understanding, taking multi-modality into account and considering global performance rather than that of a single bus line, highway, or hub. For instance, bus lines feeding a regional rail line may operate with good performance indicators (e.g. good timekeeping, good frequency, etc.), but if the buses all arrive at the same time at the train station, they will cause congestion. The TUMS including bus lines and the regional train will then operate with a bad multi-modal efficiency indicator.
Travelers may chain multiple trips during the day (Primerano et al. Reference Primerano, Taylor, Pitaksringkarn and Tisato2008), connecting the TUMSs to other urban systems, such as households, industries, or workplaces (Wegener Reference Wegener2013). Thus, it is the activities that travelers pursue in these systems – the origins and destinations of travel – that generate the demand on TUMSs (Banister Reference Banister2008), and whence the usefulness of studying the market perspective of urban mobility.
2.2 Market perspective
The World Business Council for Sustainable Development has proposed a model of UMSs as a set of three markets (WBCSD 2015): (i) the travel market represents the spatial–temporal presence of travelers in urban systems performing their activities, which generates travel patterns, (ii) the transport market is where travel patterns meet the supply of vehicles and transport solutions (including cycling and walking), which generates transport patterns, and (iii) the traffic market is where transport patterns meet the supply of infrastructure, its information, and management systems. Within these patterns, some recursive phenomena occur (Cascetta Reference Cascetta2009). For example, travelers who individually choose the most efficient (fastest and cheapest) UMSs might collectively congest them and thereby deteriorate the very two criteria on which they chose them in the first place.
These mobility patterns (Gonzalez, Hidalgo & Barabasi Reference Gonzalez, Hidalgo and Barabasi2008), superimposed on actual city maps and sociodemographic data, attitudes, preferences, etc. (Lucas Reference Lucas2013), can explain some of the collective travelers’ behaviors (e.g. reasons underlying traveler distributions within a geographical area). In summary, demand is characterized by both spatial distribution of social and economic activities and by attitudes and cultural backgrounds of travelers.
Considering the supply and demand separately in representing urban mobility explains how they interact. However, this perspective does not consider either the effect of legal and political dimensions or the role of individuals and institutions in operating urban mobility.
2.3 Sociotechnical perspective
According to Auvinen & Tuominen (Reference Auvinen and Tuominen2014), technological, social, economic, political, legal, and environmental dimensions need to be considered to understand the complexity of urban mobility. They define a UMS as a set of four main components: infrastructure, vehicles, travelers, and governance. For instance, from the environmental perspective, the infrastructure offering smart electricity grids and charging stations for cars and buses permits the development of emission-free, silent electrical fleets. Together with political support and standardization, this encourages responsible modal choice by travelers and ultimately generates a clean transport environment. For instance, people buying electric cars create a demand at charging stations and encourage the creation of new ones. These loops permit the propagation of social values through global urban mobility.
In a wider perspective, UMSs are components of the system of the city and interact, for example, with energy systems and social structures. Hospitals and workplaces, through the practice of telemedicine and teleworking, decrease the need for mobility and, consequently, transportation energy consumption. However, these new practices need the involvement of people, the commitment of companies, and adequate technological and legal measures.
For Ottens et al. (Reference Ottens, Franssen, Kroes and Van de Poel2006), the components of a UMS as a sociotechnical system are: technical elements, social elements, and actors. Technical elements include all physical components and the software to operate them, actors are individuals or organizations that are directly operating the system, and social elements influence the functioning of the UMS. Beyond functional relations (e.g. buses providing information at a bus station) and physical relations (vehicles driving on roads), there are intentional and normative interactions between these components. Intentional interactions are performed by actors where other elements are the object of their intention to take an action (e.g. a traveler has the intention to use a bike between the metro station and work). Normative interactions represent rules for governing a technical element or an actor, for example, a public transport operator obliges travelers to have valid tickets. Thus, from the sociotechnical perspective, the traveler is a part of the UMS and is involved in its operation as a customer and as an actor.
The dimensions listed above show how diverse are the interactions a traveler might have with UMSs while living his/her urban life, traveling from activity to activity. A closer look at how the traveler experiences his/her trip at an individual scale uncovers new aspects.
3 Traveler experience
The UX of UMSs is not only about describing how travelers interact with the different components in different stages: the spatio-temporal dimension of the journey also induces some dynamics on the traveler’s state.
3.1 Journey through time and space
UMSs are designed for different travelers who interact with their components, individually or collectively, or at different times of day, and with different itineraries. The EU-FP7 project METPEX (MEasurement Tool to determine the quality of Passenger EXperience) describes the ‘traveler experience’ by decomposing the journey into different typical stages (Woodcock et al. Reference Woodcock, Osmond, Hrin, Papadopoulou, Cats, Susilo, Pimentel and Reilly2014b ). The journey is decomposed into (i) assessment of the need for mobility; (ii) planning stage (time, modes, routes, etc.) and gathering of the artifacts needed during the journey (tickets/car papers, entertainment artifacts, etc.); (iii) movement from the origin to the transport gateway/car; (iv) interaction with the transport service (payment, ingress, etc.); (v) traveling in the vehicle; (vi) interchanges, which include finding the location of the next means of transport, schedule information, buying new tickets, etc. Finally, egress from the service at the destination concludes the journey.
Along their journeys, travelers value different things. Stradling, Anable & Carreno (Reference Stradling, Anable and Carreno2007), Woodcock et al. (Reference Woodcock, Berkeley, Cats, Susilo, Hrin, Reilly, Markuceviit and Pimentel2014a ), and Susilo & Cats (Reference Susilo and Cats2014) identified from travelers themselves: price, journey and service speed, protection against weather while waiting and traveling, reliability (punctuality and regularity), availability (frequency and stop locations), physical environment, vehicle quality, cleanliness both at stations and on board, quality on board, fellow travelers’ behavior, seat availability, seat comfort, crowding both at stops and on board, station facilities, information accessibility, safety and security (at stops and on board), ticket use and purchase simplicity, and connectivity (network and easy transfer). Joewono & Kubota (Reference Joewono and Kubota2007) identified from literature similar groups of criteria set as a means to evaluate user satisfaction broken down into 54 attributes. At this level of detail, some attributes overlap with others, such as the level of emission and air quality, where the level of emission is more an environmental technical attribute that should be calculated rather than evaluated by a transportation service user.
To analyze the journey experience, Susilo et al. (Reference Susilo, Cats, Diana, Hrin and Woodcock2015) considered three variables for each activity based on an activity representation of travel as already seen. The first one is personal doing, such as packing belongings, exiting home, walking to station, or crossing the street for some preparatory activity, for example. The second one is personal thinking, such as thinking over the day’s schedule, observing people waiting, or wondering about waiting time. The last one is personal feeling, such as being worried about hygiene in a bus, bothered by the noise of a train arriving, or anxious about the weather.
These three personal dimensions vary over time: depending on the travel stage and the circumstances of travel, the traveler experience is never stationary. For instance, Van Hagen & Bron (Reference Van Hagen and Bron2014) set an emotional curve over different train travel stages. Each level of pleasantness takes a value over time according to some emotional instance (e.g. enthusiasm, stress, annoyance, rest, freedom, uncertainty, etc.). Lancée, Veenhoven & Burger (Reference Lancée, Veenhoven and Burger2017) introduced commuting mood as a metric of happiness variation throughout different travel means. Abenoza & Susilo (Reference Abenoza, Cats and Susilo2018) linked overall satisfaction with a door-to-door experience to the stage-by-stage satisfaction through the lens of duration.
3.2 User experience of a complex system
The International Organization for Standardization (2010) defines user experience as a ‘person’s perceptions and responses that result from the use or anticipated use of a product, system or service’. This definition considers the essence of UX as the subjective perception of the user. Hassenzahl & Tractinsky (Reference Hassenzahl and Tractinsky2006), on the other hand, see in UX a subjective, situated, complex, and dynamic encounter between the user and the designed system. Subjectivity here plays only the role of instantiating the interaction. It is not only a user’s perception but also usage elements including the system to be designed and the context of interaction.
Law et al. (Reference Law, Roto, Hassenzahl, Vermeeren and Kort2009) also include in the experience framework what happens before and after the interaction. Furthermore, they insist that what is to be designed is not only an artifact or a service but a system that includes everything the user interacts with. One important subjective dimension is emotions. Jokinen (Reference Jokinen2015) points out the importance of task performance on a user’s emotions and vice versa. How the experience happens affects a user’s emotions, but the emotional state of the user also affects the experience. Recursively, Desmet (Reference Desmet2012) further details this reciprocation between the user’s experience and emotional state by breaking down the sources of emotions. They are: the system, the meaning of the system to the user, the interaction, the activity facilitated by this interaction, the effect that the system has on the user, and other people involved in the interaction.
What has been identified as travel value categories in the METPEX project is the locus where a solution is most likely to be successful. Different names are given to this concept, such as jobs to be done, needs (Johnson, Christensen & Kagermann Reference Johnson, Christensen and Kagermann2008), blue ocean (Kim & Mauborgne Reference Kim and Mauborgne2004), or value buckets (Yannou, Leroy & Jankovic Reference Yannou, Leroy and Jankovic2013). For instance, if many travelers value cleanliness, then an opportunity to achieve market success will be to improve cleanliness in UMSs if they are dirty. As a result, the travelers will be satisfied in that respect.
In a holistic approach, Kremer, Krahl & Lindemann (Reference Kremer, Krahl and Lindemann2017) consider UX as a process that flows over time, called UX journey, of which a designer can grasp multiple facets. This includes questions that the user asks, physical and cognitive interactions, system components, alternative interactions for special-needs users, emotional curve (positive and negative), problems, possible measurements, context aspects, and innovation potential.
The complexity of the system affects the way its UX is approached. A complex system needs a large range of requirements, activities, and artifacts (Teixeira et al. Reference Teixeira, Patrício, Fisk and Constantine2012) with a high degree of intricacy (Hartson & Pyla Reference Hartson and Pyla2012). According to Kim et al. (Reference Kim, Gunn, Schuh, Phillips, Pagulayan and Wixon2008), a UX framework of a complex system should be able to transform a great variety of usage data into actionable findings. Moreover, it requires understanding the particularities of the system and context at hand by using the already cumulated knowledge available (Hassenzahl Reference Hassenzahl2008).
In this respect, designing UMSs requires a framework of the traveler experience that is embedded in the urban complexity. The system’s boundaries should be set according to several dimensions such as time, space, travelers, or as a set of artifacts/services and the connections between them.
Urban mobility systems have a considerable number of complexity factors. Different issues emerge from perspectives in the literature centering the vision on the traveler. The technical standpoint shows the variety of physical components a traveler might interact with during a single trip and how these components are interrelated. The market vision brings out the recursive interaction between supply (UMSs) and demand (travelers). The sociotechnical position uncovers the position of UMSs within a city and traveler’s activities in other urban systems as actors rather than customers.
The literature on travelers’ journeys through time and space shows how relevant it is to consider the perspective of travelers to connect all the visions on UMSs. Still, it does not cover the door-to-door experience as a whole: when a journey is deconstructed stage by stage, it does not inform on how a travel problem can affect the rest of the journey or even the day or habits of travelers experiencing it. The traveler experience is often reduced to a set of stages that do not reflect their intricacy and effect beyond the journey. Moreover, even if literature on UX advises to properly set the context of the complex system to be designed, existing models on traveler experience still lack contextualization.
4 Research method
The study aims to provide a model of traveler experience that feeds the early phases in a design process for UMSs with insights on travel problems. Qualitative action research was chosen: Loftland & Loftland (Reference Loftland and Loftland1984) state that qualitative research is suitable for ‘defining structures and looking for reasons’, which is the object of this research. Accordingly, a conceptual model was designed to structure the interaction between travelers and UMSs and bring out the problems travelers experience, pointing out their reasons.
The cyclic nature of action research involving different research methods allowed this research to evolve, through 18 months, from a conceptual framework based only on desk research and interviews to a structured conceptual model supplied with insights from interviews and observations (Figure 1). Lucas (Reference Lucas2013) states that action research is an effective way to promote technological innovation and social learning and is therefore relevant for urban mobility issues. Being inherently collaborative, involving repeated knowledge interactions and exchanges between the researcher and the object of research, action research narrows the gap between urban mobility models and the actual vision of travelers.

Figure 1. Action research process for designing the conceptual model.
4.1 Desk research
Glass (Reference Glass1976) pointed out that desk research (or secondary research) by reviewing scientific results is relevant for learning from previous research and bringing new perspectives. Of course, the limited set of references cited in this literature review cannot do justice to the vast amount of literature on urban mobility. However, the pragmatic nature of this research makes the perspectives given on UMSs diverse enough to position the system to be designed and bring out some of its complexity factors that need to be considered by a designer. More than 200 papers were thus reviewed to set a framework for urban mobility in design and UX. First, the literature on urban mobility was explored using different key words referring to it (urban mobility, transport, transportation, public transit, etc.). The focus was then narrowed to look for human-centered perspectives (e.g. human factors, urban sociology, and psychology). This thorough review revealed a lack of literature on UMSs as an object of design. Observations, interviews, and workshops were therefore conducted in parallel on travelers and UMSs to fill this gap.
4.2 Observations
Observations are relevant for generating data on human behavior in some contexts (Sanoff Reference Sanoff2016, pp. 77–89). Interaction of travelers with UMSs and their environment was accordingly captured by this method. First, self-observations were recorded in the form of diaries and photos where different travel episodes, UMSs, and activities are related. This provided a dynamic picture of travel flow over time and uncovered the hidden micro-interactions of traveler experience concerning not only physical artifacts but also interactions with fellow travelers, activities during the trip, planning the activity to be done after the journey, etc. More localized observations in four different transport hubs in the Paris area provided data on subsystems forming a multi-modal physical space, identifying artifacts, crowd phenomena, travelers’ actions and reactions, and situations a traveler may face in his/her travel routine in such places.
A form of participant observation (Atkinson & Hammersley Reference Atkinson and Hammersley1994) was also conducted, traveling in different means of transport and relating travelers’ issues in vehicles. Observing travelers, UMSs, and their interactions enabled us to detail the conceptual framework induced from desk research by creating new entities in the conceptual model, and to break down others. For instance, gathering different artifacts and interactions from different contexts enabled us to create different layers of travel scenarios (interaction, episode, and travel experience) to grasp the diversity of the variables without losing the abstraction that links travelers to UMSs. However, the projection of the journey on travelers’ minds could not be captured without interviewing the travelers and asking them to express their experience using their own vocabulary.
4.3 Workshops and interviews
To grasp the perspective of a subject living an experience, interviews are needed (Kvale & Brinkmann Reference Kvale and Brinkmann2009). Thus, as the traveler was at the center of this research focus, to complete the picture, six semi-structured and in-depth interviews (30–60 minutes) and three workshops were conducted. Participants were asked to talk freely about their experiences and recount problems they faced in their daily commute and/or in weekend trips. The goal was to capture concepts and predicates they use in their narratives. In the structured parts of the interviews and workshops, participants were also asked specific questions aiming at uncovering why the situations they described were problematic, and their narratives were coded within the conceptual framework. This form of inquiry enabled us to create the travel problem conceptual model entity and to describe it using the pattern identified in participants’ narratives.
4.4 Case studies
To evaluate the performance of the conceptual model in addressing the research question, several case studies were carried out. Two dimensions were chosen among all the performance variables a conceptual model could be evaluated for (Vrande et al. Reference Vrande, Studer, Koreferent, Hendler, Koreferent, Vorsitzende and Werner2010).
(1) Travel problem identification: The capacity to provide multi-perspective insights on the problems travelers experience interacting with UMSs.
(2) Solution-finding facilitation: The capacity to transform the problem formulation into solutions (in the form of functions, for example).
The case study that was chosen for this paper was an on-demand bus service operated by a public transport operator of Paris Metropolis. It is a service that allows a traveler to book a bus for an itinerary within an interval of time. The conceptual model is applied partly (using some of its concepts) to diagnose some of the service’s problems. The data were collected from observations and by interviewing a bus driver who was the oldest agent and knew most of the users. The interview lasted 3 hours, and 5 rides were observed between 7 bus stops.
5 Proposition of a Traveler eXperience Conceptual Model
Based on the perspectives on urban mobility and UX from the literature, observations, and interviews, a TXCM was designed. A first conceptual framework was set as a basis for conceptualization (Al Maghraoui et al. Reference Al Maghraoui, Vallet, Puchinger and Yannou2017). Core concepts for the conceptual model were identified, namely: the traveler, the system, the interaction, the situation, and the value the traveler expects from the system. In this sense, the conceptual model goes further than these core concepts by detailing them and by adding new concepts to clarify the big picture. Table 1 shows the definitions of each concept in the conceptual model and Figure 2 illustrates how they are interrelated.
Table 1. Traveler eXperience Conceptual Model concept definitions

5.1 Assumptions
The conceptual model is one answer to the research question of design support and is based on various assumptions that delimit its scope and capacity.
(i) The conceptual model is not the pure subjective projection of traveler’s interactions with technical systems: the subjective dimension only appears in the expected travel scenario, the scoring of travel value, and the predicates of quality.
(ii) The conceptual model does not allow measurements such as travel problem severity or technical system performance. Instead, it proposes concepts and variables that can be used to create measurements.
(iii) The conceptual model is based on the literature, observations, and interviews with travelers. Hence, its capacity to feed early design phases of UMSs was not captured from designers themselves. It is based on identifying gaps in the literature and real problems experienced by travelers.
It is up to the user of the conceptual model to set the boundaries of the system to be modeled and the travelers to be considered. The scaling of the system is also set by the user. For example, he/she can focus, at the elementary level of interaction, on how a stair of an escalator is climbed and consider as a travel episode the whole escalator climb, which would be one episode in a metro station travel experience. An alternative is to consider the whole escalator climb as an interaction, the metro station transition as an episode, and the travel experience all three episodes metro–station–bus combined. The episodes occurring after and before these three can be included in the scope of the travel scenario. In this way, the details described by the conceptual model will depend on how the user handles the scoping. Likewise, if the user takes the scoping from the spatial dimension, the technical system can be a simple artifact such as a bus ticket, or a train station with all the subsystems it contains. Broader than a station, a technical system can also be a whole geographical area.
5.2 Model
The concepts in the conceptual model are described by a definition (Table 1) and the connections it has with the other concepts (Figure 2 illustrates some of the connections).
The output of the conceptual model as it appears in Figure 2 is the contrast between the two scenarios (expected and real). However, from a methodological point of view, the problem narrative is the input to the conceptual model. Put this way, the travel problem formatted through the conceptual model is a consequence of a situation that shifts a travel scenario from expected to real. We can therefore understand the manifestation of the problem through the other concepts. In this way, insights on the causes of travel problems can be identified, so facilitating solution finding.
Summarily, a traveler experience is a process that happens in time and space when a traveler moves from one urban activity to another using different technical systems. It can happen through different travel scenarios. When a situation happens, it shifts a travel scenario from what the traveler expects to what happens for real, and this may generate a travel problem if the outcome is perceived as negative.
In the TXCM, a real travel scenario happens to the traveler in his/her real experience of traveling. It can be once in time and space or an average scenario that describes what often happens in the daily commute, for instance. An expected travel scenario, on the other hand, is how a traveler expects his/her journey to happen. For example, if the traveler expects to arrive at work at 8:00 am for a meeting at 8:10 and the train he/she takes is 20 minutes late, then the problem will be that he/she arrives 10 minutes late for the meeting without having had any time to prepare it. Another example is when a traveler expects to arrive on time for a date, but before boarding the bus realizes that he/she has forgotten his/her transport pass and needs to go back home to retrieve it because he/she needs to take a metro after the bus, or else decides to pay for the tickets.
The traveler perceives qualities from travel scenario components (including episodes and interaction). These are predicates on his/her interaction with a technical system or other travelers and his/her expectations on the travel scenario components. The nature of these qualities (positive or negative) affect his/her perception of how each of the values he/she expects are satisfied. For example, ‘dirty bus seats’ is a predicate on a technical system and will negatively affect sensorial comfort.

Figure 2. Traveler eXperience Conceptual Model diagram.
6 Case study: TXCM on a demand-responsive transport service
This case study aims at illustrating the use of the TXCM in diagnosing the travel problems of a specific UMS.
A conceptual model is by nature a generic model that can be adapted to use. Therefore, the components that are used in studying a demand-responsive bus service (Figure 3) are restricted compared to those of the TXCM. Moreover, some components are instantiated to fit the specifications of the service. For example, service staff are included within the technical system if the latter has been described as ‘the system that allows travelers to move’ and a bus driver, for instance, contributes to that function. According to satisfaction surveys of the service’s operator, more than 90% of the users are satisfied. Among the issues experienced by the users, 11 problems were identified from the interview with the bus driver and observations:
(1) Travelers who go past the stop but did not make the booking are prevented from boarding the bus even if their destination is on the bus route.
(2) The regular users of the service (time + space) make the same booking each time (they are not informed of the possibility to do so just once for multiple usages).
(3) A user of a special category of heavy wheelchairs booked but could not use the service (the bus is not adapted).
(4) A systematic questionnaire is used during the booking call. This is annoying for the regular users (who make up some 60% of all the users).
(5) Travelers who are not informed that the service exists cannot readily perceive its physical presence (small bus panel; see Figure 4).
(6) Sometimes nobody answers the booking call.
(7) Sometimes the service cannot meet demand (full bus schedules).
(8) Sometimes the bus is late, and the traveler has no means of knowing unless he/she calls the line.
(9) Some road surfaces are uneven, and the shock absorbers of the bus are weak. For travelers suffering from joint problems, this is problematic.
(10) Travelers with strollers and seniors experience difficulties getting on the bus because of low sidewalks and the lack of low-floor technology aboard the bus.
(11) The pass validator can be out of order.

Figure 3. The vehicle used in the DRT service.

Figure 4. Barely visible bus stop.
The travel problem narratives are meant to point out the distress generated by the discrepancy between expectation and what happens for real (Table 2).

Figure 5. TXCM on the DRT service problem example.
In problem 1, for instance, travelers who have not made the phone booking think that the bus is a regular one. They are, therefore, disappointed when they realize that they cannot use the service even if the bus has free seats and that it is heading to the same destination as they are. The disappointment here is twofold. First, they cannot use the bus. Second, although they are prepared to pay for the service, the bus driver does not allow them to board, following the instructions of the operator.
In the example in Figure 5, the traveler is an elderly woman who has a bad physical and cognitive condition. She saw the bus and she got on. But the bus driver asked her to get off because she had not booked. The discrepancy between what she expected and how the scenario really happened is represented in the following facts:
(i) She could not use the bus, and she had to find another means of transport.
(ii) She expected a total travel duration of 20 minutes and she spent 40 minutes.
(iii) She expected to use a regular bus that needed no booking, which is a heavy cognitive load considering her impaired cognitive abilities.
(iv) She expected to be informed of how the service worked before getting into such a situation.
(v) She expected the bus driver to let her on even with no booking, but he was strict (he respects the limited insurance to registered users only).
As a consequence of this, the elderly woman was annoyed, and the good mood she was in before experiencing this situation turned into a bad one, and her perception of the service operator was unfavorable.
Table 2. Travel problems through real vs. expected travel scenarios

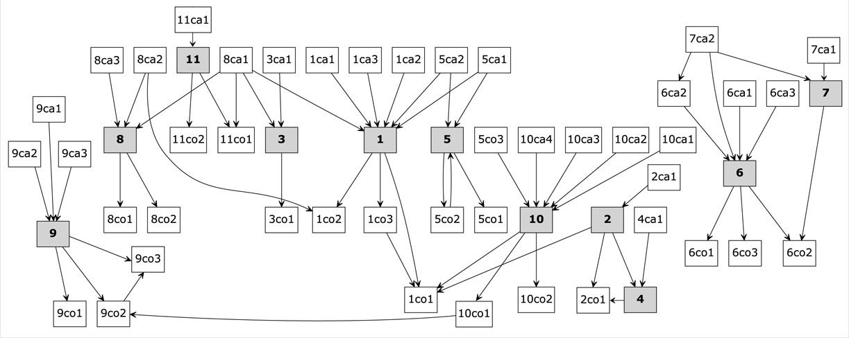
For all the 11 problems, the causes and consequences were induced according to what was observed and asserted by the bus driver (Table 3). Some consequences are more directly related to the problem than others. For example, travelers no longer using the service is a consequence of the result ‘traveler annoyed’. All the problems are interrelated, including their causes and consequences. For this reason, a basic causality network is created to sort out some properties of problems (Figure 6). [8ca1], for example, is the most trouble-making problem insofar as it generates multiple further problems (4 arrows out): if the service is not a common transport solution and if there is no good communication with users and potential users, problems are expected to arise. Problems [1] and [10] are serious problems insofar as there are a lot of reasons why they can happen (6 for [1] and 5 for [10]). Problems [6] and [7] are closely related because they both lead to the impossibility of making the booking after calling the service.
Table 3. Causes and consequences of travel problems of the DRT service


Figure 6. Problem causality network of the DRT service.
7 Discussion
The TXCM proposed in this paper shows how a simple narrative from a traveler or an observation of a traveler’s interaction with some physical artifact or service can be encoded with the objective of recording salient aspects of travel problems that encompass a door-to-door experience.
7.1 Travel problem projections on traveler experience
Let us take, for example, a traveler using the DRT service (of the case study) who wants to arrive on time to catch his/her infrequent train (1/hour). The bus arrives a few minutes late. Let us say that the problem is that the traveler missed the train. Described this way, we cannot talk about what happens in this traveler’s mind, nor can we identify the technical problem. But if we take all the parameters including the bus driver, the bus schedule, the train schedule, the traveler’s state, the consequences of missing the train, etc., then the problem’s description becomes more insightful.
If we focus on what happens to the traveler’s emotional state and say that this is the traveler-centered problem, then we can identify the technical problem (related to the service) as a cause and what happens after missing the train as a consequence. Yet, there is more to say about the traveler’s emotional state. There are many emotional states to discuss. These might include being on the bus wondering whether it will arrive on time for the train, knowing that the train has left, and the distress generated by thinking of what will happen next, or the reasons why this happened (annoyance about the service’s lateness and regret for picking this service rather than another solution that would have got the traveler to the train station on time (e.g. a taxi).
Hence, the focus we make on the problem will position the solution generation phase to find a way of solving one aspect or another. For example, if the problem is that the bus is not punctual, then the solution will be some way of making it arrive on time. If the problem is that the traveler is annoyed because he/she missed a train, then the solution will be a way to enable him/her to arrive on time (sending an Uber driver, for example). The first problem setting narrows the field of innovation to the bus only. It assumes that the service improvement is systematically related to the punctuality of the bus and not on the traveler arriving on time. However, if we make both statements of the problem, we will gain more insight and identify a causality relation between the two. We will be aware that the punctuality of the bus is only one possible way of enabling the traveler to arrive on time. One consequence of this is that the operator could enlarge its business model by creating cooperation with other urban mobility services (if it is not possible to systematically make the bus always arrive on time). Consequently, the more perspectives we have of traveler experience of the problem, the more readily we can improve the system.
7.2 Travel problems between causes and consequences
A travel problem covers not only what the traveler expresses when interviewed, or what is observed, but also the causes and consequences of the central identified problem: the consequences that a problem can generate are also problematic for the traveler. The example of the elderly woman illustrates this fact well. Extending the causes and consequences will bring out more insights into the deepest origins and the farthest consequences where, for each layer, a solution can be proposed.
The problem causality network allowed us to uncover the relationships between problems and opened the possibility of hierarchizing them. It can be further developed using graph theory measures such as betweenness and closeness centrality (Freema Reference Freema1977). This will allow a more accurate and relevant problem hierarchy. Some causes can be combined to obtain a more insightful one. For example, the combined causes of problem 7 (high demand and lack of buses) emphasize the temporality of these two phenomena: addressing each separately (increasing the number of buses and/or diminishing the demand) does not consider the possibility of fluctuation of both, and that at some other times the buses ride empty. To specify the travel problems, it would be relevant to link the expected scenario to the traveler it concerns. In this way, even the number of travelers it concerns would be captured and so make the travel problem hierarchy more accurate.
Some of the identified problems can be a strategic design choice. For example, the lack of communication with potential users, if solved, can generate more demand that the service cannot handle. Therefore, it is important to have different stakeholders together to have a better understanding of travel problems.
7.3 Nature of travel problems
The solution generation phase is conditioned by the distinction between essential and accidental situations (Gorman Reference Gorman2005): the predicates related to a component’s nature (essential attributes) need a new design when those related to their accidental attributes can be solved by a change in how the UMS works. For example, if it is only one booking line agent who asks indiscreet questions (accidental), then correcting his/her behavior would solve the problem. Conversely, if it is the fact of asking travelers personal questions that is problematic, then the whole staff will be affected, and the process and databases will need a structural change.
7.4 Travel problem identification
Along the design process of a UMS, the traveler’s perspective should be considered, defining performance indicators and identifying the problems to be solved.
A problem can be identified just by studying technical systems and thinking of the negative affordances (Maier, Fadel & Battisto Reference Maier, Fadel and Battisto2009) it permits. This insight is obtained by making observations or by reviewing technical documents of UMS components, such as architectural plans or specification documents. Of course, deeper insights are obtained by asking the travelers about their experience with specific components that are identified as negative affordance holders.
Nonetheless, this way of performing a UMS diagnosis starts and ends with the system to be designed. The final loop does not enable us to assess whether the value expected by travelers is fulfilled but only how well the solution fits the specifications it was made for in the first place. The traveler’s point of view is included in the considerations of what is problematic with his/her experience with UMSs. However, the designer loses travelers’ perception of the qualities of the UMS and how close the value it delivers is to the one expected by travelers. For example, a transportation operator uses indicators such as technical efficiency, intensity of use or service coverage to monitor the performance of its lines (Diana & Daraio Reference Diana and Daraio2010). The traveler appears as a unit in ratios such as line length per inhabitant or persons per seat. The traveler’s viewpoint is considered in measuring quality indicators like regularity of schedule, frequency, area coverage, modal preference, speed, walking time, and transfers. These indicators are relevant to a holistic assessment of a service with diverse metrics. However, they do not provide answers on how far each traveler is satisfied with his/her experience using the service and the reasons for his/her dissatisfaction with the service’s qualities related to traveler experience dimensions.
7.5 Travel problems as usage problems
Beyond the urban mobility context, travel problems can be perceived as UMS usage problems. In its generic form, a usage problem can have different definitions. Boess & Jong (Reference Boess and Jong2016) define it as an instance of the usage context. Herrera-Saray et al. (Reference Herrera-Saray, Peláez-Ballestas, Ramos-Lira, Sánchez-Monroy and Burgos-Vargas2013) consider usage problems as the mismatch between the product and the needs of the user.
The complexity of urban mobility can be found in similar complex systems where the UX framework is challenged as well. For instance, in the healthcare context, a patient interacts with several services and persons along his/her patient pathway in the hospital (Lamé, Jouini & Stal-Le Cardinal Reference Lamé, Jouini and Stal-Le Cardinal2016). Indeed, a patient experience is a process that happens in time and space when a patient moves from a hospital service to another using different hospital systems (e.g. exam room, beds and chairs, counter, etc.). The end-to-end experience of a patient in a hospital is similar to the one of a traveler in a city. Lamé et al. (Reference Lamé, Jouini and Stal-Le Cardinal2016) emphasize the importance of considering the interdependence of the hospital’s services when studying the patient pathway.
Consequently, a patient’s narrative can be projected on the different concepts of the TXCM by tailoring the definitions of the model to the context of a hospital. Moreover, causality can be established between patient problems and the services of the hospital.
8 Conclusion
This paper uses different complexity perspectives on urban mobility and the fundamentals of the UX framework to design a conceptual model of traveler experience. It starts by showing how complex it is to consider design objects such as UMSs. We then stress the relevance of the UX approach for modeling traveler experience of UMSs insofar as the paper illustrates possible interactions between travelers and artifacts during a door-to-door journey.
For that reason, UX was adopted for designing the conceptual model and adapted to match UMS complexity factors (multi-modality, connection with other urban systems, supply–demand recursion, etc.). Observations uncovered the diversity of situations, technical system varieties, and contextualized micro-interactions. Workshops and interviews with travelers brought out problems of dichotomy between real and expected travel scenarios. Finally, a case study is reported, showing how travel problems can be identified from travelers’ narratives and how they affect the solution generation phase in the design process.
The main contribution of the TXCM to design theory is that it allows scaling from elementary interactions of the user with artifacts, to usage episodes, to usage problems that concern the whole end-to-end experience. Each episode that happens in some place or moment systematically affects all the other episodes, even beyond the usage time frame.
In transportation research, travel problems are dealt with on a case-by-case basis. Even though they detail the context of the system in their definition, they are either specific to some traveler profile (Hjorthol Reference Hjorthol2013) or to some transport mode (Katzev Reference Katzev2003). The TXCM can be considered as a reference framework for travel problem diagnosis that combines both UX strengths and urban mobility complexity.
Yet, the conceptual model, in its current form, does not enable us to extract qualitative information from the traveler experience. For example, the travel value vector (e.g. sensory comfort, travel speed, punctuality, price, infotainment, etc.) can be used as a metric to evaluate travel problems by asking travelers to score each performance. Also, using a set of travel scenarios, both expected and real, lets us measure the performance of a UMS. On the other hand, if the focus is a traveler profile, the different scenarios can be a basis for measuring the traveler’s satisfaction with a UMS or even at the scale of a city.
These traveler-centered performances can be compared to those a transport operator sets to monitor its UMSs as a stakeholder of traveler experience: the traveler can be considered as a stakeholder at the same level as a transport operator. Both expect value from the UMSs (Lindenau & Böhler-Baedeker Reference Lindenau and Böhler-Baedeker2014). The comparison will tell us how far a transportation operator is considering the concerns of travelers regarding the performance of the UMSs it is responsible for.
Future research will take an extensively developed empirical approach to evaluate travel problems using a usable form of the TXCM as a stimulus for focus group ideation. This hierarchy will also be developed using the causality network to systematically identify the problems to be solved as a priority. Consequently, the solution generation phase will produce solutions for prioritized problems and allow the solution to cover all the issues brought out to define the problem. This is a natural consequence because the problem cannot be fully understood in isolation from consideration of the solution (Eastman et al. Reference Eastman, Mccracken, Newstetter and Cross2001).
Financial support
This research work was carried out as part of the ANTHROPOLIS research project at the Technological Research Institute SystemX and was supported by public funding within the scope of the French Program ‘Investissements d’Avenir’.







