Recently, studies have focused on the social competence of twins (Danby & Thorpe, Reference Danby and Thorpe2006; DiLalla, Reference DiLalla2006; Laffey-Ardley & Thorpe, Reference Laffey-Ardley and Thorpe2006; Polderman et al., Reference Polderman, Posthuma, Sonneville, Verhulst and Boomsma2006; Pulkkinen et al., Reference Pulkkinen, Valamo, Hietala, Kaprio and Rose2003; Thorpe & Danby, Reference Thorpe and Danby2006; Thorpe & Gardner, Reference Thorpe and Gardner2006). Although most prior research reported that twinship led to deficits in cognitive (particularly, language) development and psychological function compared with findings in singletons, some researchers found a positive effect of twinship. DiLalla (Reference DiLalla2006) found that in early childhood, twins appear to exhibit less prosocial behavior with unfamiliar peers, but this prosocial deficit was not aligned with parent-reported prosocial behavior in adolescence. In addition, Pulkkinen et al. (Reference Pulkkinen, Valamo, Hietala, Kaprio and Rose2003) reported that twinship forms a positive developmental environment for socio-emotional behavior, particularly among opposite-sex dizygotic (DZ) pairs in early adolescence (11–12 years old). On the other hand, Laffey-Ardley and Thorpe (Reference Laffey-Ardley and Thorpe2006) found that in the preschool years (age 3–6), twins had lower social competency scores compared to singletons, and no difference between same-sex and opposite-sex twins was found. However, they suggested that it may be that learning from opposite-sex peers occurs later or may become more evident at a later life stage, when opposite-sex relationships are normative.
Although it is well known that there are delays in language development in twins compared to singletons (Conway et al., Reference Conway, Lytton and Pysh1980; Day, Reference Day1932; Dodd & McEvoy, Reference Dodd and McEvoy1994; Luria & Yudovich, Reference Luria and Yudovich1966; Lytton et al., Reference Lytton, Conway and Sauve1977; Malmstram & Siliva, Reference Malmstram and Siliva1986; Mittler, Reference Mittler1970; Rutter et al., Reference Rutter, Thorpe, Greenwood, Northstone and Golding2003; Thorpe et al., Reference Thorpe, Rutter and Greenwod2003; Tomasello et al., Reference Tomasello, Mannle and Kruger1986), little is known about how these linguistic delays affect the development of social competence. Laffey-Ardley and Thorpe (Reference Laffey-Ardley and Thorpe2006) found that social competency was significantly positively associated with language development, and significantly inversely associated with behavioral problems. In addition, they suggested that children with poor language were more likely to have behavior problems. Social competence is one of the most important accomplishments of human development, and individuals acquire this skill through communication in human relationships. Therefore, it is considered that delays in language development could be a barrier to building human relationships and social competence. Prutting (Reference Prutting1992) stated that language develops in isolation but is heavily dependent on the social context in which it is learned and used. He went on to say: ‘this overlap in the social and linguistic domains during development produces a high correspondence between language impairment and a lack of social competence’ (p. 129).
As one of the reasons why twins’ linguistic development is delayed, the effects of twin language have been reported (Bishop & Bishop, Reference Bishop and Bishop1998; Bishop et al., Reference Bishop, Bishop, Bright, James, Delaney and Tallal1999; Dodd & McEvoy, Reference Dodd and McEvoy1994; Hay et al., Reference Hay, Prior, Collett and Williams1987; Savic, Reference Savic and Felbabov1980; Thorpe et al., Reference Thorpe, Greenwood, Eivers and Rutter2001). Twin language is defined as a language that is unique to each pair of twins, cannot be understood by others including their parents, and is used between twins exclusively in specific situations (e.g., during play, in bed before going to sleep, during meals). In our prior studies (Hayashi & Hayakawa, Reference Hayashi and Hayakawa2004; Hayashi et al., Reference Hayashi, Hayakawa, Tsuboi, Oda, Amau, Kobayashi and Kato2006), it was found that twin pairs who did not have an older sibling, who showed frequent non-verbal play, and who did not attend preschool were more likely to have twin language. In twins with an older sibling or attending preschool, it is assumed that twins are more likely to communicate with other people, and thus their language ability and social competence would develop as a result of interactions with other people; that is, their close tie would become weaker. Researchers suggest that the ‘twin situation’, the unique situation created by the presence of a sibling of the same age, influences speech and language development (Dodd & McEvoy, Reference Dodd and McEvoy1994). They pointed out that multiple-birth children are left to play with each other, in contrast to a singleton, and therefore have more opportunities to develop close ties. In addition, Savic (Reference Savic and Felbabov1980) reported that twins attended to and responded to each others’ ‘sound play’. Therefore, it seems reasonable to suppose that having an older sibling and preschool attendance would influence the ‘twin situation’ as follows: (1) playing with an older sibling increases the opportunity of using the mother language and communicating with friends of the older sibling; (2) attending preschool increases the opportunity of using the mother language and communicating with friends and teachers; (3) having an older sibling and attending preschool may diminish the twins’ exclusive relationship; (4) the twins’ close tie would become weak as a result of spending time and communicating with an older sibling, friends, and preschool teachers. Thorpe et al. (Reference Thorpe, Rutter and Greenwod2003) suggested the possibility that the presence of an older sibling would make the family situation more similar to that of a singleton. In addition, it can be presumed that twins who frequently show non-verbal play are more likely to have twin language so that their communication can be facilitated, and they would have a close tie through non-verbal play. Thus, it was presumed that twins’ close tie might affect the presence of twin language.
The purpose of this study was to examine the relationship between twin language, the twins’ close tie, and social competence in twins in a prospective longitudinal study. We hypothesized that twins with a close tie would be more likely to have twin language, and twins who have twin language would be less socially competent than those who do not have such language. In addition, we hypothesized that twin pairs who have an older sibling and attend preschool would have a weaker tie and be less likely to develop a twin language, and would develop better social competence than those without an older sibling and who do not attend preschool.
Methods
Sample
In our previous study in 1999, we sent questionnaires to 2,733 members of the Twin Mothers’ Club who gave birth to twins between April 2, 1988 and April 1, 1997, and 1,428 (52%) mothers responded to the questionnaire. The Twin Mothers’ Club is the largest organization for mothers of twins and higher order multiple births in Japan, and has about 3,500 members.
In our previous study, 14 pairs of twins were excluded from this study because they had cerebral palsy, cleft palate, autism, or Down syndrome, which affect linguistic development. Other diseases and handicaps such as congenital heart disease, childhood asthma, and atopic dermatitis were not excluded. Previous studies on infants’ acquisition of language found that a 6-month-old baby could not differentiate natural and unnatural sounds, but a 10-month-old baby could recognize these differences (Hayashi et al., Reference Hayashi, Deguchi, Tamekawa and Kiritani1997). Therefore, we considered that twins aged 6 months or younger are unable to use twin language, and the 19 pairs of twins who were younger than 6 months were excluded from this study.
In 2004, we sent a questionnaire as a follow-up study to 958 mothers who participated in the previous study in 1999 and answered a question on whether their twins had twin language or not. As a result, 516 respondents returned the questionnaire (53.9%). In this study, we used 261 twins aged 6–12 years (school-age children) for analysis and excluded those with missing values.
The basic characteristics of the study population are summarized in Table 1. The study population consisted of 54 DZ opposite-sex pairs (20.7%), 49 DZ males (18.8%), 42 DZ females (16.1%), 61 monozygotic (MZ) males (23.4%), and 55 MZ females (21.1%). Of the 261 pairs, 125 pairs (47.9%) exhibited twin language. The percentage exhibiting twin language was highest in MZ females (63.6%), and was lowest in DZ opposite-sex pairs (42.6%).
TABLE 1 Demographics of Parents’ Report Rating of Twin Language

Ethics
This study had the approval of the Ethics Committee of the School of Medicine, Osaka University.
Measures
The twins’ close tie was measured using ‘consciousness of twins’ (Takuma et al., Reference Takuma, Amou and Andou2001). This measure was designed to assess the twins’ co-relationship and is composed of five factors: (1) non-specialization of possession, (2) non-specialization of action, (3) non-specialization of emotion, (4) partnership of involvement, and (5) partnership of defense. It was reported that a difference of ‘consciousness of twins’ in each pair is completely formed at 4 or 5 years old, and the twins’ consciousness does not greatly change thereafter (Takuma et al., Reference Takuma, Amou and Andou2001). That is, twin pairs who have a close relationship at 4–5 years maintain a stable close relationship to high school age. Each factor can be evaluated using three questions, and a higher score indicates a closer relationship between twins.
1. Non-specialization of possession: This factor is evaluated by three questions; for example, ‘Does the twin tend to share toys with the co-twin, or does the twin try to occupy toys?’
2. Non-specialization of action: This factor was evaluated by three questions; for example, ‘When the twin's mother carries the twin, does the co-twin come closer, or does the twin rarely come closer?’
3. Non-specialization of emotion: This factor was evaluated by three questions; for example, ‘When the co-twin does not stay by the twin, does the twin get worried a lot, or does the twin never care about it?’
4. Partnership of involvement: This factor was evaluated by three questions; for example, ‘Do the twins try to do everything together, or do they do most of the things separately?’
5. Partnership of defense: This factor was evaluated by three questions; for example, ‘When the twin is teased by others, does the co-twin try to protect the twin, or does the co-twin ignore it?’
Cronbach's alpha for scales of ‘consciousness of twins’ was 0.68, because the factor ‘non-specialization of possession’ did not fit in our population. In this study, we therefore used the other four factors, excluding the ‘non-specialization of possession’ as a measure of the twins’ close tie. Cronbach's alpha for measures after excluding ‘non-specialization of possession’ was 0.75.
Social competence was measured using the ‘stability of social human relationships’ framework from the TS style — Infant and Child Personality Diagnostic Test (Takagi et al., Reference Takagi, Sakamoto, Sonoyama, Kadota, Tanigawa and Ito1997, p. 4). This test is a mother-reporting test of child personality that can be answered easily and quickly. It comprises three frameworks: individual stability, constitutional stability, and stability of social human relationships. In this study, we picked ‘stability of social human relationships’, which was evaluated by the following three factors: sociability, home adaptation, and school (preschool) adaptation as social competence. The three factors were evaluated by 12 questions, and each question was answered on a 2-point scale (Yes/No).
1. Sociability: This factor was evaluated by 12 questions; for example: ‘Is he/she very shy in public?’, ‘Does he/she have few friends in general?’, ‘Does he/she like to be alone better than with a number of children?’, and ‘Does he/she like being at home and not like going out very much?’
2. Home adaptation: This factor was also evaluated by 12 questions; for example: ‘Does he/she care about his/her parents’ going away very much and is he/she inquisitive about their whereabouts?’, ‘Does he/she seldom talk about events at school?’, ‘Does he/she dislike anyone in the household very much?’
3. School adaptation: This factor was also evaluated by 12 questions; for example: ‘Is he/she sometimes unwilling to go to school?’, ‘Is he/she quiet at school?’, ‘Does he/she not get on well with the teacher at school?’, and ‘Is he/she often teased at school?’
Twins’ mothers were asked the above questions. A higher total score reflects an imbalance in social relationships. The highest total score was 36 points and the lowest score was zero. The total score was converted into a percentile rank for each grade by using the TS Style — Infant and Child Personality Diagnostic Test. If the percentile rank was under 30, it was considered that there should be concern regarding the trait. In this study, if a pair of twins had a percentile rank under 30, we recorded 1 because the case required some intervention. Cronbach's alpha for measures of stability of social human relationships was 0.86 for the first child and 0.87 for the second child.
The questionnaire inquired about the mother's age; biological factors; whether the twins were as alike as two peas in a pod; whether the twins had an original language that could not be understood by either their mother or others, and if yes, whether the twin language was words or sentences; the situation in which the twins used twin language; the age of the first spoken unique language between twins and its duration; household members; type of home; whether the twin pair attended preschool or not; whether the twin pair frequently showed non-verbal play (play that does not involve language; e.g., building with blocks, drawing a picture); and whether the twin pair had neighborhood friends.
For zygosity classification, we asked whether the twins are as alike as two peas in a pod. Twin pairs for whom the answer to this question was ‘yes’ were considered to be MZ twin pairs, and those for whom the answer was ‘no’ were considered to be DZ twin pairs. Previous studies have indicated that more than 90% of twins are diagnosed correctly for their zygosity classification using this question (Hayakawa et al., Reference Hayakawa, Simizu and Kanemitsu1985; Ooki et al., Reference Ooki, Yamada, Asaka, Hayakawa and Shimizu1989, Reference Ooki, Yamada, Asaka and Hayakawa1990). Their zygosity was previously identified by several genetic markers including ABO, MN, Rh, Se, P, Duffy, HLA, Hp, Tf, Gm, ADA, ACP, and ESD.
Data from the Japanese maternity record book on the physical examination performed on 18-month-old children in the community were used for body length at 18 months (cm) and body weight at 18 months (g). We also asked whether or not the twins showed linguistic delay or other delayed development at the 18-month physical examination. In Japan, the 18-month physical examination is used for the early detection and treatment of developmental delay in children, because physical and linguistic developmental signs are easy to determine in children of this age.
Data Analysis
In this study, we conducted an analysis of covariance structures to investigate the relationship among twin language, the twins’ close tie, and social competence. Three indices of model goodness-of-fit available for the structural equation model (Bollen, Reference Bollen1990; Cudeck & Browne, Reference Cudeck and Browne1983) were: (1) the chi-squared statistic χ2/df ratio of ≤2 indicates a very good fit; (2) the goodness-of-fit index (GFI) and the adjusted GFI (AGFI) ≥0.90 indicates adequate fit; and (3) the root mean square error of approximation (RMSEA) <0.05 is considered to represent a good fit.
We used SPSS (Version 11.0) and AMOS (Version 4.02) for analysis. All p values presented are two-sided. The p value of .05 was considered significant.
Results
Descriptive Statistics
Table 2 presents descriptive statistics (mean, SD, variance, median, mode, 1st and 3rd quartiles, minimum, and maximum).
TABLE 2 Descriptive Statistics for Variables Related to Language Development

Univariate Analyses
Next, we calculated the mean and standard deviation according to zygosity, and the sex difference in the twins’ close tie according to ‘non-specialization of action’, ‘non-specialization of emotion’, ‘partnership of involvement’, and ‘partnership of defence’ (Table 3). The following results were obtained: the mean score of the twins’ close tie in MZ pairs was significantly higher than that in DZ pairs. In addition, although the difference was not statistically significant, female pairs were more likely to have a strong close tie than male pairs.
TABLE 3 The Mean and Standard Deviation for Twin's Close Tie

In Table 4, the rates of twin pairs with a percentile rank under 30 were presented. In sociability, the rate of percentile rank under 30 was highest in DZ females (61.9%), and lowest in MZ males (49.2%). In home adaptation, the rate of percentile rank under 30 was highest in DZ males (55.1%), and lowest in MZ females (38.2%). In school adaptation, the rate of percentile rank under 30 was highest in DZ opposite-sex pairs (48.1%), and lowest in MZ males (34.4%).
TABLE 4 Comparison of Ratings of Twin Pairs With a Percentile Rank Under 30

In the score of social competence, the correlation coefficient was 0.817 for MZ pairs and 0.549 for DZ pairs in sociability, 0.659 for MZ pairs and 0.500 for DZ pairs in family adaptation, and 0.655 for MZ pairs and 0.489 for DZ pairs. MZ pairs showed a greater correlational pattern than did DZ pairs, suggesting a possible genetic basis for this trait (Table 5).
TABLE 5 Correlation Coefficient of a Score of Social Competence

Bivariate Correlations
Table 6 shows the bivariate correlation matrix. At the bivariate level, home adaptation was positively related to measures of stability of social human relationships. Twins who adapted well at home were more likely to have better sociability.
TABLE 6 Bivariate Correlation Matrix

*p < 0.05; **p < 0.01.
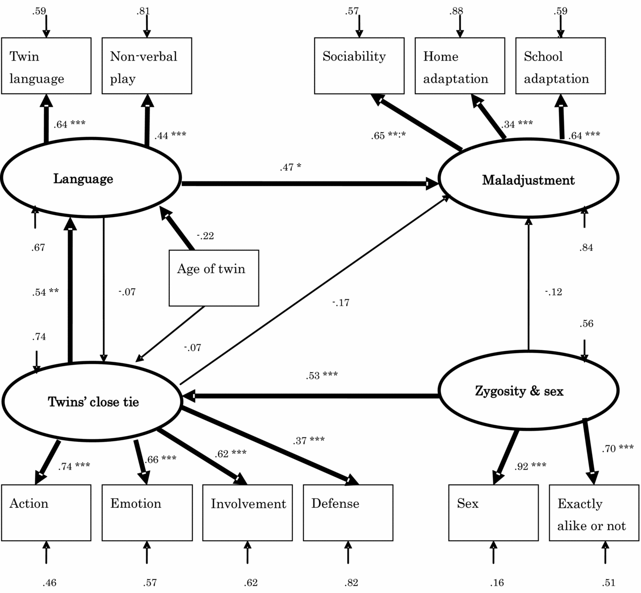
As shown in Figure 1, the baseline model was adjusted for the twins’ age. There was a strong positive relationship between zygosity-sex combination and the twins’ close tie (β = 0.53, p < .001). The twins’ close tie was also strongly positively associated with twin language (β = 0.54, p < .01). In addition, there was a strong positive relationship between twin language and unbalance in social relationship (β = 0.47, p < .05). In other words, twin pairs who had a twin language showed more maladjustment in social relationships. The measures of model fit were adequate: The baseline model fitted the data very well. Chi-squared was non-significant; χ2(df = 47, N = 261) = 63.933, p < .051; RMSEA = 0.037; CFI = 0.965; GFI = 0.963; AGFI = 0.939; AIC = 125.933. The χ2/df ratio, for example, was between 2.0 and 3.0, indicating adequate model fit.

FIGURE 1 Model of zygosity and sex, twins’ close tie, language, and maladjustment.
Note: χ2(df = 47, N = 261) = 63.933, p =.051; RMSEA = 0.037; CFI = 0.965; GFI = 0.963; AGFI = 0.939; AIC = 125.933; *p < .05; **p < .01; ***p < .001.
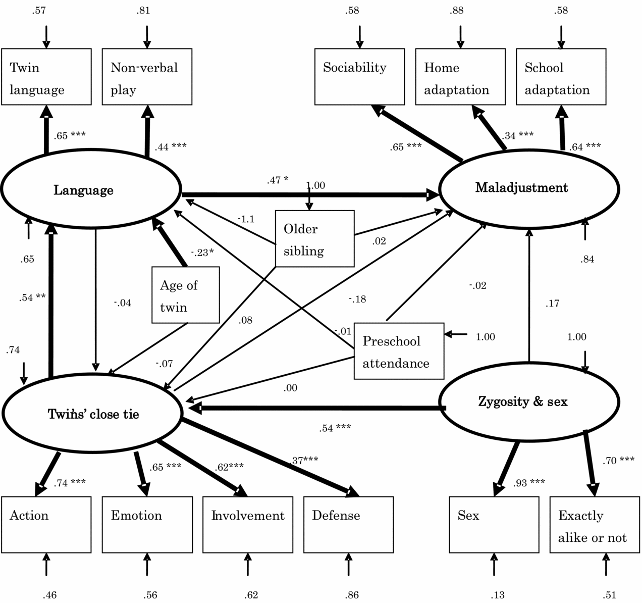
The second model examined the effects of having an older sibling and preschool attendance on twin language, the twins’ close tie, and imbalance in social relationships. As in the baseline model, age was included in the model (Figure 2). There was a strong positive relationship between zygosity-sex combination and the twins’ close tie (β = 0.54, p < .001). The twins’ close tie was also strongly positively associated with twin language (β = 0.54, p < .01). In addition, there was a strong positive relationship between twin language and maladjustment in social relationship (β = 0.47, p < .05). However, the relationship between having an older sibling and twin language, preschool attendance, and unbalance in social relationship was not significant. In addition, the relationship between preschool attendance and twin language, preschool attendance, and imbalance in social relationships was also not significant. The second model fitted the data very well, χ2(df = 66, N = 261) = 86.776, p = .044; RMSEA = 0.035; CFI = 0.959; GFI = 0.956; AGFI = 0.930; AIC = 164.776, although the first model, χ2(df = 47, N = 261) = 63.933, showed better fit statistics.

FIGURE 2 Model of zygosity and sex, twins’ close tie, language, and maladjustment, including older sibling and preschool attendance.
Note: χ2(df = 66, N = 261) = 86.776, p = .044; RMSEA = 0.035; CFI = 0.959; GFI = 0.956; AGFI = 0.930; AIC = 164.776; *p < .05; ** p < .01; ***p < .001.
Discussion
One of the most important findings is that the twins’ close tie did not affect social competence directly, but did so through twin language. Moreover, it should be borne in mind that it is not that twins who have a twin language are more likely to have a close tie, but that twins with a close tie are more likely to have a twin language. Considering that most twin language will disappear by the age of 3 years (Hayashi & Hayakawa, Reference Hayashi and Hayakawa2004), it could be expected that some key element in the development of social skills occurs during the 3-year period after birth. It is possible that the twins’ close tie is built from the newborn period to infancy, before the use of twin language.
The present results indicate that twin language may also influence social competence in school-age children. It has been thought that linguistic intervention is unnecessary because most twin language will disappear spontaneously. DiLalla (Reference DiLalla2006) suggested that twins may be at risk for poorer prosocial behavior in early childhood, and this may put twins at risk for later social behavior. In addition, Laffey-Ardley and Thorpe (Reference Laffey-Ardley and Thorpe2006) suggested that children with poor language were more likely to have behavior problems. Paul et al. (Reference Paul, Looney and Dahm1991) also found that nearly half of a group of 3-year-old singleton children identified as late-talkers at 2 years old remained behind in expressive communication and socialization, while one-third remained behind in receptive language. They concluded that social skills in late-talkers are vulnerable to disruption even after linguistic development has caught up to the normal range. In addition, Hadley and Schuele (Reference Hadley and Schuele1998) suggested that peer relationships and social competence are closely linked, and the preschool years are an optimal time to begin facilitating social communicative skills, because once children enroll in a kindergarten there is greater demand for academic skills such as following instructions and independent deskwork than there is for peer interaction skills (Hadley & Schuele, Reference Hadley and Schuele1998).
On the other hand, having an older sibling and preschool attendance did not affect the twins’ close tie, twin language, or social competence. Thus, this finding did not support our hypothesis that twin pairs who have an older sibling and attend preschool: (1) have a weak tie, (2) have less twin language, and (3) develop better social competence than those who do not have an older sibling and do not attend preschool. Although in our prior studies (Hayashi & Hayakawa, Reference Hayashi and Hayakawa2004) it was found that twin pairs who did not have an older sibling, who showed frequent non-verbal play, and who did not attend preschool were more likely to have a twin language, in the present study, which included the twins’ close tie in the model, these factors did not show statistical significance. Laffey-Ardley and Thorpe (Reference Laffey-Ardley and Thorpe2006) reported that the number of friendships was positively associated with language development but not with the rating of behavior problems.
In this study, we found that zygosity and sex were associated with the twins’ close tie. More precisely, the mean score of the twins’ close tie in MZ pairs was significantly higher than that in DZ pairs. On the other hand, it was clear that zygosity and sex did not directly affect twin language and the twins’ social competence. Some researchers report a difference in twins’ friendships between MZ and DZ pairs. Thorpe and Danby (Reference Thorpe and Danby2006) also pointed out that friendships are one potentially important source of information on social functioning of twin children.
An opposite-sex pair in our study had twin language from 2 years old, although they did not have any delay in language development. Using the Kyoto Scale of Psychological Development 2001, the linguistic competence of their native language was well developed beyond their age. When they received the test at 2 years and 7 months, their developmental year was 3 years and 3 months in the linguistic domain. They did not have a sibling and attended nursery school from when they were 1 year old.
It was found that twin language emerged when one twin encouraged the other to use it, but by 4 years of age it had disappeared. The age when twin language was used most frequently was 2 years. The twin language was composed of sentences and words from children's TV programs and adults’ conversations, but these were used in their own context, which was different from the original context.
A child is considered to have gained language when they interact with their parents not only via linguistic input, but also in a specific linguistic environment. It is thus considered to be one factor of twin language that the linguistic input with parents is reduced and the twins’ interaction with each other is greater. If twins continue to use twin language, the opportunity for interaction with other friends or adults may decrease, and this may influence social development.
Koch (Reference Koch1966) suggested that as first-born twins have only the twin sib model in their very early speech-learning years, this group could be expected to have the most difficulty in mastering language. Some investigators (Dodd & McEvoy, Reference Dodd and McEvoy1994; Luria & Yudovich, Reference Luria and Yudovich1966; Thorpe et al., Reference Thorpe, Greenwood, Eivers and Rutter2001) have hypothesized that twins speak less frequently than do other children because they can communicate with their sib so well without speech, and this may delay speech learning. However, we are skeptical of the view that twin closeness would reduce interest in other people, as it may even facilitate this.
This study is one of the largest studies of the relationship between twins’ close tie, twin language, and social competence, yet it has several potential limitations. One is that this study utilized the parents’ report rate of twin language, so it would be preferable to design an observational study to determine the rate of appearance of twin language. Second, parents may have underestimated or overestimated the twins’ social competence, because this study was based on the parents’ report. Third, the influence of competition on the twins’ social competence cannot be excluded. Eley et al. (Reference Eley, Bolton, O'Connor, Perrin, Smith and Plomin2003) reported that a particular behavior in one twin has a direct effect of decreasing this same behavior in their co-twin. For example, if one child is shy, this may lead the co-twin to become more sociable, and the one who instigates social interactions.
Limitations
As pointed by the review, there are limitations in our study. First, as only about 50% of mothers returned questionnaires the findings may not be generalized to the total Japanese twin population. Second, whether twins had a twin language was reported by mothers but not by trained observers. However, we consider that reports from mothers are reliable enough because they closely observed their twins’ conversations at home. For instance, in the free comment section on twin language in our questionnaire, 152 mothers (28.3%) stated that ‘twin language is very natural thing’, 30 mothers (5.6%) stated ‘they are twins after all’, and 130 mothers (24.2%) thought ‘twin language is very interesting and pleasant’. On the other hand, 132 mothers (24.6%) commented ‘I was very surprised’ and 93 mothers (17.3%) felt ‘alienated’. Thus, we think the mothers’ careful monitoring of twin language does reflect the existence of a twin language between twins. Further studies that use objective observation or monitoring to confirm our results are recommended. The findings of this preliminary study may lay a foundation for future studies.
Third, it should be noted that as a result of the small sample size, the power to conduct model comparisons and parameter estimation was limited. For example, the present study does not have statistical power to detect the model for each type of twin pairing, to distinguish differences between female MZ, male MZ, same-sex DZ, and opposite-sex DZ twins and assess group differences in model fit. To strengthen the present findings, therefore, a replication with a larger sample is recommended.
Acknowledgments
I wish to thank the Twin Mothers’ Club (the Japanese Mothers’ Organization for Twin and Higher Order Multiple Births). I also wish to thank my colleagues in the laboratory.
 






