Recent research has documented an increasing trend in the prevalence of depression in general populations around the world over the past few decades (Moreno-Agostino et al., Reference Moreno-Agostino, Wu, Daskalopoulou, Hasan, Huisman and Prina2021). Notably, studies with nationally representative samples or using administrative data reveal more rapid increases in depression in younger age groups (e.g., adolescents and young adults) than in older age groups (Steffen et al., Reference Steffen, Thom, Jacobi, Holstiege and Bätzing2020; Twenge et al., Reference Twenge, Cooper, Joiner, Duffy and Binau2019; Weinberger et al., Reference Weinberger, Gbedemah, Martinez, Nash, Galea and Goodwin2018). The transition to adulthood from late teens to early 20s is characterized by numerous neurobiological, psychological, and social changes with fewer institutional supports and less clear socially defined life scripts relative to early life transitions (Schulenberg et al., Reference Schulenberg, Sameroff and Cicchetti2004; Settersten, Reference Settersten, Booth, Brown, Landale, Manning and McHale2012). Because of these decreases in support and structure at the societal level, it has been argued that parents play significant roles in the well-being and success of young people in the transition to adulthood (Settersten, Reference Settersten, Booth, Brown, Landale, Manning and McHale2012). Indeed, research suggests that higher levels of positive parenting in adolescence are associated with better outcomes in a wide array of health and well-being domains in young adulthood (e.g., Chen et al., Reference Chen, Haines, Charlton and VanderWeele2019). Of various parental factors, greater parental warmth in adolescence is consistently related to lower levels of adolescent and young adult depression, although its effect appears to be small in longitudinal studies (Yap et al, Reference Yap, Pilkington, Ryan and Jorm2014). An important question remains regarding the role of parental warmth in supporting young adult mental health. Is the association between parental warmth in adolescence and young adult depression evidence of a unique and enduring legacy of earlier experiences? Does the association gradually decay? And, are contemporaneous experiences of parental warmth in young adulthood more salient compared with earlier experiences of parental warmth in adolescence?
In this study, we aimed to shed some light on the manner in which parental warmth is associated with young adult depression using a multi-wave prospective longitudinal design to examine whether the effect of parental warmth in adolescence on young adult depression is enduring or transient. We utilized the approach described in Fraley et al. (Reference Fraley, Roisman and Haltigan2013) to operationalize and empirically test two competing developmental perspectives about early experiences and later outcomes: the enduring effects and the revisionist models. From an enduring effects perspective, the unique effect of parental warmth in adolescence on young adult depression, although likely small in magnitude, would persist over time. From a revisionist perspective, the unique effects of parental warmth in adolescence would likely gradually fade and the contemporaneous experiences of parental warmth in young adulthood would be more salient predictors of depression. By operationalizing and comparing models derived from the enduring effects and revisionist perspectives, this study extended prior research and investigated the developmental significance of parental warmth in adolescence on young adult depression and the protective effect of contemporaneous parental warmth for depression in young adulthood.
The enduring effects and revisionist models of early experiences
One of the fundamental questions of human development concerns the extent to which early life experiences shape later developmental outcomes (Roisman & Fraley, Reference Roisman and Fraley2013). On the one hand, attachment theory (Bowlby, Reference Bowlby1988; Bretherton, Reference Bretherton1985) proposes that early interactions with attachment figures, especially in infancy and childhood, are closely related to how individuals interact with themselves, others, and the world later in life. Thus, early experiences can have significant and long-lasting impacts on development over time, such as the development of personality or psychopathology. This represents the enduring effects perspective (Fraley et al., Reference Fraley, Roisman and Haltigan2013). Thus, an enduring effects perspective guides the hypothesis that associations between early experiences and later outcomes, regardless of magnitude, would persist even as the time interval between early experiences and later outcomes increases.
Alternatively, according to lifespan, life course, and relational developmental systems perspectives (Baltes et al., Reference Baltes, Reese and Lipsitt1980; Elder et al., Reference Elder, Johnson, Crosnoe, Mortimer and Shanahan2003; Lerner et al., Reference Lerner, Johnson and Buckingham2015), as individuals grow and interact with different levels of evolving contexts, their development is inevitably influenced by unique later life experiences, such as new competencies and social roles, or changing relationship dynamics. Therefore, unique effects of early life experiences on later developmental outcomes may be weakened and eventually dissipate. This represents the revisionist perspective (Fraley et al., Reference Fraley, Roisman and Haltigan2013). The revisionist perspective guides the hypothesis that associations between early experiences and later outcomes would gradually diminish as time goes by. From this perspective, it is not that early life experiences are inconsequential; but rather, the long-term influences of early experiences on later outcomes may be fully mediated by intervening developmental processes. Moreover, compared with early experiences, later experiences may have stronger ongoing contemporaneous influences on developmental outcomes.
Although the two perspectives have influenced the study of human development for decades, it has been argued that the competing hypotheses regarding enduring effects and revisionist processes are too infrequently formally tested (Roisman & Fraley, Reference Roisman and Fraley2013). As both perspectives make specific assumptions about the pattern of associations between early experiences and later outcomes across time, it is clear that a single association between an experience measured at some point early in life and an outcome assessed at another point later in life is insufficient to understand the developmental processes unfolding over time (Fraley et al., Reference Fraley, Roisman and Haltigan2013). For example, a weak association between an early experience and a later outcome may remain small across further time periods as suggested by the enduring effects perspective; but it is also possible that the size of the association will further decline as suggested by the revisionist perspective. Thus, repeated measures of outcomes are necessary to build and test enduring effects and revisionist models (Fraley et al., Reference Fraley, Roisman and Haltigan2013). However, longitudinal data with repeated measures are often not analyzed in a way that differentiates enduring effects and revisionist perspectives (Roisman & Fraley, Reference Roisman and Fraley2013). For instance, early experiences are frequently considered as sources of between-person differences in outcomes measured at the onset of studies, which provides limited information on precisely how the influence of early experiences is carried forward over time.
Fraley and colleagues (2013) provided a novel analytic framework to empirically evaluate the two competing perspectives, which we applied to the influence of parental warmth on young adult depression (see Fig. 1). In this analytic approach, both enduring effects and revisionist perspectives share three assumptions: (a) early experiences, for example, assessed at Time 0 (T0), may influence an outcome of interest measured early in time (at T1, indicated as a path), (b) the repeatedly measured outcome would exhibit stability over time, and (c) the outcome may be affected by factors extraneous to the core constructs being studied. Accounting for these shared assumptions, it is possible to evaluate the distinct hypothesized processes in the enduring effects and revisionist perspectives. The enduring effects model assumes that an early experience (at T0) continues to affect an outcome of interest measured later in time (at T2, T3, indicated as b paths in Fig. 1), whereas the revisionist model assumes that the effect of the early experience on the outcome would diminish over time. In the analytic model, regression coefficients from the early experience to the outcome assessed at later time points (i.e., b paths) will remain fairly stable at non-zero values in an enduring effects model but will tend towards zero and become non-significant in a revisionist model. These commonalities and key differences allow the models to be estimated and compared as nested models with the same core structural relations among variables and varying specifications about the associations between early experiences and later outcomes. In addition, this analytic framework is flexible as the models can account for other important developmental phenomena, such as developmental continuity in constructs of interest and associations between concurrent contextual influences and outcomes over time (at T1, T2, and T3, indicated as c paths in Fig. 1).

Figure 1. Prototypical analytic models under four conditions: a) basic; b) include covariates; c) include parental warmth in young adulthood; and d) include second-order stability paths. Within each condition, three nested models are compared. The three nested models only differ with respect to how b1 and b2 are specified. In an enduring effects model, b1 and b2 are freely estimated; in an enduring effects model with equality constrains, b1 = b2; in a revisionist model, b1 = b2 = 0. Covariates include adolescent sex, school lunch status, and household status. Models are estimated for mother and father warmth, respectively.
Utilizing this analytic framework and comparing competing models, empirical studies have provided evidence for enduring effects or revisionist perspectives across a variety of developmental outcomes. Several such studies support the enduring effects of early life experiences over the revisionist model. For example, early maternal sensitivity has shown to have enduring effects on teacher-reported symptoms of psychopathology and teacher-student conflict across childhood and early adolescence (Haltigan et al., Reference Haltigan, Roisman and Fraley2013; Magro et al., Reference Magro, Fraley and Roisman2020), teacher- and mother-reported social competence across childhood and middle adolescence (Fraley et al., Reference Fraley, Roisman and Haltigan2013), body mass across childhood and young adulthood (Kunkel et al., Reference Kunkel, Magro, Bleil, Booth-LaForce, Vandell, Fraley and Roisman2022), and academic competence across childhood and adulthood (Fraley et al., Reference Fraley, Roisman and Haltigan2013; Raby et al., Reference Raby, Roisman, Fraley and Simpson2015). Studies of early abuse and neglect exposure document enduring effects on social and academic competence across childhood and adulthood (Raby et al., Reference Raby, Roisman, Labella, Martin, Fraley and Simpson2019). For girls who experienced exceptionally hazardous early childhood adversity, exposure to early adversity has enduring effects on depressive symptoms in early and late adolescence (St Clair et al., Reference St Clair, Croudace, Dunn, Jones, Herbert and Goodyer2015). Examining age-dependent correlations, Orth (Reference Orth2018) shows that early childhood family environment had enduring effects on self-esteem from childhood to young adulthood.
In contrast, several such studies comparing competing models support a revisionist perspective over an enduring effects model of early life experiences. For example, one study documented the diminishing predictive value of early maternal sensitivity for teacher-reported teacher-student closeness from childhood to early adolescence (Magro et al., Reference Magro, Fraley and Roisman2020). Another study reported diminishing effects of early maternal sensitivity in relation to blood pressure and mother-reported psychopathology symptoms from childhood to early adolescence (Haltigan et al., Reference Haltigan, Roisman and Fraley2013). A third study revealed that, when important child and mother characteristics were included, the effect of early maternal sensitivity for social competence from childhood (teacher-reported competence in peer interactions) to adulthood (self-reported competence in romantic relationships; Raby et al., Reference Raby, Roisman, Fraley and Simpson2015) was seen accounted for by early socioeconomic factors. A fourth study found no prospective effect of early parental closeness on adolescent self-esteem when effects of concurrent parental closeness in adolescence on adolescent self-esteem were accounted for (Harris et al., Reference Harris, Gruenenfelder-Steiger, Ferrer, Donnellan, Allemand, Fend, Conger and Trzesniewski2015).
These studies suggest that whether an early life experience has enduring or transient effects on a later developmental outcome depends on the type of the early experience, the domain of the outcome, and the life stage in question. Thus, empirically testing competing hypotheses derived from the enduring effects and revisionist models helps us better understand the developmental significance of a given early experience for a particular outcome in a specific period of life, which could have important practical implications (Fraley et al., Reference Fraley, Roisman and Haltigan2013).
We build on and extend this body of work in two ways. First, some of these studies did not test the effects of contemporaneous experiences on developmental outcomes (e.g., Raby et al., Reference Raby, Roisman, Fraley and Simpson2015). Including proximal experiences in the same life domain as the early experience in these competing models provides a more stringent test of the enduring effects model as well as a possible mechanism through which early experiences are carried forward if the revisionist model is supported. In addition, although prior studies have focused primarily on early experiences in the first years of life, Roisman and Fraley (Reference Roisman and Fraley2013) argued that this analytic framework can be applied to study other substantive areas in human development across the life span. Therefore, this study aims to extend previous research by examining the effect of an important adolescent experience (parental warmth) on later young adult outcomes (depression) and the mechanism by which this adolescent experience is carried forward.
Parental warmth as a predictive factor for adolescent and young adult depression
Parental warmth refers broadly to supportive, responsive, and affectionate parenting (Maccoby & Martin, Reference Maccoby, Martin, Mussen and Hetherington1983), and is thought to foster the child’s sense of emotional security within the family and help form secure attachments between parents and children. Consequently, children with warm parents are less likely to be emotionally distressed when facing stressful situations (Davies & Cummings, Reference Davies and Cummings1994). Indeed, studies have consistently found that higher levels of parental warmth were associated with lower levels of child and adolescent depression (Pinquart, Reference Pinquart2017; Yap et al., Reference Yap, Pilkington, Ryan and Jorm2014). Past research has documented developmental changes in parenting quality, including normative declines in parental warmth from early to late adolescence (Fang et al., Reference Fang, Fosco, Redmond and Feinberg2022; Mak et al., Reference Mak, Fosco and Lanza2021; Shanahan et al., Reference Shanahan, McHale, Crouter and Osgood2007). Research has also pointed to adolescence as a period of onset for many internalizing problems (Kessler & Bromet, Reference Kessler and Bromet2013). Thus, parental warmth in adolescence may be a stronger predictor of adolescent depression than parental warmth in childhood. This is supported by a recent meta-analysis which revealed stronger associations between parental warmth and internalizing problems in adolescence than in childhood (Pinquart, Reference Pinquart2017).
In line with an enduring effects perspective, two-wave longitudinal studies suggest that parental warmth in adolescence remains protective of depression beyond adolescence. For instance, Lloyd et al. (Reference Lloyd, Macdonald, Youssef, Knight, Letcher, Sanson and Olsson2017) found that higher levels of parental warmth in early adolescence (ages 13–14) were associated with less depressive symptoms in young adulthood (ages 19–20). Pargas et al. (Reference Pargas, Brennan, Hammen and Le Brocque2010) found that higher levels of maternal warmth in middle adolescence (age 15) were associated with fewer clinically significant internalizing problems at age 20. Aquilino and Supple (Reference Aquilino and Supple2001) also found that higher levels of parental warmth/support in adolescence (ages 12–18) were associated with less depressive symptoms in young adulthood (ages 18–24). It is possible that parental warmth in adolescence has unique and enduring effects on young adult depression over time as suggested by the enduring effects model. However, patterns of associations cannot be inferred from data collected at only two time points.
A few cross-sectional studies hint at the continued importance of parental warmth for depression in young adulthood, which is more in accordance with a revisionist perspective. For example, Gardner & Zimmer-Gembeck (Reference Gardner and Zimmer-Gembeck2018) found that more positive parenting practices including higher levels of parental warmth were associated with less depressive symptoms in late adolescents and young adults aged 17–27. García Mendoza et al. (Reference García Mendoza, Sanchez Queija and Parra Jiménez2019) found that high-quality family relations as indicated by more positive parenting practices such as greater parental warmth were associated with lower levels of psychological distress (depression, anxiety, and stress) in late adolescents and young adults aged 18–29. Some scholars have argued that associations between early caregiving experiences and later developmental outcomes are due to the stability of the caregiving experience over time (Fraley et al., Reference Fraley, Roisman and Haltigan2013). It is possible that there are no unique and enduring effects of parental warmth in adolescence on young adult depression per se; parental warmth in adolescence may have a statistical association with young adult depression as a result of its own stability and ongoing concurrent influences such as what found in these cross-sectional studies. However, it is impossible to test this notion based on the revisionist model without assessing parental warmth in adolescence.
The current study
The current study evaluated the developmental significance of parental warmth in adolescence for young adult depression, asking the question: Are effects of parental warmth in adolescence on young adult depression enduring or transient over time? Using multi-wave repeated measures, this study aims to identify the pattern of associations between parental warmth in adolescence and young adult depression over time. To do so, we analyzed data from participants who were followed from early adolescence to young adulthood using structural equation modeling, and tested competing developmental models operationalizing the enduring effects and revisionist perspectives. Both models assume that parental warmth in adolescence is associated with depression early in young adulthood and that young adult depression is stable over time to some extent. The enduring effects model proposes that effects of parental warmth in adolescence on young adult depression, either time-vary or time-invariant, persist over time, whereas the revisionist model proposes that effects of parental warmth in adolescence on young adult depression gradually diminish.
In addition, similar to other studies testing the enduring effects and revisionist models (e.g., Haltigan et al., Reference Haltigan, Roisman and Fraley2013), we accounted for stability of parental warmth and its concurrent effects on depression in young adulthood. This allows us to examine whether unique effects of parental warmth in adolescence exist above and beyond the concurrent effects of parental warmth on young adult depression and whether contemporaneous experiences of parental warmth in young adulthood are more salient than parental warmth in adolescence. Moreover, despite late adolescents and young adults often having closer relationships with mothers than fathers (Fang et al., Reference Fang, Galambos and Johnson2021), some studies showed stronger associations between father warmth and adolescent internalizing problems, than mother warmth (e.g., Lippold et al., Reference Lippold, Hussong, Fosco and Ram2021). As previous studies on parental warmth and young adult depression often did not differentiate between mothers and fathers (e.g., García Mendoza et al., Reference García Mendoza, Sanchez Queija and Parra Jiménez2019), we considered mother and father warmth separately. Based on previous research, we expect that higher mother and father warmth in adolescence would be associated with lower depressive symptoms in young adulthood. However, given this is an empirical test of alternative models, we offer no specific hypothesis regarding which model (enduring effects vs. revisionist) better characterizes the effects of mother and father warmth in adolescence on young adult depression.
We also included a number of covariates for parental warmth in adolescence and young adult depression according to prior research: adolescent sex, family income status, and household status. For example, previous studies have shown that females, compared with males, reported more depressive symptoms in young adulthood (Aquilino & Supple, Reference Aquilino and Supple2001), higher levels of socioeconomic status were associated with less depressive symptoms (Barrett & Turner, Reference Barrett and Turner2005), and those from two-biological-parent families reported greater parental warmth in adolescence than peers from other family types (Fang et al., Reference Fang, Fosco, Redmond and Feinberg2022). Finally, as our data came from a community-randomized trial of substance use prevention, we also controlled for participants’ intervention status.
Method
Procedure and participants
Data for the current study came from a subsample of the effectiveness trial of Promoting School-Community-University Partnerships to Enhance Resilience (PROSPER; Spoth et al., Reference Spoth, Greenberg, Bierman and Redmond2004): a partnership-based delivery system for evidence-based preventive substance use interventions. At the beginning of the PROSPER study, 28 school districts from rural and semi-rural areas in Iowa and Pennsylvania were recruited and randomized into either a control or an intervention condition. Community-based prevention teams in districts in the intervention condition delivered school- and family-based prevention programs for 6th and 7th graders. Two successive cohorts of 6th graders participated in the PROSPER project (total N = 10,845, 90% of all eligible students). Thus, eight school-based surveys were collected from youth starting in Fall, Grade 6 (Cohort 1 in 2002, and Cohort 2 in 2003), with subsequent surveys conducted annually in Spring Grade 6 through Spring Grade 12. These measurement occasions represent the “adolescent” assessments in the current study.
After high school, a randomly selected subsample of youth (oversampling for baseline risk factors such as single-parent household) was assessed in young adulthood (YA) for three more times (N = 1,988; 54% female) and constituted our analytic sample. Analytic sample participants were on average 19.53 years old (SD = .53) at the first YA assessment (YA 19), 22.84 years old (SD = .47) at the second YA assessment (YA 23), and 24.63 years old (SD = .52) at the third YA assessment (YA 25). At baseline in adolescence, these participants self-identified as White (90%), Hispanic (3%), African American (2%), Native American (1%), Asian (1%), and other (3%). Of our analytic sample, the majority (68%) reported living with both biological parents, and 27% reported receiving free or reduced-price school lunch at baseline. At the first YA assessment, 47% lived with parent(s), 75% were full-time students, and 12% were full-time employed or in the military. About half (51%) of them reported in a stable romantic relationship (including marriage), and 7% self-identified as parents or stepparents.
We compared our analytic sample (N = 1,988) with the rest of the original PROSPER baseline sample on adolescent baseline demographic and study variables (intervention status, adolescent sex, household status, free or reduced-price school lunch status, mother and father warmth in adolescence). Compared with other participants in the PROSPER baseline sample, those in our analytic sample were slightly more likely to be female (r = −.03), live with both parents (r = .07), less likely to receive free or reduced-price school lunch (r = −.07) at baseline, and reported lower levels of average father warmth in adolescence (r = −.03; p’s < .05). No differences emerged for intervention status or mother warmth in adolescence.
Measures
Parental warmth
At each assessment in adolescence and young adulthood (YA 19, 23, 25), participants answered two questions from the Parent-Child Affective Quality Scale (Redmond et al., Reference Redmond, Spoth, Shin and Lepper1999; Spoth et al., Reference Spoth, Redmond, Shin, Lepper, Haggerty and Wall1998) concerning mother and father expressions of positive affect respectively: “let you know she/he really cares about you” and “let you know that she/he appreciates you, your ideas, or the things you do.” Responses ranged from 1 = never or almost never to 5 = always or almost always. Results of longitudinal measurement invariance tests on the two-item warmth scales supported strict invariance across time from adolescence to young adulthood for both mother and father warmth. Mother and father warmth were computed by averaging the two items for mothers (across assessments, rs = .69–.88) and fathers (rs = .78–.90) at each assessment. Mother and father warmth in adolescence were computed as averages of mother and father warmth across all adolescent assessments, respectively.
Depression
At each young adult assessment (YA 19, 23, 25), participants responded to 14 items from the Center for Epidemiological Studies Depression Scale (Radloff, Reference Radloff1977) asking such as how often in the past week they felt “lonely,” “depressed,” “everything was an effort,” and “could not get going.” Responses ranged from 0 = rarely or none of the time to 3 = most or all of the time. Item mean scores were computed at each YA assessment (αs = .88–.90).
Covariates
Baseline covariates included adolescent sex (0 = female, 1 = male), school lunch status (0 = others, 1 = free or reduced-price school lunch), and household status (0 = others, 1 = live with both biological parents).
Analytic plan
For the current study, we adopted the method presented by Fraley et al. (Reference Fraley, Roisman and Haltigan2013) and Haltigan et al. (Reference Haltigan, Roisman and Fraley2013) and estimated and compared three nested models under four different conditions (Fig. 1). In the first condition, we estimated the most basic form of the models with only the core constructs of interest, parental warmth in adolescence and young adult depression. Then, to examine whether results of the basic models would persist when theoretically relevant factors such as contextual influences or stability in core constructs were accounted for, we compared the nested models in three other conditions. In the second condition, we expanded upon the basic models to include covariates that might be associated with parental warmth in adolescence and young adult depression. In the third condition, we included parental warmth in young adulthood in addition to the core constructs and covariates. Last, in the fourth condition, we included additional second-order stability paths to improve overall model fit. Figure 1 presents prototypical analytic models. In the basic models, we estimated predictive paths from parental warmth in adolescence to young adult depression at YA 19 (a path), YA 23, and YA 25 (b paths). Then based on the basic models, we estimated correlational and predictive paths from covariates to parental warmth and depression. We further expanded to include concurrent predictive paths from parental warmth to depression in young adulthood (c paths). Last, we included second-order stability paths for both parental warmth and young adult depression.
Under each condition, we estimated and compared three nested models: (1) an enduring effects model, (2) an enduring effects model with equality constraints, and (3) a revisionist model. The main differences among the three nested models concern the associations between parental warmth in adolescence and young adult depression at YA 23 and 25 (b paths). First, an enduring effects model was most inclusive and estimated under the assumption that parental warmth in adolescence continued to have ongoing effects on young adult depression at YA 23 and 25; as a result, b paths were freely estimated. Second, an enduring effects model with equality constraints assumed that parental warmth in adolescence had ongoing effects of similar magnitude on young adult depression at YA 23 and 25; therefore, b paths were constrained to be equal across time. Finally, a revisionist model tested the hypothesis that parental warmth in adolescence was not directly associated with young adult depression at YA 23 and 25, and thus the model was restricted by constraining b paths to be zero, reflecting a lack of enduring effects of parental warmth during adolescence. All three nested models were estimated separately for mother and father warmth.
All main analyses were conducted with Mplus 8.3 (Muthén & Muthén, Reference Muthén and Muthén1998–2017) using full information maximum likelihood estimation (Enders & Bandalos, Reference Enders and Bandalos2001) for the inclusion of all available data. We first examined how well these models fit our data by evaluating commonly used model fit indices such as the chi-square (χ2) test with non-significant χ2 indicative of good fit between models and data. Given the test’s sensitivity to large sample sizes, we also evaluated the Steiger-Lind Root Mean Square Error of Approximation (RMSEA), the Bentler Comparative Fit Index (CFI), the Tucker-Lewis Index (TLI), and the Standardized Root Mean Square Residual (SRMR), with RMSEA values smaller than .08, CFI and TLI values equal to or greater than .95, and SRMR values equal to or smaller than .10 suggesting adequate model fit (Kline, Reference Kline2016). We then conducted nested model comparisons to determine whether one model fitted better than the others by evaluating the chi-square difference (Δχ2) as well as the change in CFI (ΔCFI) as the latter is independent of sample size. Significant Δχ2 and/or ΔCFI greater than .01 indicate significant differences between models (Cheung & Rensvold, Reference Cheung and Rensvold2002; Kline, Reference Kline2016). Analysis codes are available on the Open Science Framework (https://osf.io/8mfua/).
Results
Table 1 shows bivariate correlations and descriptive statistics of study variables. Autocorrelations of mother/father warmth and young adult depression suggested medium to high levels of stability over time. Both mother and father warmth in adolescence and young adulthood were significantly and negatively associated with young adult depression.
Table 1. Study variables bivariate correlations and descriptive

N = 1988. Mother warmth related correlations are shown above the diagonal, father warmth related correlations are shown below the diagonal. Significant correlations are in bold (p < .05). For the four parental warmth variables, descriptives concerning mothers (top) and fathers (bottom) are shown separately.
a 0 = female, 1 = male.
b 0 = others, 1 = free or reduced-price school lunch.
c 0 = others, 1 = live with both biological parents.
d Average across adolescent assessments.
Mother and father warmth predicting young adult depression
Table 2 presents model fit statistics and model comparison results under each condition for mother and father warmth respectively. Under the basic condition, we constructed the enduring effects model by estimating the core piece (parental warmth in adolescence predicting young adult depression). Once the enduring effects model was established, subsequent models were estimated by modifying the b paths. In the second model, we re-estimated the enduring effects model with added equality constraints on b paths to indicate comparable relations between parental warmth in adolescence and young adult depression. In the third model, b paths were constrained to zero, indicating no relation between parental warmth in adolescence and young adult depression, reflecting a revisionist model. As constraining b paths to zero significantly worsened model fit (mother model ΔCFI = .03; father model ΔCFI = .03), the best fitting and most parsimonious basic models were the equal enduring effects models (mother model ΔCFI = .00; father model ΔCFI = .00). Then under the second condition, we estimated and compared the three nested models again with the addition of covariates. To facilitate model convergence, covariances between parental warmth in adolescence and two covariates (adolescent sex, free or reduced-price school lunch) were fixed. Constraining b paths to zero also resulted in statistically significant deterioration in model fit (mother model ΔCFI = .02; father model ΔCFI = .03). The best fitting and most parsimonious models were still the equal enduring effects models (mother model ΔCFI = .00; father model ΔCFI = .00). These results suggested that parental warmth in adolescence might be associated with young adult depression. However, additional models controlling for parental warmth in young adulthood should be tested to examine whether associations between parental warmth in adolescence and young adult depression were uniquely enduring or mediated by later parental warmth.
Table 2. Model fit statistics and model comparison results

N = 1988. Models retained are in bold.
Thus, under the third condition, we estimated and compared the three nested models in which parental warmth in adolescence, covariates, and parental warmth in young adulthood were all included as predictors of young adult depression. When parental warmth in young adulthood was accounted for, the best fitting and most parsimonious models became the revisionist model (mother model ΔCFI = .00; father model ΔCFI = .00). Constraining the b paths to zero did not significantly worsen model fit, which suggested that effects of parental warmth in adolescence on later young adult depression at YA 23 and 25 were indirect and via the stability of parental warmth over time. Given that all models estimated in the previous three conditions did not fit the data particularly well, second-order stability paths for young adult depression and parental warmth were included in models under the fourth condition to address issues of model fit, consistent with other work evaluating similar models (e.g., Haltigan et al., Reference Haltigan, Roisman and Fraley2013; Raby et al., Reference Raby, Roisman, Fraley and Simpson2015). For both mother and father warmth, all three models with second-order stability paths fitted the data well. Moreover, constraining b paths to zero resulted in no statistically significant deterioration in model fit, suggesting that the presence of enduring effects paths did not account for meaningful variance in young adult depression. Thus, the best fitting and more parsimonious revisionist models under the fourth condition were retained for both mother and father warmth.
We then conducted multi-group invariance tests of the robustness of the final models. First, we tested whether the associations between parental warmth and young adult depression differed across intervention and control groups for the original PROSPER trial. No path coefficients differed across groups for the mother model (ΔCFI = .00) or the father model (ΔCFI = .00), suggesting that the model represented families in the intervention and control communities equally well. Second, we tested whether path coefficients differed between boys and girls in the sample. Model comparisons revealed no differences for boys and girls in the mother model (ΔCFI = .00) or the father model (ΔCFI = .00). Third, we evaluated whether there were developmental differences in the association between parental warmth and young adult depression within each young adult measurement occasion. After constraining the three paths to be equal, model fit was not impacted by this constraint (mother ΔCFI = .00; father ΔCFI = .00). This suggests that the relation between parental warmth and young adult depression was consistent over time.
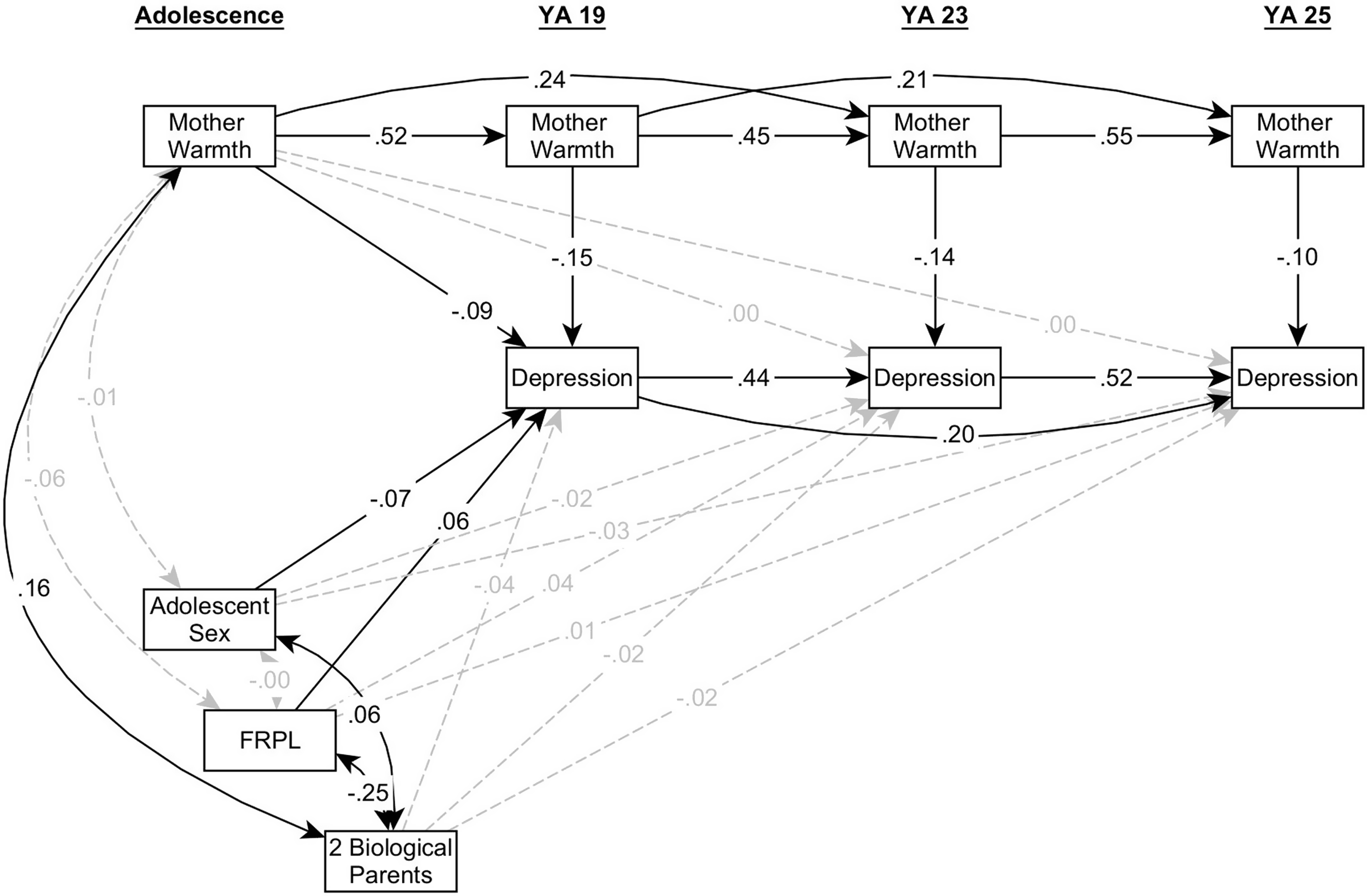
The final revisionist models are presented in Figures 2 and 3. There were moderate levels of stability in parental warmth and young adult depression over time. Higher levels of mother (β = −.09) and father (β = −.10, p’s < .01) warmth in adolescence predicted lower levels of young adult depression at the first young adult assessment (YA 19). Moreover, higher levels of mother (β ranging from −.10 to −.15) and father (β ranging from −.11 to −.18, p’s < .001) warmth in young adulthood were associated with lower levels of concurrent young adult depression at each young adult assessment (YA 19, 23, 25).

Figure 2. Final revisionist model for mother warmth. FRPL = free or reduced-price school lunch. Standardized parameter estimates are reported. Black solid lines represent significant paths and gray dashed lines represent non-significant paths (p < .05).

Figure 3. Final revisionist model for father warmth. FRPL = free or reduced-price school lunch. Standardized parameter estimates are reported. Black solid lines represent significant paths and gray dashed lines represent non-significant paths (p < .05).
Finally, we conducted post-hoc analyses to evaluate the direction of effects between parental warmth and young adult depression. Based on the final revisionist model, we estimated and compared a series of autoregressive and cross-lagged models in a stepwise manner. Results (see Table 3, Figs. 4 and 5) revealed that parental warmth predicted lower levels of depression at subsequent time points; however, young adult depression did not predict subsequent parental warmth. This suggests a unidirectional pattern of effects in which parental warmth precedes changes in depression in young adulthood.

Figure 4. Final autoregressive and cross-lagged model for mother warmth. Mother warmth at age 19 and 23 predict young adult depression at age 23 and 25, respectively. FRPL = free or reduced-price school lunch. Standardized parameter estimates are reported. Black solid lines represent significant paths and gray dashed lines represent non-significant paths (p < .05).

Figure 5. Final autoregressive and cross-lagged model for father warmth. Father warmth at age 19 and 23 predict young adult depression at age 23 and 25, respectively. FRPL = free or reduced-price school lunch. Standardized parameter estimates are reported. Black solid lines represent significant paths and gray dashed lines represent non-significant paths (p < .05).
Table 3. Autoregressive and cross-lagged model fit statistics and model comparison results testing directionality of effects between parental warmth and depression in young adulthood

N = 1988. Final models are in bold.
a Based on the final revisionist model, concurrent parental warmth and depression in young adulthood are correlated.
b On the basis of Model A, cross-lagged paths from early parental warmth to subsequent depression in young adulthood are added.
c On the basis of Model A, cross-lagged paths from early depression to subsequent parental warmth in young adulthood are added.
d On the basis of Model A, cross-lagged paths in both directions are added.
Discussion
Utilizing a novel analytic framework for evaluating competing hypotheses regarding the developmental mechanism through which early experiences affect later outcomes (Fraley et al., Reference Fraley, Roisman and Haltigan2013; Roisman & Fraley, Reference Roisman and Fraley2013), this multi-wave longitudinal study extended prior research on parental influences for young adult depression by investigating the role of mothers’ and fathers’ warmth in adolescence in relation to young adult depression. Specifically, we evaluated an enduring effects model in which parental warmth experienced in adolescence would have sustained predictive relations with young adult depression over time; and a revisionist model in which more proximal experiences of parental warmth would supplant the effects of parental warmth in adolescence. Consistent with a relational developmental systems perspective (Lerner et al., Reference Lerner, Johnson and Buckingham2015), our results supported the revisionist model. We found that mother and father warmth in adolescence was only directly associated with young adult depression at age 19, but not at ages 23 and 25. In addition, we found that mother and father warmth in adolescence were indirectly associated with young adult depression in the early or mid-20s via stabilities in both parental warmth and depression as well as concurrent effects of parental warmth on depression in young adulthood. Last, we also found evidence for unidirectional associations between parental warmth and depression in young adulthood: parental warmth precedes changes in depression in young adulthood, but not the other way around.
A revisionist model for parental warmth in adolescence and young adult depression
The central goal of the current study was to identify the pattern of associations between parental warmth in adolescence and young adult depression over time. Results suggest that, in our sample, a revisionist model best characterizes the effects of parental warmth in adolescence on young adult depression: early intergenerational experiences in adolescence are predictive of psychopathology early in young adulthood, but their unique effects gradually diminish. One important finding in this study, in line with prior two-wave longitudinal studies, was that higher levels of mother and father warmth averaged across adolescence were found to be associated with lower levels of age 19 depressive symptoms. The transition from adolescence to young adulthood has been identified as a critical period in the course of youth mental health and psychopathology (Schulenberg et al., Reference Schulenberg, Sameroff and Cicchetti2004). Our study supports that one of the central domains of parenting in adolescence, parental warmth, may be protective against depression at the beginning of this important transitional period of life. As depressive symptoms in young adulthood demonstrate moderate levels of stability over time, having fewer depressive symptoms to begin with could be beneficial in the long run for young adults.
However, the direct relations between parental warmth in adolescence and young adult depression were not evident at ages 23 and 25 in our model when concurrent effects of parental warmth on depression were accounted for. The revisionist model we retained provides support for a relational developmental systems perspective (Lerner et al., Reference Lerner, Johnson and Buckingham2015): developmental outcomes are results of dynamic interactions between changing individuals and their changing contexts. In the transition to adulthood, youth are inevitably influenced by their own changes and changes in their immediate and broader contexts. As such, experiences in adolescence, although important for setting the stage for later development, may start to take a back seat to current experiences in young adulthood. For instance, Andersen et al. (Reference Andersen, Steinberg and Belsky2021) examined both childhood and adolescent adversity and found that effects of adolescent adversity were unique and much stronger compared with childhood adversity in predicting problematic functioning in young adulthood in the late teens and early 20s. Thus the current findings converge with recent work by Andersen and colleagues (2021) in providing supporting evidence for the malleability of young adult mental health, and that positive and negative experiences in early life stages may be trumped by adverse or promising proximal experiences, for better or worse.
Continued importance of parental warmth for young adult depression risk
The findings in support of a revisionist model for the effect of parental warmth in adolescence on young adult depression underscores the importance of parent’s role in providing warmth and support during the young adult years to reduce risk for young adult depression. Consistent with prior cross-sectional studies (e.g., Gardner & Zimmer-Gembeck, Reference Gardner and Zimmer-Gembeck2018), although the effects were small in magnitude, higher levels of mother and father warmth were consistently and concurrently associated with lower levels of depression between ages 19 and 25. Moderate levels of stability in both mother and father warmth from adolescence to young adulthood suggest both continuity and change in the parent-child relationship during this period of life (Fang et al., Reference Fang, Galambos and Johnson2021). But parents have ongoing contributions to the mental health of their young adult children (Fang et al., Reference Fang, Johnson, Galambos and Krahn2020). Our findings differed from Meadows et al. (Reference Meadows, Brown and Elder2006) in which they analyzed Add Health data collected between 1994 and 2002 and found parental support and warmth to be associated with concurrent depression in adolescent years but not in young adulthood. They speculated that this might reflect the expanding and changing social network of youth, such as that young adults might rely more on peers and romantic partners than on parents. Although not entirely new phenomena, in recent years, growing shares of young adults have delayed home leaving, marriage, and parenthood (Settersten, Reference Settersten, Booth, Brown, Landale, Manning and McHale2012). In addition, increasingly fewer young adults have entered romantic relationships, including informal dating relationships between late 2000s and late 2010s (Lei & South, Reference Lei and South2021). These demographic shifts may partly explain the continued importance of parental influences on young adult mental health in our study.
Moreover, post hoc analyses results suggest that parental warmth precedes changes in depression in young adulthood. In other words, between ages 19 and 25, higher levels of parental warmth were protective against later young adult depression, whereas higher levels of young adult depression were not related to declines in later parental warmth. Our findings differed from Chung et al. (Reference Chung, Chen, Greenberger and Heckhausen2009) in that they examined associations of depression with parent and peer warmth in the transition to adulthood across different ethnic and cultural groups. In their two-wave longitudinal study, higher levels of depression before high school graduation were associated with lower levels of perceived parental warmth one year after graduation among European American youth but not vice versa. This association was marginally significant for Asian American youth, and not significant for Hispanic American youth. One possible explanation they proposed was that there were less strong social norms regarding the provision of emotional support to grown children in the transition to adulthood for European American parents relative to Asian and Hispanic American parents. As a result, European American parents, compared with parents from other groups, might be more likely to “let go” of their young adult children, especially when both quantity and quality of social interactions declined as a result of increased young adult depressive symptoms. Given the demographic shifts in recent years, it has been recognized that young people today go through a prolonged transition to adulthood (Settersten, Reference Settersten, Booth, Brown, Landale, Manning and McHale2012). Thus, parents may be increasingly more likely to stay warm and affectionate to support their growth children emotionally.
It is worth noting that our study examined parental warmth and young adult depression up to age 25. It has been shown that parental financial support changes as a function of young adult age: when young adult need is accounted for, parental financial support is negatively associated with young adult age (Hartnett et al., Reference Hartnett, Furstenberg, Birditt and Fingerman2013). Whether the direction of the effect stays the same when young adults are in their late 20s or early 30s awaits more evidence. Following a group of males from late adolescence (ages 17–18) to adulthood (ages 29–35), Macdonald et al. (Reference Macdonald, Greenwood, Letcher, Spry, Mansour, McIntosh, Thomson, Deane, Biden, Edwards, Hutchinson, Cleary, Toumbourou, Sanson and Olsson2021) found that greater trust in mothers and better communication with fathers in late teens were associated with less postpartum mental health symptoms in early fatherhood. This suggests that positive parenting and better parent-child relationship may continue to be protective of adult mental health at key life course milestones such as the transition to parenthood.
Individual characteristics associated with parental warmth and depression
Consistent with prior review and meta-analysis on adolescent depression (Pinquart, Reference Pinquart2017; Yap et al., Reference Yap, Pilkington, Ryan and Jorm2014), our results revealed that effects of mother and father warmth on young adult depression were similar in pattern and magnitude, despite that mothers were perceived to be warmer than fathers on average. In addition, although females reported higher levels of depressive symptoms at age 19, we did not find adolescent sex to be a significant moderator for the associations of mother and father warmth with young adult depression. These results suggest that efforts at improving parental warmth may benefit young adult depression regardless of parent or young adult gender or sex. Recent findings from a genetically informed design revealed a moderating role of serotonin transporter genotypes in the relation between low positive parenting in early adolescence and depression in later adolescence (Little et al., Reference Little, Olsson, Whittle, Macdonald, Sheeber, Youssef, Simmons, Sanson, Foley and Allen2019). These findings suggest that future research might explore individual differences in the model presented in the current study to gain a more nuanced understanding of the role of parental warmth and depression risk in young adulthood.
In addition, results regarding family income and household status were in line with previous research (Barrett & Turner, Reference Barrett and Turner2005; Fang et al., Reference Fang, Fosco, Redmond and Feinberg2022). Young adults from disadvantaged families, as indicated by receiving free or reduced-price school lunches in early adolescence, reported higher levels of depressive symptoms at age 19, but not at ages 23 and 25. Moreover, young adults who lived with both biological parents at Grade 6 reported higher levels of average mother and father warmth across adolescence, but they reported similar levels of depressive symptoms to peers from other types of household structures. These results are consistent with the notion that effects of early adversity on development may be offset by positive proximal experiences in life.
Limitations and future directions
Our study has several limitations to consider. First, our sample is not racially/ethnically diverse, as our participants were mostly White and from rural areas in a Western country. This limits the generalizability of our findings. As past research has revealed cross-national similarities and differences in parental support to young adults and young adults’ satisfaction with parental support (Fingerman et al., Reference Fingerman, Cheng, Kim, Fung, Han, Lang, Lee and Wagner2016), future studies with diverse samples would help identify similar or different patterns of association associations between parental warmth and young adult depression. Second, our data were from single informants, which may result in an overestimate of associations. Future studies could examine whether our findings are replicable with multi-informant data and investigate to what extent perceptual discrepancies in parenting influence young adult mental health. Third, our two-item measure of parental warmth is less than ideal. Future studies may consider multi-item scales for parental warmth and investigate the developmental significance of other aspects of parenting in adolescence on young adult mental health.
Conclusion
Our study is one of the first to examine the developmental mechanism through which mother and father warmth are related to young adult depression utilizing a novel analytic framework and multi-wave repeated measures. Taken together, our results indicate that warm parenting in adolescence sets the stage for better mental health in young adult children at the start of the transition to adulthood. Meanwhile, mothers’ and fathers’ ongoing warmth is protective against young adult mental health deterioration in a critical transitional period of life. In addition to directly targeting young adults themselves, programs aimed at improving young adult mental health may target maintenance or improvement in parental warmth, as a boost in parenting may help offset the long-term impact of adversity early in life.
Acknowledgments
The paper used data from the PROSPER study. The PROSPER study was funded by grant R01-DA013709 (PI: Spoth) from the National Institute on Drug Abuse, and co-funded by the National Institute on Alcohol Abuse and Alcoholism. Coauthors Fosco and Feinberg were supported by additional funding sources: the National Institute of Child Health and Human Development, grant R01-HD092439 (Co-PIs: Fosco & Feinberg), and the Huck Institutes of the Life Sciences and the Social Science Research Institute at Pennsylvania State University (PI: Feinberg).
Competing interests
None.