1. Introduction
By 2050, individuals aged 65 years or older will constitute 16% of the global population, equating to approximately 1.55 billion out of an estimated 9.7 billion people (United Nations, Department of Economic and Social, Affairs, Population Division, 2022), seen in Figure 1. This change in population distribution highlights the growing necessity for efficient healthcare services, considering the significant occurrence of chronic diseases among this age group (Peruzzini & Germani, Reference Peruzzini and Germani2016). In light of this, home healthcare is gaining prominence for preserving patient autonomy and preventing hospitalization (Siegel et al., Reference Siegel, Hochgatterer and Dorner2014; Johnson et al., Reference Johnson, Bacsu, Abeykoon, McIntosh, Jeffery and Novik2018). However, the current healthcare infrastructure struggles to meet this surging demand, mainly due to a shortage of geriatric care specialists and facilities (Kovner et al., Reference Kovner, Mezey and Harrington2002).

Figure 1. Ageing population estimation.
Source: Pablo Alvarez with data from United Nations World Population Prospects (2022).
Leveraging Information and Communications Technology (ICT) offers potential solutions to these challenges. Though primarily designed for comfort and security, smart home technologies present opportunities for health-centric applications (Siegel et al., Reference Siegel, Hochgatterer and Dorner2014; Ehrenhard et al., Reference Ehrenhard, Kijl and Nieuwenhuis2014). Nevertheless, integrating health data from diverse IoT devices in smart homes introduces complexities. To address this, ontologies can bridge terminological gaps between the healthcare and IoT sectors, offering a unified approach that emphasizes data consistency and adaptability (Ning et al., Reference Ning, Shi, Zhu, Li and Chen2019; Eckl & MacWilliams, Reference Eckl and MacWilliams2009).
A key aspect of achieving seamless integration between smart home technologies and healthcare systems lies in standardized medical terminologies. Systematized Nomenclature of Medicine—Clinical Terms (SNOMED CT) stands as one of the most comprehensive ontologies in the medical domain, offering a structured vocabulary to represent clinical concepts consistently. It encompasses a vast range of medical terms, including diseases, procedures, symptoms, and anatomical structures, ensuring interoperability across healthcare applications. For instance, conditions like hypertension (SCTID: 38341003) and medical procedures such as magnetic resonance imaging (SCTID: 113091000) can be precisely defined and linked to patient records. By incorporating SNOMED CT into smart home environments, health monitoring systems can align with established medical standards, enhancing the accuracy of automated decision-making and facilitating meaningful data exchange between IoT-based healthcare solutions and clinical systems.
The intersection between the wealth of data from smart environment sensors and the healthcare sector remains largely unexplored. This research endeavors to bridge this gap by introducing patient-centric health monitoring systems into homes, leveraging various sensors ranging from wearables to household devices. The objective is to employ cutting-edge technology to evolve homes into responsive ecosystems, intuitively adapting to their inhabitants’ health needs and statuses. While initially intended for other purposes, these devices contribute to health monitoring, especially for demographics like the elderly and those with chronic diseases, offering a holistic view of an individual’s health journey.
The anticipated benefits of this integration are twofold. Healthcare professionals gain access to richer data, facilitating continuous patient monitoring without necessitating physical presence. The seamless integration with Electronic Health Records (EHR), for instance, can empower professionals to track nuances like weight fluctuations over time using devices such as scales. Patients, on the other hand, benefit from heightened autonomy and comfort. By embedding medical oversight into familiar surroundings, a marked reduction in hospitalizations is anticipated, paired with enhancements in diagnostic accuracy, timely interventions, and overall medical care quality.
To achieve these ambitions, the project outlines two primary outcomes: First, a novel ontology tailored for the ambient assisted living environment. While built upon existing frameworks, this ontology is designed to bridge the knowledge gap between IoT, smart homes, and the health domain. By standardizing vocabulary and structural connections, its goal is to pave the way for future advancements in health monitoring within smart environments. Second, the project proposes an innovative ontology-driven monitoring system for ambient assisted living, seamlessly connecting smart environment sensor data with the healthcare domain. This integration enables responsive alerts and actions rooted in real-time patient data and IoT device feedback.
The remainder of this paper is organized as follows. Section 2 revises related work. Section 3 describes the proposed solution, presenting the proposed ontology and the designed system. Section 4 describes the performed experiments, while Section 5 discusses the acquired results. Section 6 provides a prospective discussion on possibilities to be further explored in the future and the limitations of the performed work. Section 7 concludes the work, providing directions for future work.
2. Related work
Ambient-assisted living (AAL) and smart home technology have seen the advent of multiple types of research that aim to harness the power of ontologies for diverse purposes. A pioneering study presented an ontological framework for smart homes, prioritizing context-awareness and incorporating a two-level reasoning middleware to support health and social services (Evchina et al., Reference Evchina, Dvoryanchikova and Martinez Lastra2012). Another influential work, E-care@home, delved into representing activities semantically recognized within a household environment, introducing the SmartHome ontology which accentuates dimensions such as time, location, and activities (Alirezaie et al., Reference Alirezaie, Renoux, Köckemann, Kristoffersson, Karlsson, Blomqvist, Tsiftes, Voigt and Loutfi2017). Furthermore, the arena has witnessed ontology and rule-based approaches for pervasive healthcare systems (Hameurlaine et al., Reference Hameurlaine, Abdelaziz, Roose and Kholladi2017), healthcare monitoring in the Internet of Things (Titi et al., Reference Titi, Elhadj and Chaari2019), and specific ontologies like OntoDomus for AAL environments (Ngankam et al., Reference Ngankam, Pigot and Giroux2022) and DogOnt for smart homes (Bonino & Corno, Reference Bonino, Corno, Sheth, Staab, Dean, Paolucci, Maynard, Finin and Thirunarayan2008).
While these studies have significantly shaped the development of the AAL field, notable gaps persist. There is an important difference between general smart home functionalities and specific health-related aspects. For instance, while DogOnt adeptly models the environment and classifies elements within a smart home, it does not primarily address health-specific concerns. Another example is the IoT-based healthcare monitoring system which, despite its expansive approach, does not adapt seamlessly to smart home contexts and lacks consideration of environmental facets for comprehensive context-awareness. In contrast, the study on underwater robots (Zhai et al., Reference Zhai, Ortega, Martnez and Castillejo2018)—albeit unrelated directly to AAL—exemplifies the versatility and applicability of rule-based reasoning, highlighting the potential of cross-domain inspiration.
Lastly, a comprehensive comparison of these works (Table 1) reveals an existing requirement for a robust AAL ontology that can seamlessly bridge existing voids and facilitate semantic interoperability in home-based healthcare. Most contemporary solutions have been inclined towards integrating IoT devices, often ignoring crucial contextual information surrounding the patient and the broader medical ambience. Integrating medical details, such as electronic health data, remains a predominantly uncharted territory. This accentuates the necessity for future research to craft mechanisms that assimilate with established systems, for instance, by leveraging medical codes from established repositories like International Classification of Diseases (ICD) or SNOMED CT.
Table 1. Related works comparison

3. Proposed solution
The proposed framework for this research is divided into two primary components: ontology and the Ambient Assisted Living system. At its core, the approach endeavours to develop a new ontology tailored for Ambient Assisted Living environments and, subsequently, a monitoring system that capitalizes on this ontology. This bifurcation ensures that the methodology remains robust, systematically building upon pre-established ontological foundations to achieve the objectives of the AAL system.
3.1 Proposed ontology
A comprehensive ontology is pivotal to the success of the AAL system. The proposed ontology derives its structure from four existing ones: SSN (Semantic Sensor Network) and SOSA (Sensor, Observation, Sample, and Actuator), both of which cater to the IoT domain; DogOnt, tailored for smart homes; and SNOMED CT, renowned in the domain of health-related terminology. Each ontology contributes uniquely to the proposed system:
-
• The integration of SSN and SOSA is instrumental in elucidating device-related activities and interactions within the ambient assisted living milieu. Their combined framework emphasizes device-specific functionalities and the overarching systems within which these devices operate.
-
• By assimilating the DogOnt framework, the ontology accentuates the relationship between the physical environment of smart homes and their IoT capabilities. The DogOnt framework furnishes terms that encapsulate the spatial context of the smart home.
-
• Incorporating SNOMED CT addresses the health-centric dimension of the AAL system. It offers standardized clinical terminologies that anchor the medical relevance of the AAL environment, ensuring precision in addressing the health needs of smart home inhabitants.
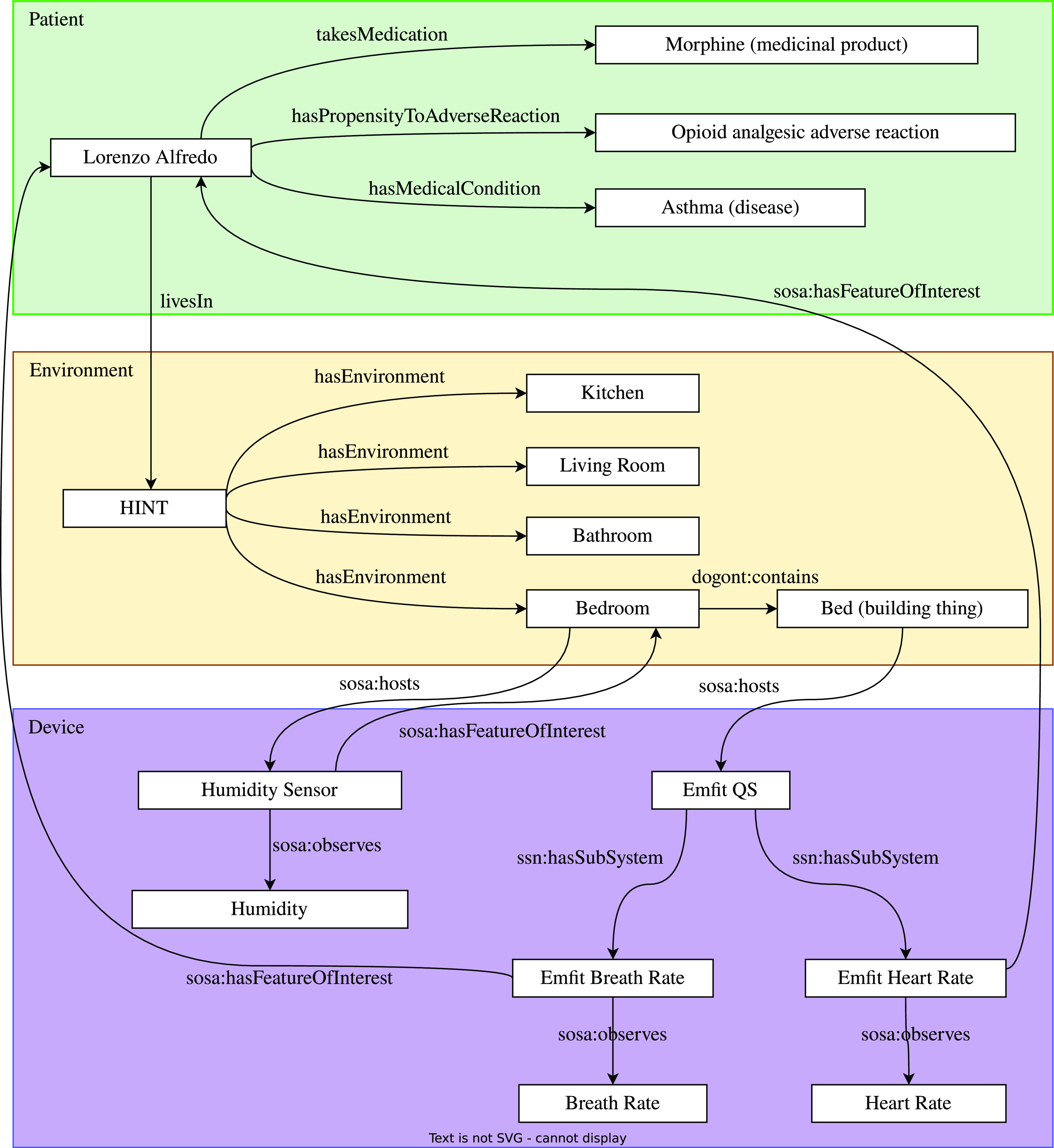
Drawing from these diverse ontologies, a comprehensive AAL ontology emerges. This ontology, envisioned as a confluence of three main domains—Patient, Environment, and Device—provides a visual representation, as depicted in Figure 2. The fine relationships it defines among entities from these domains are noteworthy, fostering a multidimensional view of AAL environments. For instance, the ontology can illustrate the interrelation between a resident’s health status and the corresponding sensory data from the environment. By not generating new entities and focusing on new relationships among existing ones, the ontology ensures compatibility, fostering integrations with existing systems. Moreover, the ontology introduces bespoke semantic relationships, bridging traditionally isolated segments, especially across the device, health, and environment domains. While rooted in existing ontologies, these tailored relationships are pivotal for the AAL ontology’s unique representation and utility.
While comprehensive in its design, the AAL ontology is a foundational framework. The monitoring system introduced in this research exemplifies one of the myriad potential applications stemming from this ontology. By seamlessly integrating health, environmental, and device domains, the AAL ontology facilitates a comprehensive understanding for researchers and developers of the interconnections within these sectors. For the broader academic and developer community, the AAL ontology can be easily accessed on the author’s public GitHub repository, encouraging further investigation and customization (Dussin Bampi, Reference Dussin Bampi2023)Footnote 1 .

Figure 2. This diagram presents a fragment of the proposed AAL Ontology, emphasizing the specific subdivisions related to patient, environment, and device aspects
3.2 Proposed system
The Ambient Assisted Living system introduced in this study merges healthcare and smart home technology. By seamlessly integrating various technologies, it seeks to amplify health outcomes through non-intrusive, continuous monitoring within domestic environments. This methodology emphasizes patient comfort and autonomy. In streamlining healthcare processes, the system not only diminishes the need for frequent hospital visits but also facilitates prompt medical interventions.
The architecture of the AAL system exemplifies modularity, adaptability, and a robust commitment to decentralization. Utilizing WebSocket and REST (Representational State Transfer) connections, the design boasts superior interoperability. This ensures a seamless data interchange between components and eases system updates or modifications. This architectural design maintains system pertinence and positions it to accommodate future technological innovations or user needs. As depicted in Figure 3, the system consists of four main modules: the Smart Home Hub (or Home Automation Platform); the SPARQL Server; the AAL Client, represented here as a web frontend but adaptable for other application forms; and the AAL System, the pivotal backend service that integrates all system elements.

Figure 3. Architecture of the Ambient-Assisted Living Monitoring System, showcasing the primary modules: smart home hub, backend, SPARQL server, and client
At its foundation, the system capitalizes on the Home Assistant platform, a versatile and open-source smart home hub. This platform, pivotal to the operation of the AAL system, enables the integration and orchestration of countless devices, irrespective of their underlying protocols. Home Assistant’s comprehensive suite of built-in integrations, paired with its APIs, positions it as the essential for real-time communication across devices within the AAL system (Home Assistant Community, 2023).
The SPARQL server, Apache Jena Fuseki (Fuseki, Reference Fuseki2023), emerges as a crucial component in the architecture. As a reservoir for knowledge and data, it warehouses the ontology and actively processes incoming data. Leveraging RDF structures and inference rules, the server continually generates new insights, enriching the understanding of patients’ health contexts. Such capabilities underscore the potential of the AAL system to be more than a passive observer, evolving into an active participant in healthcare processes.
Finally, the backend, developed in Go, forms the system’s core, facilitating interactions between the Home Assistant platform and the SPARQL server. In conjunction with a frontend developed using React.js, it offers a comprehensive view of the system’s findings and observations. While the frontend serves as a testament to the system’s potential applications, the true value of the AAL system lies in its adaptability. Whether integrated into alert systems or embedded within the smart home infrastructure to enact changes, its implications for transforming healthcare in domestic settings are profound.
4. Experiments
4.1 Experimental environment
Situated within the Halmstad University campus, the Halmstad Intelligent Home (HINT) is a fully functional 50 square meter apartment equipped with a variety of IoT devices. Its conception aids research initiatives in the Smart Home domain. Figure 4 offers an insight into HINT’s layout, showcasing distinct areas, including a bedroom, bathroom, kitchen, and living space.
HINT houses over 60 sensors and actuators, ranging from door-opening magnetic switches to multifunctional bed motor actuators. At its core lies the Home Assistant platform for the integration and automation hub. As the foundational testing ground for this research, HINT provides a technical and realistic home environment to assess usability, efficiency, and results, thereby contributing significantly to Ambient Assisted Living’s progressive narrative.
The proposed AAL monitoring system is structured for deployment on compact platforms like the Raspberry Pi 4 Model B. Furnished with 8 GB of memory and a potent Quad-core ARM Cortex-A72 CPU, it aligns perfectly with the aim—integrating effortlessly with existing smart home hardware without trading off on performance.
The system runs within a Docker environment, mirroring the Raspberry Pi’s specs, especially the 8 GB Memory and a 4-core CPU setup. Each core’s potential contribution to CPU usage peaks at 100%, culminating in a combined 400% in this multi-core configuration. This encapsulated setup, navigated using the Docker Desktop tool, offers a transparent view into various resource consumption metrics, be it CPU, memory, or network I/O.

Figure 4. Halmstad Intelligent Home floor plan
4.2 Experiments design and setup
The foundational task of the system is modeling its ontology instances, including details of the patient, environment, and devices. To instantiate patient data, environments, and devices for utilization, the Protégé tool played an essential role (Musen, Reference Musen2015). For this use case, a hypothetical patient named Lorenzo Alfredo was defined, and the HINT environment was chosen. When considering devices, selectivity was employed to focus on specific sensors, ensuring a controlled environment for testing. The Emfit QS stood out, given its array of sensors, specifically heart rate and respiratory frequency, which became the primary data sources. The conceptualized ontology is presented in Figure 5, which outlines the three essential domains and their association.

Figure 5. Use case ontology instance illustrating the experiment configuration of the environment, device and patient fields
Setting up the AAL System requires a systematic approach, encompassing ontology loading, medical rule definitions, and Home Assistant connectivity. The already instantiated ontology will be integrated into the system, primarily in the Turtle format (.ttl). Following the ontology setup, medical rules, which are the essence of the system’s operations, are then defined. These rules, created by domain experts like health professionals, deduce clinical findings. To provide context, Listing 1 introduces the ‘TachycardiaRule’ that employs semantic web technologies to draw clinical conclusions from observational data. Finally, to ensure seamless operation, the AAL system is configured to synchronize with the existing Home Assistant connected to devices such as the Emfit QS.
Listing 1 Tachycardia rule in Jena format, inferring a tachycardia clinical finding based on the sensor observation

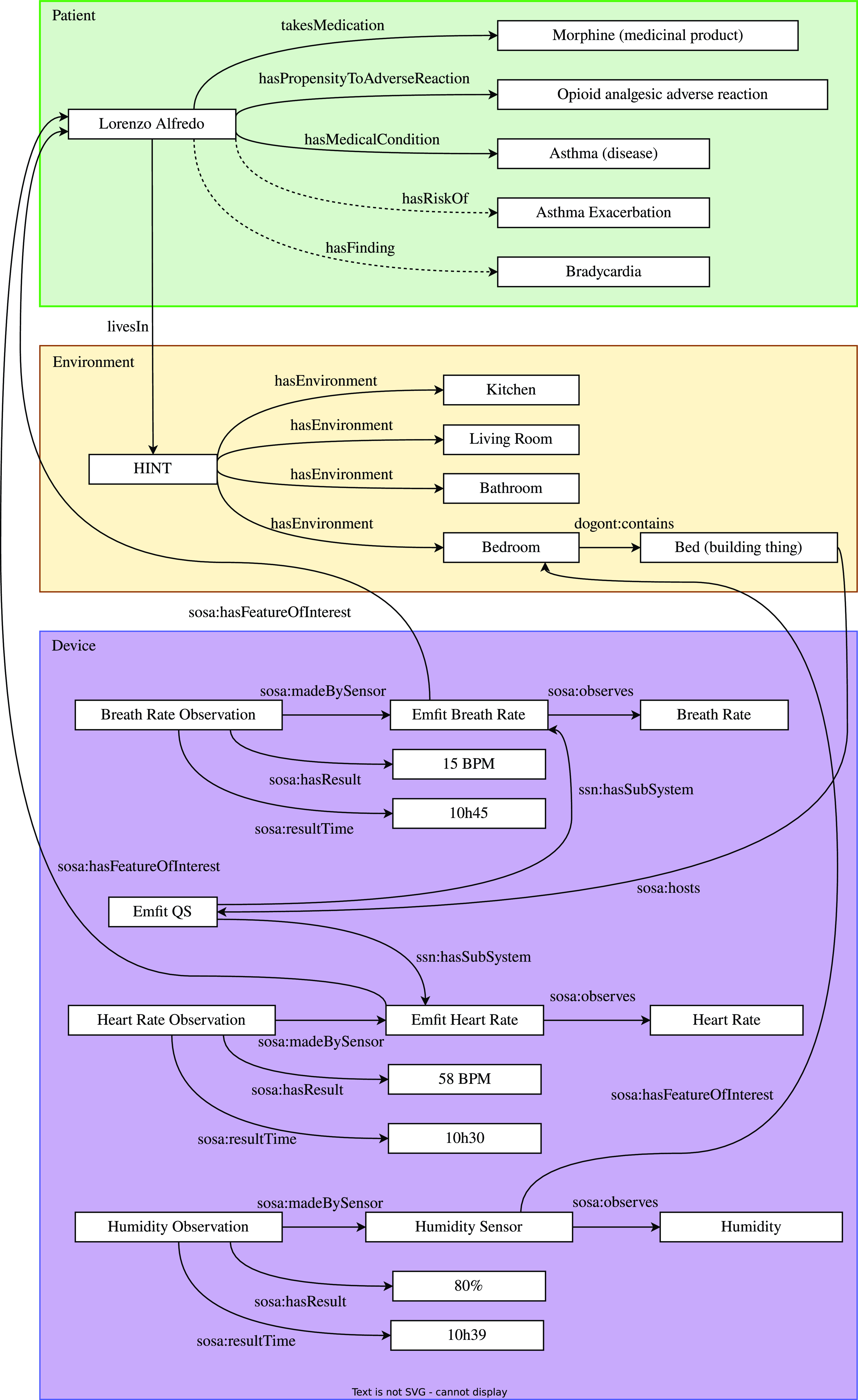
Once the AAL system is operational, its utilization is straightforward. Real-time data from devices are automatically processed and displayed on the Web UI. Observations, as well as inferred clinical findings, can be readily accessed. In this experimentation, data was generated using the Home Assistant’s simulated sensor feature, which simulates a time-varying signal. This capability enables the emulation of diverse scenarios, especially those involving extensive sensor data. As the system runs, new data instances and associations are continuously generated. Figure 6 provides a graphical representation of the state of the RDF graph, showcasing inserted observations and inferred data.

Figure 6. Use case with observations and inferred information
A series of experiments were conducted to evaluate the AAL System’s efficiency and scalability, focusing on performance metrics and resource consumption. These experiments varied two factors: the number of sensors and the number of rules. An increase in the number of sensors implies a higher influx of events from the smart home hub, demanding more backend processing. Additionally, it amplifies the reasoning task, as the increase in data prompts the need to generate relevant clinical interpretations. Conversely, changing the number of rules doesn’t affect the data volume but significantly intensifies the reasoning process, as a higher rule count necessitates executing multiple inferences throughout the entire database. Table 2 showcases the different combinations tested, with the proportionate increase in sensors and rules hinting at a scenario where more sensors naturally entail more rules. Two distinct cases were also tested to separately evaluate the impact of an increase in sensors and rules.
All tests were conducted over four hours, facilitating a comprehensive evaluation of the system’s behavior under varying conditions. Through this structured approach, the experiments offered insights into the AAL System’s performance dynamics and resource allocations across different scenarios, providing a holistic understanding of its scalability attributes.
5. Results and discussion
Prometheus, a distinguished open-source monitoring system, and Grafana, a robust data visualization platform, were both adeptly integrated into the AAL system. Deployed as containers, they functioned as integral components, enhancing the system’s monitoring prowess. While Prometheus was pivotal in gathering key performance metrics through its formidable data collection techniques and flexible querying language, Grafana further amplified these capabilities. It provided a platform to transform complex datasets into customized dashboards and interactive graphs, furnishing users with clear visual insights. For instance, Figure 7 displays a Grafana dashboard designed to monitor observation latency and findings, with data sourced directly from the Prometheus server.
Table 2. Test cases and variations in the number of sensors and rules


Figure 7. Grafana dashboard with average latency time for observations and findings
The focal performance metrics for the Ambient Assisted Living system referred to latency times related to two specific events: observation and finding. The observation latency metric quantified the time taken between receiving an event from the smart home hub and its onward transmission to the client. Concurrently, the finding latency evaluated the time between an event’s reception and the transmission of the related clinical finding to the client. To streamline this analysis, system rules were adjusted to consistently generate a finding for a pre-designated sensor. Consequently, every event from this sensor would invariably initiate the creation of both a finding and an observation.
Table 3. Latency between the reception of a new event and the production of observations and clinical insights

Table 4. Resources usage for the Backend

Table 3 and Table 4 further detail the system’s behavior during empirical tests. Table 3 captures the latency metrics, showing variation in observation and finding latencies across eight test runs, with finding latency ranging from 56.227 ms to 207.740 ms. These results demonstrate the system’s responsiveness under different operational conditions. Complementing this, Table 4 describes the usage of the backend resources, indicating that memory consumption remained stable (around 0.19 to 0.25 GB), while CPU usage varied more significantly (0.56% to 1.84%), reflecting differences in computational load during each test.
While the integration of Prometheus and Grafana provided significant insights into system performance, future iterations could benefit from further advancements in monitoring and visualization. Expanding the range of performance metrics to include event throughput, error rates, and resource utilization would offer a more granular understanding of system behavior under different operational conditions. Additionally, incorporating alerting mechanisms into Prometheus and Grafana could enhance the system’s real-time monitoring capabilities by notifying of anomalies or performance degradation. To further improve usability, pre-configured dashboards tailored to specific application domains could be developed, reducing the learning curve for users and ensuring quick access to critical information. These enhancements would not only boost system efficiency but also increase its adaptability to a broader range of Ambient Assisted Living scenarios.
6. Limitation and prospective discussion
The AAL Ontology presents a comprehensive and integrative approach to the Ambient Assisted Living domain. Merging IoT, smart home metrics, and medical terminologies allows for a more holistic understanding and management of both the environment and the patient. Its design facilitates easy integration with existing medical systems thanks to its use of standard medical codes. Therefore, the ontology stands as a robust model for representing complex domains and an effective bridge between medical informatics and ambient assisted living technologies.
It is worth noting that the integration with the extensive SNOMED CT upper-level ontology, while beneficial for ensuring uniform terminology, revealed some challenges, particularly in terms of performance and usability. Since the comprehensive nature of SNOMED CT has an impact on the AAL Ontology’s usage, a key lesson learned is the importance of tailoring SNOMED CT ontology to the specific needs of the application. For future prototypes, it would be thus critical to remove irrelevant concepts from SNOMED CT to streamline this upper-level ontology, focusing only on elements directly relevant to the application’s context. Additionally, implementing dynamic mechanisms to load subsets of SNOMED CT based on real-time application requirements could enhance both performance and usability. Besides, future prototypes or systems in other application domains should consider incorporating additional metrics, such as event throughput, to provide a more comprehensive evaluation of system performance. Assessing these metrics would help identify bottlenecks and optimize the system’s responsiveness under varying loads.
Thence, extensive research on domain-specific ontologies or related knowledge bases should be conducted prior to the system’s development. Indeed, identifying alternatives or complementary resources to SNOMED CT to further align with the system’s requirements could enable more efficient integration and avoid unnecessary complexity. Such ontologies or knowledge bases are fundamental to the success of systems like this, as they form the backbone of semantic understanding and interoperability.
On the other hand, the AAL Monitoring System serves as a concrete application of the AAL Ontology, demonstrating its utility in real-world settings. With its user-friendly setup facilitated by containerization and its rapid response time, the system shows promise for real-time monitoring applications. However, the system’s complexity, particularly concerning ontology instantiation, suggests the need for more user-friendly interfaces or guided setup procedures for those less versed in ontological frameworks. Using a terminology server like Hermes would be beneficial (Wardle Reference Wardle2023).
Resource usage, especially by the Apache Jena Fuseki server, could be a potential bottleneck in scaling the system for larger deployments. Optimizing server performance and potentially adopting a distributed architecture for the SPARQL server could be areas for future investigation. Additionally, as the system was designed to be extensible, further work could focus on adding more advanced features like automated decision-making capabilities, enriching its utility in diverse healthcare settings.
7. Conclusion and future work
The fusion of Smart Home technologies with healthcare has ushered in transformative home healthcare paradigms tailored to the needs of the aging demographic. This research introduces a novel ontology integrating IoT and Smart Home ontologies with the esteemed healthcare ontology, SNOMED CT. This AAL ontology is adaptable and promotes interoperability among diverse platforms and systems.
The empirical assessments showcase an ontology-driven health monitoring system, synergizing smart home IoT devices with healthcare services. With the introduced ontology at its core, the system guarantees semantic congruence, enabling bespoke healthcare experiences. This empowers healthcare professionals to preemptively cater to the dynamic needs of patients, particularly the elderly or those with chronic conditions. Real-world evaluations at the Halmstad Intelligent Home underscore the system’s practical efficacy and spotlight the mounting significance of ontology-grounded systems in intricate domains like AAL for delivering individualized, in-home patient care.
Future research includes integrating Electronic Health Record systems, aiming for automated medical data capture, enhancing consistent and autonomous data inflow, and eliminating manual inputs for new diagnoses or medication plans. Furthermore, rigorous assessments involving genuine users under medical expert oversight will be pivotal to gauging system usability and pinpointing enhancement areas. Detailed analysis, especially of potential data gaps from the smart home hub and considerations on ontology size optimization as delineated in Section 6, will be essential.
Another upcoming focus is refining the system to facilitate SWRL rule management via a REST API, ensuring user-friendly interfaces for medical staff and administrators. Plans include curating a repository of standardized rules and crafting an AI-driven model for rule generation based on the ontology’s parameters. In conclusion, efforts will pivot towards developing a front-end application leveraging a terminology server for rapid ontology instantiation. These progressive initiatives are set to redefine the landscape of tailored home healthcare systems in the future.