Introduction
The integration of policies and programmes across development sectors is being increasingly promoted globally (WHO & UNEP 2008, IUCN 2016). Such ideas are premised in part on the growing evidence base showing that integrated projects can sometimes result in better outcomes than single-sector projects (FHI360 2014). Integration in conservation projects is nothing new – there is a long history of integrated conservation and development programmes (ICDPs), although many of these efforts have historically yielded results below practitioners’ expectations due to poor coordination between partners and a lack of strategies that can improve both conservation and development outcomes (Wells & McShane Reference Wells and McShane2004). Many development practitioners have nevertheless continued to see ICDPs as a compelling conservation strategy, provided that projects learn lessons from earlier efforts and adjust their operations accordingly (Wells & McShane Reference Wells and McShane2004, Garnett et al. Reference Garnett, Sayer and Du Toit2007). In addition, some practitioners felt that other activities needed to be added to ICDPs to more effectively address drivers of resource degradation and meet community development needs.
One programming area added to ICDPs has been women’s health and gender (Edmond et al. Reference Edmond, Viernes, Seng and Zatovonirina2009). The incorporation of this sector into conservation has several justifications. There has been historical concern about diminishing natural resource quality and quantity as a result of human population growth, which could be tempered by broader family planning use (Ehrlich & Holdren Reference Ehrlich and Holdren1971), although other literature notes threats such as poor governance or infrastructure expansion may be bigger drivers of poor conservation outcomes in some settings (Geist & Lambin Reference Geist and Lambin2002, Pollnac et al. Reference Pollnac, Christie, Cinner, Dalton, Daw, Forrester and Graham2010). Provision of family planning services can reduce maternal, infant and child mortality associated with unintended pregnancies (Cleland et al. Reference Cleland, Bernstein, Ezeh, Faundes, Glasier and Innis2006) and serve as an important means of empowering women and furthering their role in development (Canning & Schultz Reference Canning and Schultz2012). Together, these findings suggest that conservation projects could improve both environmental and health outcomes if they addressed gender and women’s health needs.
A new set of initiatives, referred to as population, health and environment (PHE) projects, evolved in large part as a result of these efforts, which sought to treat conservation and health problems more holistically and incorporate family planning services, as well as other health activities, into a stronger integrated intervention (Pielemeier et al. Reference Pielemeier, Hunter and Layng2007, Oglethorpe et al. Reference Oglethorpe, Honzak and Margoluis2008). In addition, there is a growing literature on links between the environment and health (including reproductive health), such as nutrition, disease prevention and protection from natural disasters, and this has contributed to the desire to integrate health programming into conservation projects (Romanelli et al. Reference Romanelli, Maiero, Campbell-Lendrum, Villalobos, Sommerfeld, del Barrio and Karesh2015).
Although a review suggests that PHE projects have been broadly successful in meeting their stated objectives (Yavinsky et al. Reference Yavinsky, Lamere, Patterson and Bremner2015), a continuing need exists to demonstrate whether and how this type of integration improves conservation, health and livelihood outcomes. While scholars have found some benefits of PHE integration using quasi-experimental methods (D’Agnes et al. Reference D’Agnes, D’Agnes, Schwartz, Amarillo and Castro2010), such approaches are challenging for many PHE projects, including the project discussed here. Constraints include limited budgets and time (making it difficult to create control sites), evolution of project approaches and activities during the intervention, differences in activities across project sites due to funding and geographic limitations and selective in-migration.
This study explores the Health of People and Environment in Lake Victoria Basin (HoPE) Project led by a reproductive health non-governmental organization (NGO), Pathfinder International, in partnership with local environmental NGOs. HoPE is situated in the northeast region of Lake Victoria with sites in Uganda and Kenya (Supplementary Fig. S1, available online). Externally funded activities began in late 2011 and are ongoing. Most project sites are along Lake Victoria, either on the shore or on islands. Results from a baseline household survey commissioned by the project note that households in the region are characterized by high rates of reliance on natural resources for their livelihoods (especially farming and fishing), strong desires for additional children, limited access to a full range of family planning services (including short- and long-term methods) and high levels of poverty (Service for Generations International 2013). Project scoping exercises found that many women had relatively few income-earning opportunities outside their homes and were largely dependent on income earned by adult males, often through fishing or farming. Schools and health centres exist in many HoPE communities, but these are largely understaffed and underfunded. Road infrastructure to and from project communities and boat landing sites is almost entirely unpaved and often inaccessible during the wet seasons.
HoPE was sited along Lake Victoria in part because of the lake’s history with fisheries conservation problems. The major fisheries in Lake Victoria have declined precipitously in recent decades due to overfishing, species introductions, invasive species (e.g., water hyacinth) and eutrophication (Njiru et al. Reference Njiru, Mkumbo and van der Knaap2010). Although these problems are not new, there is evidence that they are growing worse, threatening fisheries’ livelihoods in communities along the lake (Mkumbo & Marshall Reference Mkumbo and Marshall2015).
Exacerbating these problems are weak fisheries management institutions. Fisheries along Lake Victoria are governed in a co-management system based on a network of beach management units (BMUs), local bodies that have legal enforcement powers over nearby fisheries (Onyango & Jentoft Reference Onyango and Jentoft2010). BMUs are designed to include members from different segments of the fishing industry, including fishermen and boat crew, net repairers and fish sellers (Nunan Reference Nunan2014). However, Lake Victoria BMUs have been widely criticized for problems including corruption (Barratt et al. Reference Barratt, Seeley and Allison2015), rent-seeking (Béné et al. Reference Béné, Belal, Baba, Ovie, Raji, Malasha and Njaya2009, Nunan et al. Reference Nunan, Hara and Onyango2015) and an inability to effectively monitor resources due to a lack of training and equipment to conduct patrols (Barratt et al. Reference Barratt, Seeley and Allison2015).
Another motivating factor for locating the project along Lake Victoria is the challenge of accessing safe delivery and family planning services. According to HoPE’s baseline survey, c. 40% of women in Ugandan project sites and 28% of women in Kenyan sites did not deliver their most recent child in a health facility (Service for Generations International 2013). Approximately half (52%) of women in the baseline survey desired another child at some point in the future. However, there was an unmet need for family planning services (the fraction of fecund, in-union women who want to avoid getting pregnant within the next two years and who are not using birth control) of 39% in Uganda and 36% in Kenya, most of whom cited behaviour (having infrequent sex) or medical (side effects) reasons for non-use, as opposed to cultural or religious opposition. Though these values are high, they are comparable to findings from recent nationally representative Demographic and Health Surveys, which show a high unmet need for family planning and safe delivery services in this region (Uganda Bureau of Statistics 2012, Kenya National Bureau of Statistics 2015). These poor health indicators are in part related to the remoteness of many health facilities and the limited provision of services outside of clinics, such as through community health workers, which exist in both countries. Island communities are accessible only by motorboat, which makes routine trips off the island nearly impossible for most people.
An important element of HoPE is its emphasis on scaling. Project staff established relationships with higher-level institutions including government and NGOs to address issues pertaining to the project. The goal is to create regional and national PHE policies designed to reinforce the outcomes generated at the community level and improve the sustainability of the intervention through linkages to other institutions (Ghiron et al. Reference Ghiron, Shillingi, Kabiswa, Ogonda, Omimo, Ntabona and Simmons2014). Conservation and health institutions often do not work with each other or coordinate their activities in the Lake Victoria Basin, yet doing so may more effectively address community needs, such as through shared outreach around health-environment topics to communities that cannot be reached with existing project resources. As part of these efforts, HoPE promoted PHE regionally, within the transnational Lake Victoria Basin Commission (LVBC), which resulted in regional-level policies adopted around PHE.
HoPE consists of a series of interventions designed to improve the capacity of individual households to earn income, contribute to improved fishery and forest conditions and improve health outcomes (Service for Generations International 2013). Additionally, HoPE undertook a series of investments through training and the purchase of capital equipment to increase local institutional capacity (Table 1). Collectively, these interventions are designed to improve natural resource quality and quantity and increase local living standards.
Table 1 Summary of Health of People and Environment in Lake Victoria Basin (HoPE) activities. BMU=beach management unit; CHW=community health worker

As PHE and integrated projects more broadly become increasingly prominent within conservation, this study explores how such projects may generate outcomes above and beyond those achieved by a single-sector project (so-called value-added outcomes), using the example of HoPE. To more effectively understand these processes, this study uses qualitative data collected from project participants and stakeholders to test specific hypotheses regarding whether and how HoPE resulted in value-added outcomes as a result of cross-sector integration. Importantly, we outline possible mechanisms through which such effects likely occurred using a results chains methodology (Margoluis et al. Reference Margoluis, Stem, Swaminathan, Brown, Johnson, Placci and Salafsky2013).
How is Value-Added Understood in PHE?
Various studies have sought to define and explore effects of multiple stressors on linked social–ecological systems (Crain et al. Reference Crain, Kroeker and Halpern2008, Darling et al. Reference Darling, McClanahan and Côté2010). Borrowing from this literature, we focus on the potential for synergistic outcomes in a PHE project, namely effects from integration that are greater than the sum of individual effects generated by a single-sector activity. There are a variety of hypotheses concerning how integrating health and conservation is likely to generate value-added outcomes (Stem & Margoluis Reference Stem and Margoluis2004). Using these existing hypotheses, PHE literature and an initial series of results chains created at the beginning of the project, this study explores four mechanisms that project staff theorized may be synergistically improving conservation and health outcomes. These are changes to gender roles, time substitution, income effects and improved community cooperation.
Changes to Established Gender Roles
Decision-making around family planning and natural resources tends to be heavily gendered in East Africa. Women and girls are generally provided with more information than men regarding family planning and often make decisions concerning family planning use (sometimes without the knowledge or consent of their husbands due to male opposition) (Nalwadda et al. Reference Nalwadda, Mirembe, Byamugisha and Faxelid2010). Meanwhile, men are often charged with making decisions around natural resource (particularly fisheries) management (Nunan Reference Nunan2006). As HoPE targets both genders with messages around both family planning and natural resources management, the proliferation of these messages may have an empowering effect on members of the group traditionally less involved in the activity. HoPE was designed based on the theory that by targeting natural resource management messages towards women, they will take a more active role in local resource governance, including within BMUs, which have many women members, but historically have done a poor job of integrating women into leadership roles (Lwenya et al. Reference Lwenya, Mbilingi, Luombo and Yongo2009). Similarly, based on experiences from other projects, staff projected that engaging men in discussions and forums regarding family planning would result in couples developing greater shared decision-making around reproduction and increase overall family planning uptake.
Additionally, there may be environmental benefits associated with women’s participation in natural resource management, particularly in fisheries. For instance, women may be more willing than men to cooperate with each other in order to yield more sustainable fish catches (Revollo-Fernández et al. Reference Revollo-Fernández, Aguilar-Ibarra, Micheli and Sáenz-Arroyo2015). However, there remains an evidence gap as to whether greater female participation in fisheries management groups affects aquatic conservation outcomes (Leisher et al. Reference Leisher, Temsah, Booker, Day, Agarwal, Matthews and Roe2016). Providing women with greater control over household income, such as through involvement in natural resource management activities, may also increase their decision-making authority in other spheres (Duflo Reference Duflo2012).
Substitution of Time
Various activities promoted by HoPE may result in time savings, which in turn may be used for activities that improve conservation outcomes and generate household income, such as tree planting or beekeeping. For instance, Carr (Reference Carr2008) notes that components of PHE projects, such as improved healthcare delivery or access to higher-yielding crop varieties, result in time savings (due to less time spent sick or the ability to yield the same amount of nutrition with less effort) that in turn may be devoted to activities that promote improved conservation outcomes. However, such alternative activities must be viewed as attractive relative to activities that degrade natural resource quality in order for time savings not to generate negative feedbacks on environmental outcomes.
Income Effects
Certain project elements were designed to increase household incomes. This may occur directly, such as through increased crop yields as a result of project training and assistance, or indirectly, such as through the project’s promotion of energy-saving stoves, enabling families to purchase less fuel and in turn creating income savings. These changes have unknown effects on conservation outcomes. Studies of ICDPs note that increases to household income do not necessarily occur in tandem with improvements in conservation behaviours and outcomes (Weber et al. Reference Weber, Sills, Bauch and Pattanayak2011, Bauch et al. Reference Bauch, Sills and Pattanayak2014). HoPE staff projected additional income to have largely positive effects on health outcomes since cost remains a barrier to accessing services, particularly facility delivery. Additionally, increased income may improve nutritional outcomes by making purchased food more affordable. However, while HoPE participants were asked about whether their household incomes changed as a result of project activities, staff did not collect data on specific amounts of income.
Willingness to Cooperate
By bringing multiple organizations and sectors together through PHE, community leaders are able to discuss multiple issues at once with national- and regional-level partners. This has the potential to save money and time and improve outcomes through more effective coordination of activities if partners are sufficiently engaged and flexible in their operations to meet project needs. In Ethiopian PHE projects, such coordination was found to generate goodwill from local community leaders (since integrated planning required less time than dealing with health and conservation organizations separately) (Stelljes Reference Stelljes2013). By contrast, obstacles to collaboration by partners in different sectors pose a serious threat to the sustainability of integrated projects (Wells & McShane Reference Wells and McShane2004).
Data and Methods
In order to assess whether these mechanisms were present in the project, we created a series of results chains that depict the effects resulting from an intervention on impacts and serve as visual representations of theories of change (Margoluis et al. Reference Margoluis, Stem, Swaminathan, Brown, Johnson, Placci and Salafsky2013). They can be used in designing, monitoring and evaluating development programmes, including those centred on conservation. Results chains can be created once or used iteratively in order to refine hypotheses over time as new evidence becomes available.
These chains were developed using qualitative data collected as part of a midterm review (MTR) exercise in 2014, conducted 2.5 years into the project’s term (Applied Research Bureau 2014). The MTR was designed to help HoPE staff understand the extent to which the project was achieving its intended objectives, with a particular focus on understanding the effects of the project’s health service and community conservation activities, as well as assessing whether the project’s purposeful targeting of women and youth for many of these activities was engaging these groups in a way that improved health and conservation outcomes. While the MTR was designed to provide initial evidence to help answer questions around value-added effects, given the long time periods in which such effects may develop, project staff acknowledged that the MTR would not be able to fully address all of the project’s questions concerning value-added.
The MTR consisted of two components: key informant interviews and community focus groups. A local independent consulting firm, Applied Research Bureau, conducted interviews with 40 different individuals affiliated with the project at national, regional and local levels. Individuals were intentionally selected for interviews with an aim of providing different perspectives on the project’s functioning. Persons selected to be interviewed included project staff (10 interviews), officials affiliated with government offices that coordinated project activities with HoPE (such as health centre managers or government officials; 25 interviews) and officials in the local communities where project activities took place (such as BMU leaders or local council members; 5 interviews). Interviewees were asked open-ended questions about their experiences with the project and whether and why they perceived changes occurring as a result of project activities.
Additionally, consultants also held 13 focus groups with different community groups in two sites, Jaguzi Island (Uganda; eight focus groups) and Karachuonyo (Kenya; five focus groups). These sites provided the greatest breadth of experiences pertaining to the project given the time and resources available (one site in each country, with each site having different primary livelihood strategies and differing levels of access to health services). Focus groups were held within particular communities of interest targeted by the project (BMUs, farmers, young mothers, women, youth and model homeowners). Young mothers groups were designed for women under 25 years of age, while model homeowners were individuals participating in the model household programme (see Table 1). Each focus group contained approximately ten participants (range: 6–12), and participants were selected by fellow group members in each site. Focus group participants were asked about their perceptions, personal experiences and critiques regarding HoPE activities.
After being transcribed and translated, data from interviews and focus groups were electronically coded using both thematic codes (e.g., family planning; fisheries management) (Braun & Clarke Reference Braun and Clarke2006), as well as codes representing linkages within or between sectors (e.g., health to conservation effect). When coding, we were open to any linkage that respondents mentioned, even those not hypothesized by project staff or that may have contradicted our hypotheses. However, for the purposes of this paper, we present chains following from the four hypothesized mechanisms above, because most of the data centred on these linkages, and we are interested in showing the extent to which these hypotheses were supported at this point in the project.
After rereading the transcripts, we developed codes iteratively using grounded theory. Grounded theory emphasizes both research and theory development, which is important as we seek to generalize mechanisms of project functioning (Strauss & Corbin Reference Strauss and Corbin1994). We began by generating thematic codes, then working more specifically within these themes if additional detail was needed to better understand project activities, and finally proposing linkages when particular relationships were observed. We subsequently constructed the results chains, starting with the project activity and using the linkage relationships that we had coded previously to document the value-added effects of each activity. As we seek to understand the mechanisms of project functioning from the collective experiences of those affected by HoPE, results chains are only discussed here if they were found in multiple sites and by individuals with different background characteristics.
It is admittedly challenging to understand how integrated projects affect diverse populations. Although we believe that the methods used in our analysis are sound, the MTR data are open to critique. While project staff had no control over the composition of focus groups (other than contacting specific groups that had existing relationships with the project to seek permission to conduct a focus group), dissenting voices were not specifically sought, which may skew our understanding of actual project effects. Due to time and budget limitations, individuals with no linkage to the project were not sought for interviews, also presenting a source of bias. However, numerous MTR interviewees and focus group members pointed out perceived problems with project activities (in addition to the challenges discussed below), often associated with implementation delays or hopes that HoPE would fund certain activities that remained unfunded; this suggests that respondents provided sincere feedback and that the project had difficulty managing the expectations of some stakeholders.
Results
Using the four hypothesized mechanisms of interest as well as the intersectoral codes generated from the MTR data, we show five results chains, illustrating areas where evidence was found for value-added outcomes, as well as areas where additional data would be needed in order to demonstrate a theorized value-added linkage. For clarity of exposition, these chains depict simplified relationships – some micro-level linkages within these chains are omitted.
Gendered Messaging on Family Planning Use
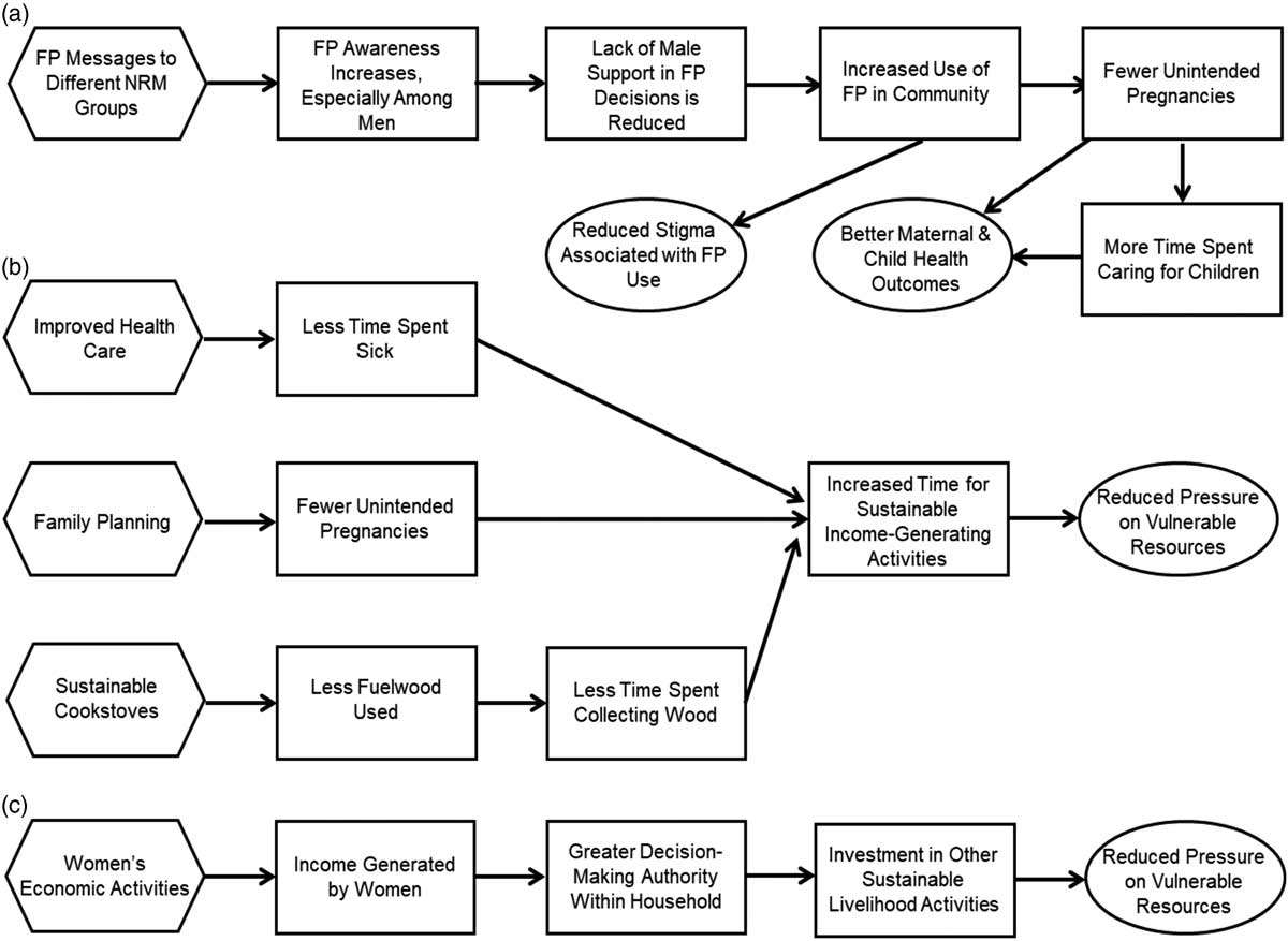
One key finding from several focus groups, particularly those addressing BMUs, was that focusing messages around family planning on men resulted in greater awareness around family planning topics and discussion of family planning use between partners. BMU members noted that awareness of family planning increased after the project encouraged local BMUs to distribute condoms and hold sessions for members on family planning use. Women separately reported reduced levels of physical pain after using family planning for spacing (aside from side effects that were frequently mentioned), as well as increased time available to devote to other activities, such as breastfeeding, which is associated with positive health outcomes in the academic literature (Eidelman et al. Reference Eidelman, Schanler, Johnston, Landers, Noble, Szucs and Viehmann2012). Additionally, women reported being able to discuss family planning issues more freely with their partners, reducing the stigma and interpersonal conflict associated with this subject (Fig. 1(a)). As one female respondent noted simply: “Unlike before [HoPE], I now plan my family together with my partner.”

Fig. 1 Results chains depicting linkages successfully described with midterm review data. Hexagons represent a component of the project’s intervention, rectangles depict short-term outcomes and ovals illustrate longer-term effects resulting from these outcomes. (a) Results chain displaying linkage between providing FP messages to NRM groups and improved maternal health outcomes. (b) Results chain displaying linkage between time-saving activities and reduced pressure on vulnerable resources. (c) Results chain displaying linkage between women’s income-generating activities and household-level NRM choices. FP=family planning; NRM=natural resource management.
Time Savings on Environmental Improvement
Project staff predicted that terrestrial conservation outcomes would improve if time-saving health and livelihood interventions were bundled with livelihood activities that were not deleterious to sustainable natural resource management. Such time savings linkages were found in focus group discussions on family planning and health, as well as in discussions on sustainable livelihood activities, but generally not regarding sustainable fishing, which often requires more time than illegal fishing, as near-shore breeding zones must be avoided. Community members highlighted several ways in which they had more time as a result of integrated programming, including having fewer infants to care for than they otherwise would have due to fewer unintended pregnancies, being sick less often or collecting less fuelwood as a result of using sustainable cookstoves. This time was often devoted to livelihood activities such as beekeeping, tree planting or gardening, all of which the project has provided training in and, in some cases, capital equipment for, and most of which are likely to have positive or at least neutral conservation outcomes (Fig. 1(b)). As one young Ugandan mother who echoed the sentiments of many other focus group members noted: “I had three children before HoPE came but have since not added another child… I have learned improved farming, child spacing and soap making, which have improved my life and health.” In general, there was a gender element to these time savings, as many of the activities generating time savings targeted women.
Income Effects on Women’s Empowerment
Project activities targeted at women were predicted to increase women’s earnings and, in turn, their power over household and community-level decisions, including decisions about natural resource management. The MTR did not find evidence that project efforts to increase women’s income and, in turn, their agency resulted in greater female participation in natural resource management, such as within BMUs, although this may be a result of the small sample of BMUs surveyed. However, there was evidence that women earned additional income through project-supported livelihood activities and that part of this income was frequently invested in sustainable income-generating activities, such as tree nursery management or beekeeping (Fig. 1(c)), in addition to other investments such as school fees. As one women farmer mentioned: “Because of [HoPE] I now have a tree nursery. I have planted trees. I can sell some firewood or fruits to pay for school fees.” However, these activities are not without challenges. Numerous participants reported that many trees in nurseries were adversely affected by drought. Moreover, the project provided capital inputs such as hives and safety equipment for beekeeping, which communities may not be able to afford after the project ends. Local savings groups formed by HoPE to help individuals raise capital for businesses may help ameliorate these challenges.
While additional income can threaten conservation outcomes, there were no reports from MTR respondents that additional income was invested in illegal fishing or other activities harmful to conservation, although we have no assurances that respondents were not dishonest. However, more recent interviews and staff observations note that illegal fishing is increasingly instigated by individuals outside project communities as local BMU enforcement and messaging improves.
Sustainable Livelihoods on Increased Family Planning Use
Project leaders theorized that reducing threats to ecosystem conditions would improve living conditions and natural resource availability. As community members experienced the benefits of more sustainable management, attitudes towards sustainability and living conditions would change, including adopting longer time horizons. As part of this, project leaders predicted that individuals would adopt the idea of smaller family sizes, as fewer children would be needed for resource collection and greater investments could be made in each child, and this in turn would stimulate demand for family planning (Fig. 2(a)).

Fig. 2 Results chains depicting hypothesized, but not demonstrated linkages (represented by dashed lines). Hexagons represent a component of the project’s intervention, rectangles depict short-term outcomes and ovals illustrate longer-term effects resulting from these outcomes. (a) Results chain displaying linkage between providing sustainable livelihoods interventions and better living conditions, but inability to link attitude changes towards resource use and adoption of smaller family sizes. (b) Results chain displaying linkages between cross-sectoral collaboration and concentrating experience and improved coordination of programmes, but inability to link these outcomes to longer-term improvements in PHE project sustainability. NGO=non-governmental organization; PHE=population, health and environment.
However, changing environmental conditions, and therefore attitudes, takes time. MTR participants described some linkages between HoPE environmental interventions and attitude changes towards more sustainable natural resource management, particularly regarding illegal fishing practices that are now seen as less socially acceptable after sensitization campaigns. One interviewee, a Ugandan health official, argued that these messages have been largely internalized: “…there is a fish breeding area, people are sensitized about illegal fishing and fishermen have accepted legal fishing methods.” However, while respondents made general claims about the importance of reducing community birth rates to promote environmental sustainability, no respondent specifically linked changes in his or her desired family size with ecosystem management.
Cross-Sectoral Collaboration on Improved Project Outcomes
While the project largely succeeded in integrating PHE into the LVBC, which is likely to result in advocacy to promote PHE elsewhere in the region, other efforts to incorporate PHE principles and activities at the county and national levels have been more challenging. Project staff anticipated that engagement with community leaders would promote stronger relationships with higher-level officials as coordination around health and environment issues occurred simultaneously (Fig. 2(b)). However, most senior leaders within county or national governments interviewed for the MTR expressed concerns relating to these hypotheses, suggesting that while they found PHE ideas compelling, institutional barriers, such as limited budgets, lack of trained personnel and internal organizational mandates to focus on their particular sector, made such collaborative efforts challenging, particularly for government agencies. Some local leaders were grateful to HoPE for bringing representatives of government agencies and other NGOs to their community to discuss PHE-related issues. However, these representatives doubted that such relationships could persist without the strong urging of Pathfinder, and they expressed concerns that such collaborative efforts between health and conservation organizations were unlikely to be sustained after the project ends.
Discussion
The MTR evaluated and analysed data on a small budget and in a short time frame, providing a snapshot for staff and donors midway through the project. These results chains have helped Pathfinder to adaptively manage the project by targeting staff time and resources in order to address parts of the project that were not meeting expectations. Although the chains were insightful, not all questions could be answered through this single activity. In particular, while health outcomes, such as increased family planning use, occurred relatively quickly within the duration of the project, environmental outcomes often take longer to materialize, as has been observed within HoPE sites. Therefore, effects predicated on changes in environmental outcomes are harder to analyse with these results chains, because links on the right-hand side are less likely to have evidence backing them, particularly in a short-term evaluation. However, by making assumptions explicit and examining the extent to which they could be supported, the chains provided guidance for a recent project evaluation. In particular, the chains helped Pathfinder prioritize evaluation resources in order to collect specific pieces of data to increase the likelihood that missing links in the chains can be filled or to develop stronger understandings of causal linkages of interest.
After conducting this exercise, one important lesson we emphasize to other practitioners is the need for a wide diversity in perspectives and experiences of respondents when utilizing a results chain framework. Results chains are synthetic creations, and evidence for an entire chain is typically not fully expressed by any single individual during an interview or focus group. For instance, we found evidence in focus groups among male fishermen describing the effects of HoPE’s family planning messages on family planning knowledge and use. However, it was only in focus group discussions among women that confirmation was found regarding the effects of family planning on unintended pregnancies and the ability to care for children. Without conferring with all stakeholder groups who contribute to a particular outcome, it is challenging to understand project mechanisms.
These findings have implications for the literature on integrated conservation. We find that there are active mechanisms in our study site linking conservation and health activities and in particular that family planning and project training enabled women to adopt income-generating activities that were previously out of reach. There are ongoing questions about the sustainability of some initiatives after HoPE ends, given the dependence on outside resources for some project components. However, it is likely that changes brought about by rapid increases in local family planning acceptance and use (sustained by continued contraceptive provision by local health workers), as well as knowledge of livelihood activities that are accessible for women will change local livelihoods well into the future. That the project has been somewhat successful at creating value-added outcomes for community members is in line with earlier findings from the ICDP literature, namely that projects are more likely to succeed when designed carefully and when set in locations with institutions that are adaptable to change (e.g., Garnett et al. Reference Garnett, Sayer and Du Toit2007). However, our experience provides another reminder of the challenges in scaling community-based projects and coordinating policies in institutional settings where other actors are not incentivized to cooperate in order to promote conservation objectives (Cash & Moser Reference Cash and Moser2000). Finding ways to integrate PHE messaging and priorities into existing local and national institutions remains an ongoing challenge.
This analysis shows that value-added outcomes resulted from several key hypothesized linkages, including changes in gender roles (increased role of women in natural resource management and increased role of men in family planning), as well as effects associated with time savings and higher incomes. We emphasize that the presence of these linkages depends on local contextual factors (such as traditional gender norms around health and conservation activities in the Lake Victoria Basin). As these linkages may not be present in other contexts, additional theories may be needed to explain whether or not integrating conservation and health is likely to generate value-added outcomes elsewhere. As integrated conservation approaches, including PHE, become more prominent, we believe that synergistic effects are more likely to result when projects are carefully theorized and well-implemented. Growing the evidence base around mechanisms that help generate change in integrated conservation projects can facilitate efforts to grow and scale integrated projects in new settings. However, given the added complexity associated with integrated projects, it is critical that practitioners regularly assess the validity of their assumptions during project implementation, making the use and refinement of techniques like results chains increasingly important in conservation practice.
Supplementary Material
For supplementary material accompanying this paper, visit http://www.journals.cambridge.org/ENC
Supplementary material can be found online at http://dx.doi.org/10.1017/S037689291800022X
Acknowledgements
This manuscript would not have been possible without the collaborative assistance of a number of individuals, including Jason Bremner, Cheryl Margoluis, Cara Honzak, Caroline Nalwoga, Sono Aibe, Lynne Gaffikin and Pat David.
Financial Support
This research was supported by the Population Research Training grant (T32 HD007168) and the Population Research Infrastructure Program (P2C HD050924) awarded to the Carolina Population Center from NIH/NIHCD.
Conflict of Interest
The author served as a paid consultant to the HoPE project after the research for this manuscript had been conducted. Project staff had no input or decision-making authority concerning the content of this article.
Ethical Standards
None.


