Introduction
The “parenting – callous-unemotional traits – antisocial behavior” axis
Callous-unemotional (CU) traits (e.g. shallow affect, lack of empathy, callousness, uncaring attitudes, indifference to others’ emotions) represent one of the main precursors of aggression and delinquency (e.g. Frick et al., Reference Frick, Cornell, Barry, Bodin and Dane2003). About 36%–67% of variation in CU traits has been attributed to genetic variation (for a recent review, see Moore et al., Reference Moore, Blair, Hettema and Roberson-Nay2019), with a complementary role assigned to psychosocial determinants. Here, a growing body of research has highlighted a broad and complex role of parenting practices, including maltreatment, harsh parenting, neglect, as well as parental warmth and involvement (for a recent review, see Craig et al., Reference Craig, Goulter and Moretti2021). However, very little is known about the processes that intervene to facilitate these observed effects from parenting practices to CU traits and further to antisocial behavior.
Callous-unemotional traits and affiliative reward
Building on a developmental-evolutionary theoretical framework, the “Adaptive Calibration Model” posits that CU traits are the result of an adaptive match between stress responsivity and environmental conditions (Del Giudice et al., Reference Del Giudice, Ellis and Shirtcliff2011). Specifically, exposure to extremely harsh environments produces a pattern of very low-stress responsivity that is insensitive to external feedback and information about external threats in the environment (Del Giudice et al., Reference Del Giudice, Ellis and Shirtcliff2011) – in other words, CU traits are underpinned by a rigid dampened stress and threat response system. The more recent “Sensitivity to Threat and Affiliative Reward” (STAR) model similarly posits a two-dimensional pathway, comprising a dampened response system along dimensions of threat, but replacing the stress dimension with “affiliative reward” (Waller & Wagner, Reference Waller and Wagner2019). This latter element is derived from the “Affiliative Bonding” theory (Reference Depue and Morrone-Strupinsky2005a, Depue & Morrone-Strupinsky, Reference Depue and Morrone-Strupinsky2005b), whereby affiliative reward is defined as comprising: (a) an appetitive phase represented by affiliative behaviors aimed at building social bonds, and (b) a consummatory phase represented by experienced affiliative reward, denoting feelings of pleasure derived from such bonds. Building on this framework, the STAR model posits that children with low inherited threat sensitivity who simultaneously have low inherited social affiliation tendencies (i.e. engage less in bond-building behaviors and experience low affiliative reward), go on to exhibit heightened CU traits. This study is focused on the consummatory phase: experienced affiliative reward.
We define experienced affiliative reward as a multi-dimensional construct representing perceptions of high companionship, affection, and intimacy, paired with a sense of high worth within a relationship. This is different from the concept of “relationship quality,” which encompasses an entire spectrum of objective and subjective evaluations of a relationship (Halliday Hardie & Lucas, Reference Halliday Hardie and Lucas2010), by referring specifically to the subjective experience of emotional rewards and excluding dimensions such as “satisfaction” or “conflict” (Hoellger et al., Reference Hoellger, Sommer and Buhl2021; Luijten et al., Reference Luijten, van de Bongardt, Jongerling and Nieboer2021). It is also different from “perceived social support”, as it does not include dimensions such as “nurturance,” “instrumental aid,” or “reliable alliance” (e.g. Guedes et al., Reference Guedes, Ribeiro, Freitas, Rubin and Santos2022; Lesch & de Jager, Reference Lesch and de Jager2014). Finally, it differs from “popularity,” which may not translate into actual perceptions of heightened emotional rewards (or at least not to the same extent across people).
Within the remit of the definition given here, a role of experienced affiliative reward for CU traits is supported by theory and research on identity and the self, according to which people construct idealized self-concepts representing “identity images” that guide behavior and self-expression (Schlenker, Reference Schlenker and Berkowitz1982). These are socially constructed and continually evaluated and updated through a process of social self-analysis (e.g. Alicke et al., Reference Alicke, Guenther and Zell2012), and achieving a match between a current and ideal self-image is critical for well-being. Accordingly, we posit that relationships that generate perceptions of high companionship, intimacy, affection, and worth provide external social-affective feedback congruent with a match between a current and an ideal self. Over time, as children develop a sense of the contingency between supporting others and obtaining the afferent emotional reward, this mechanism serves to construct and sustain internal self-concepts centered around the well-being of others. Conversely, low levels of experienced affiliative reward may promote the development of internal self-schemas that are disjointed from external social-affective input, giving rise to callous behaviors. Hence, this study’s first aim is to investigate whether low levels of experienced affiliative reward translate into heightened levels of CU traits and antisocial behavior.
Parenting practices and affiliative reward
If experienced affiliative reward serves as a mechanism for the development of socially-sensitive internal self-schemas, then it is crucial to determine how core social contexts may enhance or hinder experiences of affiliative reward. A putative key social context is arguably the parent-child relationship. Although no study has yet directly explored the relationship between children’s subjective experience of exposure to specific parenting practices and their experiences of affiliative reward, children exposed to less sensitive caregiving have been shown to develop dysregulated representations of attachment relationships, of parents and of self (Martoccio et al., Reference Martoccio, Brophy-Herb, Maupin and Robinson2016; Toth et al., Reference Toth, Rogosch, Sturge-Apple and Cicchetti2009).
The early adolescence period (ages 10-14 years; Harter, Reference Harter2012) is particularly relevant when experienced affiliative reward is seated within the framework of self-concepts and their susceptibility to external input, as this is a period when children begin to show a marked increase in self-awareness and a particularly heightened sensitivity to and concern with appraisals from others (Lerner, Reference Lerner2002). At this pivotal point, early adolescents begin to internalize diverse and often contradictory appraisals from parents and peers which prompt the differentiation of self-concept across contexts (i.e. “multiple selves”) while simultaneously struggling to integrate this diverse feedback into a coherent self-concept (Harter, Reference Harter2012). Accordingly, parenting practices might translate specifically into heightened experienced affiliative reward with the parents, but not necessarily with friends, and, in turn, low levels of experienced affiliative reward derived from relationships with parents versus friends might not translate equally strongly into CU traits.
In a contrasting argument, the well-established “developmental cascades” phenomenon (Masten & Cicchetti, Reference Masten and Cicchetti2010), whereby deficits in one domain of functioning are shown to produce consequences across a wide range of domains, might be taken to indicate that ineffective parenting practices may not solely affect children’s experienced affiliative reward within their relationships with their parents, but also in their relationships with other significant others, such as their best friends. Similarly, the STAR model, where a role for affiliative reward in relation to CU traits was first theorized, relies on the assumption that affiliative reward acts as an underlying sensitivity-based organizational system (Waller & Wagner, Reference Waller and Wagner2019), with the expectation that exposure to ineffective parenting might show systemic effects that are reflected in children’s capabilities to derive affiliative rewards across a wide range of relationship contexts. Hence, this study’s second aim is to examine whether exposure to different parenting practices is related to experienced affiliative reward and whether any effects are confined to parent-related affiliative reward or also impact friend-related affiliative reward.
Current work
Overall, theoretical support exists for a central role of experienced affiliative reward in the theoretical causal chain from parenting practices to adolescent CU traits and therefore to rule-breaking and aggressive behaviors. In contrast, no empirical studies currently exist to specifically test this hypothetical causal chain. Currently, three studies on early childhood exist with regard to affiliative behaviors in relation to parents, but not experienced reward (Domínguez-Álvarez et al., Reference Domínguez-Álvarez, Romero, López-Romero, Isdahl-Troye, Wagner and Waller2021; Perlstein et al., Reference Perlstein, Waller, Wagner and Saudino2022; Waller et al., Reference Waller, Wagner, Flom, Ganiban and Saudino2021). One study of early adolescents focuses on teacher- and peer-related affiliative reward, but uses a measure of peer popularity as a proxy for peer affiliation (Hwang et al., Reference Hwang, Waller, Hawes and Allen2021), which may not directly reflect children’s internal experiences of affiliative reward. As such, this study is, to our knowledge, the first to conduct an empirical test of the role played by affiliative reward in this theoretical causal chain, the first to focus on the role of experienced affiliative reward as opposed to affiliative behaviors, the first to examine affiliative reward with parents and friends in tandem, and the first to focus on the critical early adolescence period. Therefore, bridging the gap in existing literature this study aims to answer the following research questions:
-
1. Does experienced parent-related affiliative reward matter for CU traits to the same extent as experienced friend-related affiliative reward, in early adolescence? Our main hypothesis is that both parent-related and friend-related affiliative reward translate into lower CU traits, with parent-related effects potentially stronger at this age than friend-related effects.
-
2. Do different parenting practices influence experienced affiliative reward? If so, is this a generalized effect influencing experienced affiliative reward across relationships with parents and friends, or is it a specific effect pertaining only to relationships with parents? With regard to parent-related experienced affiliative reward, we hypothesize that those parenting practices more likely to provide foundational support for the development of attachment and a sense of self (i.e. positive parenting, parental involvement, and, conversely, corporal punishment) translate into heightened affiliative reward, whereas instrumental parenting practices (i.e. poor monitoring and inconsistent discipline) do not. With regard to a relationship between parenting practices and friend-related affiliative reward we test competing theoretical frameworks and hence do not advance a specific hypothesis.
-
3. Does experienced affiliative reward act as mediator in the parenting – CU traits – antisocial behavior axis? Our hypothesis is that a causal chain will be observed when the mediator is parent-related affiliative reward. Similar to the second research question and in line with the fact that contradictory hypotheses are derived from different theoretical frameworks we do not advance a hypothesis with regard to friend-related affiliative reward.
Methods
Sample
The sample comprised 1132 early adolescents (mean age = 12.14 years; SD = 0.68 years), of whom 54% were girls and 46% were boys. Participants were recruited from 23 schools across 15 cities, towns, and villages in Transylvania, Romania, and ethnicity composition was representative of the region’s population (92.62% Romanian, 5.69% Hungarian, 1.42% Roma, and 0.27% Other). Socioeconomic status, measured using the Family Affluence Scale (Currie et al., Reference Currie, Molcho, Boyce, Holstein, Torsheim and Richter2008), was highly diverse (Range = 0–12; Mean = 5.10; SD = 2.12).
Procedure
Ethical approval was obtained from the Ethics Committee of Babes-Bolyai University at the start of the study. Information was obtained within the context of a larger study, which tapped into a wide range of concepts (e.g. Balan et al., Reference Balan, Dobrean, Roman and Balazsi2017; Florean et al., Reference Florean, Dobrean and Roman2021). Recruitment was conducted by contacting and obtaining permission from the school principals of local public schools, selected based on accessibility and previous collaborations with the university that hosted the data collection team (for further details see Balan et al., Reference Balan, Dobrean, Roman and Balazsi2017). Data were collected in classrooms, utilizing pen and pencil survey booklets. Active informed consent was obtained from all participants, who were debriefed with regard to the study objectives and their right to withdraw or withhold information on some questions. Prior to data collection commencement, additional passive consent was obtained from parents, who were sent opt-out forms which included a full description of the study. The study duration was between 90 and 120 minutes and was administered by trained researchers, with support from teachers. Children were rewarded with sweets and a raffle was organized at the end of the study, with the results regarding the winner of a cash prize published online and disseminated via the schools (further details on the prize procedure are described in Balan et al., Reference Balan, Dobrean, Roman and Balazsi2017).
Measures
The study focused on children’s perceptions, hence all constructs were measured as self-reports. The measures represented known questionnaires, which were translated into Romanian using a three-step procedure: (1) translation into Romanian by a bilingual Romanian-British researcher; (2) back-translation into English by a Romanian researcher; and (3) comparison of back-translated version against the original scale by a native English-speaking researcher (Tyupa, Reference Tyupa2011). Scale internal consistency was investigated with ordinal Cronbach’s alpha, which relies on polychoric correlations (this type of correlation is designed for ordered categorical data) (Dunn et al., Reference Dunn, Baguley and Brunsden2014; Gadermann et al., Reference Gadermann, Guhn and Zumbo2012). Tables S1 and S2 present descriptive statistics (e.g. means, variances) and correlations of total scores derived by summation; the main study variables were, however, conceptualized as latent variables.
Child-perceived parenting practices were measured via the Alabama Parenting Questionnaire (Frick, Reference Frick1991). Data were collected on the full questionnaire and factorial structures were fitted to both the full (i.e. 24 items) and abbreviated (i.e. 12 items) forms, with the latter being entered into the main analyses (APQ-short; Scott et al., Reference Scott, Briskman and Dadds2011). APQ-short, like the long form of the scale (Frick, Reference Frick1991), measures five domains of parenting practices, namely positive parenting, parental involvement, inconsistent discipline, poor monitoring, and corporal punishment. Each domain is measured by three items (Scott et al., Reference Scott, Briskman and Dadds2011). The answers are given on a five-point Likert scale indicating the frequency to which the statements (e.g., “Your parents praise you if you behave well”) apply to the lives of children (i.e., 1. Never – 5. Always). In this study, the scale reliability scales was acceptable for positive parenting (α = .62), poor monitoring (α = .68), and corporal punishment (α = .86). Internal consistency was comparatively modest for parental involvement (α = .52) and inconsistent discipline (α = .55).
Experienced affiliative reward was measured with the Network of Relationships Inventory – Social Provisions Version (NRI-SPV; Furman & Buhrmester, Reference Furman and Buhrmester1985). In this study, the subscales of companionship, intimacy, affection, and worth were deployed to tap into affiliative reward with best friends, mothers, and fathers, with the latter two combined into a single parent-related score via higher-order factor analysis. Each subscale is made up of 3 items (Furman & Buhrmester, Reference Furman and Buhrmester1985), completed separately in relation to mothers, fathers and best friends, to a total of 36 items. An item example is “How often do you spend fun time with this person?.” Scale reliability scores were good in relation to mothers (companionship, α = .75; intimacy, α = .81; affection, α = .89; and worth, α = .81), fathers (companionship, α = .76; intimacy, α = .81; affection, α = .92; and worth, α = .82) and best friends (companionship, α = .69; intimacy, α = .79; affection, α = .83; and worth, α = .80).
Callous-unemotional traits were measured via the Inventory of Callous and Unemotional Traits (ICU; Frick, Reference Frick2004). Factorial structures were applied to both the 24-item version and a brief 12-item version (Ueno et al., Reference Ueno, Ackermann, Freitag and Schwenck2021), with the latter ultimately included in the main analyses. An item example is “I do not care who I hurt to get what I want.” Answers are given on a four-point Likert scale (0. Not at all true – 3. Definitely true). The 12-item short form measures two dimensions: callousness and uncaring traits. The reliability of these subscales was good (i.e., callous, α = .80; uncaring, α = .76).
Aggression and rule-breaking were measured with the Youth Self-Report (YSR; Achenbach & Rescorla, Reference Achenbach and Rescorla2001). Specifically, we used two subscales from the YSR, namely aggression and rule-breaking. The YSR is among the most widely used and validated instruments used to measure mental health symptoms in adolescents. Furthermore, the YSR has been adapted and validated with Romanian samples (Ivanova et al., Reference Ivanova, Achenbach, Rescorla, Dumenci, Almqvist, Bilenberg, Bird, Broberg, Dobrean, Döpfner, Erol, Forns, Hannesdottir, Kanbayashi, Lambert, Leung, Minaei, Mulatu, Novik, Oh and Verhulst2007). The answers are provided on a three-level Likert scale (i.e., 0 – not true; 2 – very often true). Example items are “I destroy my own things” (aggression) and “I drink alcohol without my parents’ approval” (rule-breaking). To derive total scores for aggression and rule-breaking, we applied confirmatory factor analysis to the full sub-scales and to a shortened version (for model fit comparisons, see Table M5). In the shortened version, items were excluded to avoid potentially over-inflated regression coefficients caused by item overlaps with scales measuring some of the predictors. The decision regarding item exclusion was performed in a single step at the start of the analyses (i.e. a priori) and no modifications were made thereafter. Accordingly, items were excluded because (a) they overlapped in meaning with the concept of CU traits: (e.g. “I don't feel guilty after doing something I shouldn't”), (b) reflected general impulsivity (e.g. “I have a hot temper”), (c) included possible confounders for affiliative reward (e.g. “I try to get a lot of attention”), (d) referred to having potentially heightened exposure to crime-prone peers rather than actual engagement in rule-breaking (e.g. “I hang around with kids who get in trouble”), or (e) were meant to measure aggression but were considered too mild (e.g. “I disobey my parents”). Thus, our final scale included 6 items for aggression and 9 for rule-breaking. In our sample, Cronbach’s alpha was good for both scales (that is, aggression, α = .86; rule-breaking, α = .92), indicating high reliability.
Analytic plan
Analyses were conducted utilizing full information maximum likelihood estimation with the software Mplus (v 8.4; Muthén & Muthén, Reference Muthén and Muthén1998–2022), under the assumption that data are missing at random or completely at random. For each construct, factors were created using confirmatory factor analysis (CFA). The factors were respecified jointly within full structural equation models in order to test the three main aims. Indirect effects and 95% confidence intervals were also computed”. To account for skewness, all models were estimated using the robust maximum likelihood (MLR) estimator, which utilizes a sandwich estimator to compute standard errors robust to non-normality and a chi-square test statistic asymptotically equivalent to the Yuan-Bentler T2 test statistic (Yuan & Bentler, Reference Yuan, Bentler, Sobel and Becker2000). The initial model specification included correlations between predictors, between mediators, and between outcomes, as well as all possible regression paths within the causal chains of interest. Non-significant paths were then removed from the final models. Model fit was assessed using the following fit indicators: the Comparative Fit Index (CFI), the Tucker-Lewis Index (TLI), the Root Mean Square Error of Approximation (RMSEA), and the Standardized Root Mean Residual (SRMR). The following cutoffs were used: excellent fit: CFI ≥ .95, TLI ≥ .95, RMSEA ≤ .06, SRMR ≤ .08; adequate fit: CFI ≥ .90, TLI ≥ .90, RMSEA ≤ .08, SRMR ≤ .08 (Bentler, Reference Bentler1990; Hu & Bentler, Reference Hu and Bentler1999).
In addition to the models presented here, several further models were conducted and are presented in the accompanying Supplementary Information document. First, comparative model fit information is presented regarding competing factorial structures for each construct (Tables M1−M5). Second, to examine the potential relevance of several variables as “control variables” we specified a model whereby child age, biological sex, self-reported stress, and family affluence were entered alone as predictors of aggression and rule-breaking. The model (Table S3) informed the decision to not integrate covariates into further models. Third, to probe directionality of effects within this cross-sectional sample, an “alternative models” framework was employed with regard to the relationships between parenting, affiliative reward, and CU traits (Figure S1).
Results
Preliminary analyses: confirmatory factor analysis
Measurement models in the form of CFA were specified to construct factors representing the main study variables. For each construct, several factorial structures were tested in line with previous literature and the model with best fit was chosen in each case.
To obtain a total score for parenting practices, we applied CFA models to the full 24-item APQ questionnaire (Frick, Reference Frick1991) (using both the MLR and WLSMV estimators), as well as to the brief 12-item form (Scott et al., Reference Scott, Briskman and Dadds2011) (using the MLR estimator). In each case, we specified factors of positive parenting, inconsistent parenting, parental involvement, poor monitoring, and corporal punishment. Only the CFA applied to the 12-item brief form exhibited good fit (χ2 = 146.082, df = 84): CFI = .969, TLI = .961, RMSEA = .026 [95% CI = .018– .032], SRMR = .036 (see Table M1). As depicted in Figure 1, the factors representing positive parenting and parental involvement were highly correlated, whereas correlations between other factors were modest in magnitude or not significant.

Figure 1. Parenting practices: confirmatory factor analysis for the final factorial structure. Standardized coefficients are presented. p < .05*, p < .01**, p < .001***.
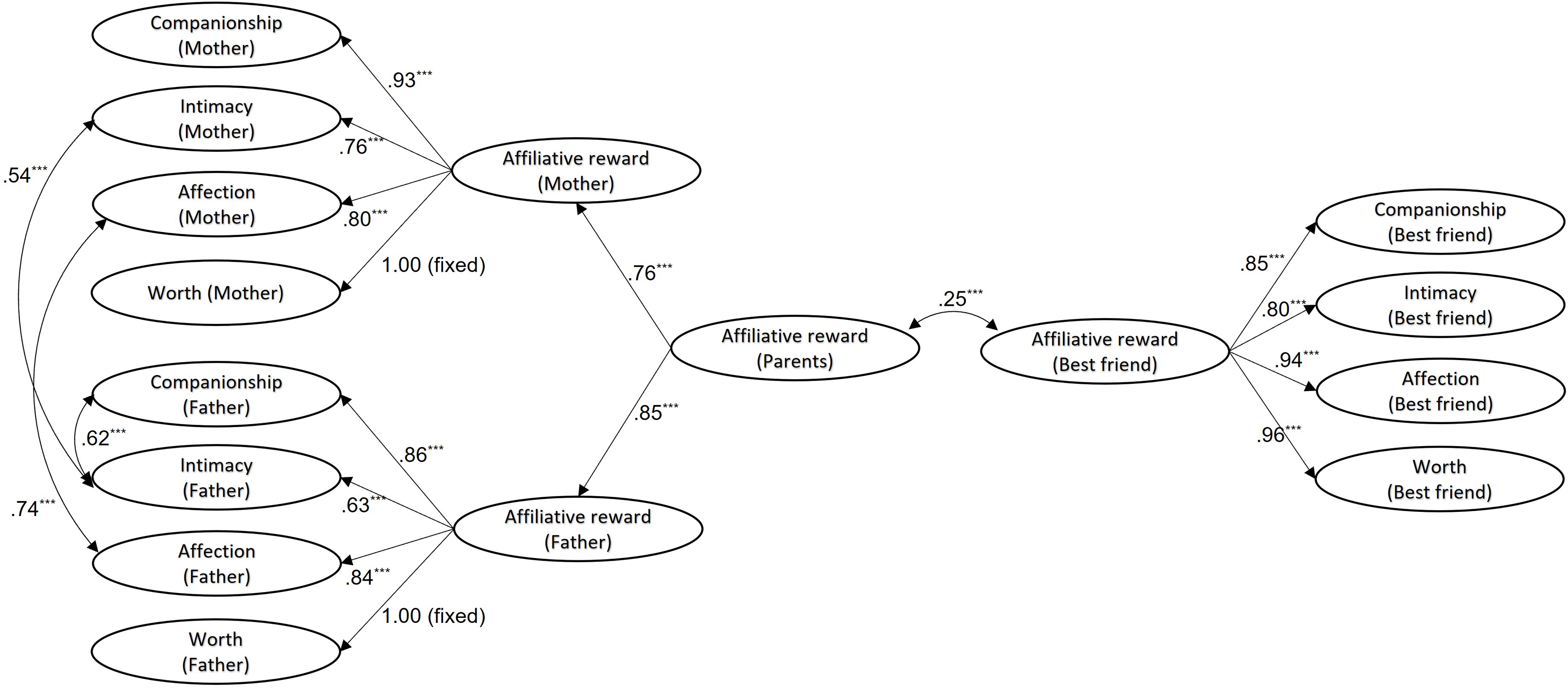
To obtain total scores for affiliative reward, we attempted factorial structures applied to the NRI (NRI-SPV; Furman & Buhrmester, Reference Furman and Buhrmester1985) with second-order factors constructed by dimension (e.g. companionship derived from mother-related, father-related, and friend-related companionship) and by informant (e.g. mother-related reward derived from companionship, affection, intimacy, and worth). The model with best fit was “by informant” and with several permitted residual correlations (for a comparison of model fit, see Table M2; for a detailed list of factor loadings, see Tabel M3). Figure 2 depicts the higher-order structure of the final model, which fits the data well (χ2 = 1223.145, df = 543): CFI = .951, TLI = .943, RMSEA = .034 [95% CI = .031– .036], SRMR = .064.

Figure 2. Affiliative reward: confirmatory factor analysis for the higher-order component of the final factorial structure. Standardized coefficients are presented. To stabilize the model, the two non-significant residual variances of the first-order factor of "worth" in relation to mothers and fathers were fixed at zero, which produced a fixed standardized loading of 1 for corresponding loading onto the second-order factor. p < .05*, p < .01**, p < .001***.
To obtain total scores for callous-unemotional traits, we followed the procedure described by Ueno et al. (Reference Ueno, Ackermann, Freitag and Schwenck2021) and attempted factorial structures as follows: a 3-factor model (“callous,” “uncaring,” and “unemotional“) applied to the full 24-item questionnaire and a 2-factor model (“callous” and “uncaring”) applied to a short 12-item version. In each case, we conducted the factor analyses twice: treating the variables as continuous and skewed and applying the MLR estimator, and treating the variables as categorical (with 4 response categories) and applying the WLSMV estimator. The 3-factor models had unsatisfactory fit, non-significant item loadings, and cross-loadings (see Table M4 for details). In contrast, the 2-factor models showed excellent fit and significant loadings for all items. This is in line with a recent meta-analysis of the ICU, which indicated that the factors of callous and uncaring traits function well, but the unemotional traits one does not (Cardinale & Marsh, Reference Cardinale and Marsh2020). We favored the solution based on the MLR estimator in line with the other models included here and this model fit the data well (χ2 = 102.463, df = 53): CFI = .964, TLI = .955, RMSEA = .029 [95% CI = .020– .037], SRMR = .034. As depicted in Figure 3, the factors representing callousness and uncaring traits were only mildly correlated.

Figure 3. CU traits: confirmatory factor analysis for the final factorial structure. Standardized coefficients are presented. p < .05*, p < .01**, p < .001***.
Finally, with regard to aggression and rule-breaking, the model applied to the short version showed adequate fit to the data (χ2 = 153.617, df = 86): CFI = .935, TLI = .920, RMSEA = .026 [95% CI = .020– .033], SRMR = .046. The factors of aggression and rule-breaking were very highly correlated, as shown in Figure 4.

Figure 4. Aggression and rule-breaking: confirmatory factor analysis for the final factorial structure. Standardized coefficients are presented. p < .05*, p < .01**, p < .001***.
Aim 1: affiliative reward and CU traits
The first aim was to investigate whether, in early adolescence, affiliative reward translates into lower CU traits and antisocial behavior (i.e. aggression and rule-breaking), and, if so, whether effects are similarly strong across affiliative reward contexts. The model, presented in Figure 5, fit the data well (χ2 = 3125.149, df = 1826): CFI = .932, TLI = .928, RMSEA = .025 [95% CI = .024– .027], SRMR = .052. The two dimensions of affiliative reward were weakly, but significantly, correlated. In addition to a weak direct influence on aggression and rule-breaking, low levels of experienced affiliative reward with parents translated into both heightened callousness and heightened uncaring traits, which, in turn, translated into heightened levels of aggression and rule-breaking. All indirect effects were significant (Table 1). In contrast, experienced affiliative reward with friends was unrelated to callousness, showed only a weak effect on uncaring traits, and showed no direct or indirect effects in relation to aggression or rule-breaking.

Figure 5. The structural model component of an SEM examining the role of parent-related and friend-related affiliative reward in the pathway from CU traits to aggression and rule-breaking. All constructs represent factors. *p < .05. **p < .01. ***p < .001.
Table 1. Indirect effects for the SEM examining the role of parent-related and friend-related affiliative reward in the pathway from CU traits to aggression and rule-breaking

*p < .05.
**p < .01.
***p < .001.
Aim 2: parenting practices and affiliative reward
The second aim was to investigate whether different parenting practices translate into experienced affiliative reward and if so, whether this is a generalized effect that affects both relationships with parents and friends, or whether it is a specific effect related only to early adolescents’ relationships with parents (i.e. only the relationships within which they act). The model, presented in Figure 6, fit the data well (χ2 = 2200.050, df = 1164): CFI = .944, TLI = .938, RMSEA = .028 [95% CI = .026– .030], SRMR = .055.

Figure 6. The structural model component of an SEM examining the relationship between parenting practices and parent-related and friend-related affiliative reward. All constructs represent factors. *p < .05. **p < .01. ***p < .001.
No roles for positive parenting and inconsistent discipline emerged in relation to early adolescents’ experiences of affiliative reward. Parental involvement showed a generalized effect on affiliative reward: it was related strongly to affiliative reward derived from relationships with parents and weakly to affiliative reward derived from relationships with best friends. Additionally, poor monitoring and heightened corporal punishment showed a specialized effect on parent-related affiliative reward only. Together, the different parenting practices explained 54.6% of variance in parent-related affiliative reward, but only 1.9% of variance in friend-related affiliative reward.
Aim 3. The causal chain from parenting practices to antisocial behavior, via affiliative reward and CU traits
The third aim was to investigate whether experienced affiliative reward acts as mediator in the “parenting – CU traits – antisocial behavior” axis. In light of the findings from the second aim, this analysis focused solely on parent-related affiliative reward.
The model, presented in Figure 7, fits the data well (χ2 = 3284.614, df = 2026): CFI = .931, TLI = .927, RMSEA = .023 [95% CI = .022– .025], SRMR = .048. Indirect effects indicated the presence of a causal chain from low parental involvement, poor monitoring and heightened corporal punishment to both aggression and rule-breaking when mediated via parent-related affiliative reward and callousness, but not uncaring traits (Table 2).

Figure 7. The structural model component of an SEM examining the causal chain from parenting practices to child aggression and rule-breaking, under mediation by parent-related related affiliative reward and callous and uncaring traits. All constructs represent factors. *p < .05. **p < .01. ***p < .001. Dashed lines accompany paths that are not a direct part of the causal chain and are included simply to enhance readability.
Table 2. Indirect effects for the SEM examining the causal chain from parenting practices to child aggression and rule-breaking, under mediation by parent-related related affiliative reward and callous and uncaring traits

*p < .05.
**p < .01.
***p < .001.
The different parenting practices, together with parent-related affiliative reward, explained 37.8% of variance in callousness and 23.1% of variance in uncaring traits. Additionally, the effects from parenting practices, parent-related affiliative reward, and CU traits explained 47.2% of variance in aggression and 37.9% of variance in rule-breaking.
Discussion
Overall, this study offers support for a theoretical causal chain from parenting to parent-related affiliative reward, to CU traits, to antisocial behavior. This study established that parent-related and friend-related affiliative reward are only weakly correlated in early adolescence, thus providing support for the increasing diversification in social bonds in this developmental period and the differential roles of relationships with parents and friends (e.g. Laursen & Bukowski, Reference Laursen and Bukowski1997). Furthermore, a strong relationship emerged between parent-related affiliative reward and both callousness and uncaring traits, but a relationship between friend-related affiliative reward and CU traits did not exist regarding callousness and was limited in magnitude with regard to uncaring traits. This indicates that any process through which friend-related affiliative reward might act upon CU traits and thus provide an alternative pathway towards low CU traits and prosocial outcomes will not have fully commenced in the very early stages of adolescence (age 12 years). Future longitudinal work on the roles of both parent-related and friend-related affiliative reward straddling the entire adolescence period could provide real insights into the underlying developmental processes. Indeed, adolescence is marked by multiple pivotal points, both with regard to the development of the prefrontal cortex and limbic system that is known to underpin CU traits (e.g. Depue & Morrone-Strupinsky, Reference Depue and Morrone-Strupinsky2005a; Waller & Wagner, Reference Waller and Wagner2019), but also with regard to the development of social- and self-cognitions, including self-awareness, self-agency, self-continuity, self-appraisals and self-esteem (e.g. Harter, Reference Harter2012).
Parental involvement showed a generalized effect on affiliative reward, with a strong effect on parent-related affiliative reward, and an additional weaker effect on friend-related affiliative reward. This indicates that perhaps parental involvement may work to build underlying cognitive-affective schemas that are used to derive reward from a variety of sources and may explain findings from existing intervention studies, which showed that promoting parental involvement reduces child CU traits (e.g. Pasalich et al., Reference Pasalich, Witkiewitz, McMahon and Pinderhughes2016). However, no role for positive parenting emerged in relation to early adolescents’ experiences of either parent-related or friend-related affiliative reward, although we note that positive parenting was highly correlated with parental involvement, corroborating similar findings in the broader literature (e.g. Florean et al., Reference Florean, Dobrean, Balazsi, Roşan, Păsărelu, Predescu and Rad2022). In this context, experimental studies that directly manipulate different degrees of parental positivity and involvement might be able to shed more light on how these two parenting dimensions operate, jointly or separately, to create an experience of companionship, intimacy, affection, and high worth.
Poor monitoring and heightened corporal punishment showed a direct effect on CU traits, as well as an indirect effect via lower experienced parent-related, but not friend-related, affiliative reward. We note here that the “poor monitoring” subscale of the Alabama Parenting Questionnaire differs in phrasing from the other subscales by asking early adolescents about their direct behaviors (e.g. “You go out with friends your parents don't know”) rather than about their perceptions of their parents’ actions (e.g. “Your parents ask you who you go out with”). This said, our findings are corroborated by similar findings from a study where the questionnaire directly addressed adolescents’ perceptions of parental monitoring and which examined how these two parenting practices act (i.e. poor monitoring and corporal punishment) as determinants of trajectories of CU traits over the course of adolescence (Waller et al., Reference Waller, Baskin-Sommers and Hyde2018). Our cross-sectional results extend the existing empirical evidence base by adding new evidence with regard to the mediating role of affiliative reward.
A limitation of this study is the cross-sectional nature of the data, which restricts conclusions regarding the directionality of effects, specifically with regard to affiliative reward and CU traits. However, additional models specified within an “alternative models” framework (Figure S1) showed a stronger unidirectional path from parent-related affiliative reward to both callousness and uncaring traits than the reverse. Additional indirect support comes from a longitudinal study applied to early childhood, which showed a unidirectional relationship from age 2 affiliative behaviors with mothers to age 3 CU traits (Waller et al., Reference Waller, Wagner, Flom, Ganiban and Saudino2021). Results from alternative models are less clear with regard to friend-related affiliative reward: (a) there were no significant paths between friend-related affiliative reward and callousness in either direction; and (b) there was a weaker unidirectional path from friend-related affiliative reward to uncaring traits than the reverse. This suggests that further work is urgently needed to disentangle how social bonds and associated emotional rewards from bonds with friends develop as children’s network of relationships expands during adolescence.
This study presents several methodological, measurement, and analytical strengths and limitations. A main methodological contribution of this study is the application of well-known and widely-used scales to a sample drawn from Eastern Europe, thus shedding light on the scale functioning of instruments produced in the US onto other populations. On the other hand, a drawback was the measurement of affiliative reward via a scale that references behavioral indices of emotional rewards, rather than directly measuring its affective dimension. Thus, this study calls for future psychometric work on the development of a new measure dedicated specifically to testing experienced affiliative reward.
A further methodological strength was the application of full structural equation models as opposed to path analyses applied to saved factor scores, and the reliance on data with high internal reliability for all scales except for the concepts of parental involvement and inconsistent discipline. Due to issues arising from model complexity, models reliant on categorical items were ultimately estimated using maximum likelihood estimation rather than the arguably more appropriate weighted least squares estimation. However, re-running the models under weighted least squares estimation produced the same pattern and magnitude of effects, thus the results can be interpreted with confidence.
Importantly, our measure of CU traits captured callousness and uncaring traits but did not capture unemotional traits. Mutual influences may exist between the ability to detect and express emotions, and experienced affiliative reward. Therefore, this study calls for future work on the relationship between experienced affiliative reward and unemotional traits and highlights the specific need for studies whereby emotion processing is assessed using experimental tasks.
An important avenue for further research refers to gender and sex differences. It is known that boys and girls differ in the type of socialization they receive (for a recent review, see Morawska, Reference Morawska2020), therefore it may be that affiliative reward is experienced differently by adolescents of different genders and, furthermore, that the entire functional pathway from parenting to antisocial behavior via affiliative reward and CU traits might differ. As such, further studies aimed at decomposing the theoretical causal chain with a direct focus on gender differences would be a welcome next step.
This is, to our knowledge, the first empirical study to investigate the role of parent-related and friend-related affiliative reward in the relationship between parenting practices, CU traits and antisocial behavior. The findings of this study establish that in early adolescence, a role exists for parent-related affiliative reward but not yet for friend-related affiliative reward, and thus sets the stage for further tests that focus on exploring: (a) the in-depth processes posited by different underlying theories; (b) the extent to which the “balance of power” might shift away from parents towards best friends over the course of adolescence; and (c) the ways in which this pattern of relationships might be shaped according to sex as a result of differential socialization and other underlying gender-differing psychosocial processes.
Supplementary material
The supplementary material for this article can be found at https://doi.org/10.1017/S0954579423001050.
Funding statement
This work was partly supported by a grant from the Romanian Ministry of Research, Innovation and Digitization, Program 1/Sub-program 1.2 – RDI Funding Excellence Projects, contract number 21PFE/2021.
Competing interests
None.








